历史上的今天
今天是:2025年01月03日(星期五)
2019年01月03日 | 维信诺获多项政府补助6.01亿
2019-01-03 来源:爱集微
集微网消息 1月2日,维信诺发布《关于获得政府补助的公告》。
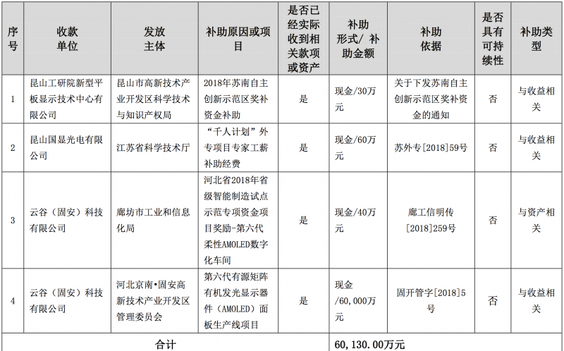
公告披露,近日,维信诺收到多项政府补助,主要包括人才补助、第六代柔性AMOLED数字化车间和第六代有源矩阵有机发光显示器件(AMOLED)面板生产线项目等项目补助。其中,第六代有源矩阵有机发光显示器件(AMOLED)面板生产线项目补助占九成。

据悉,上述政府补助中属于为取得、购建或以其他方式形成长期资产的政府补助总额人民币40.00万元;属于与收益相关的政府补助总额人民币60,090.00万元。
关于此次补助对上司公司的影响,维信诺表示,上述政府补助中,与收益相关的政府补助预计增加上市公司2018年全年利润总额44,411.59万元(此数据为未经审计的预估数据,具体对公司净利润影响数以公司经审计后的年度审计报告为准)。与资产相关的政府补助40.00万元,将计入“递延收益”,自相关资产达到预定可使用状态起按照该资产预计使用期限,平均分摊转入各年损益。
史海拾趣
|
打个比方,一个自动售货机,顾客给钱买东西,应该找顾客零钱。程序上需要做A-B的减法。在没有任何人购物的情况下,受到干扰而异常运行到这个位置,而参与计算的寄存器保持在某个子程序中的数值,因此你启动找钱的程序,白白的吐出钢崩…… 我们来 ...… 查看全部问答> |
|
深圳高薪急求软件架构师、嵌入式工程师、高级软件工程师、电子设计工程师、算法工程师、Team Leader、系统工程师!!! 深圳高薪急求软件架构师、嵌入式工程师、高级软件工程师、电子设计工程师、算法工程师、Team Leader、系统工程师!!! 详细职位请进:http://szjp.5d6d.com/thread-48-1-1.html … 查看全部问答> |
|
我向做一个程序,要用到数据库,但是现在pda上的空间不够,我需要外部扩展的存储器,现在pda读u盘和sd卡都是正常的,我想把数据库放在sd卡里面,请问这样,如果调用数据库里面的信息能不能实现啊,是直接就当自己的存储器里面的文件用,还是需要再 ...… 查看全部问答> |
|
《AlientekSTM32例程手册》28个实验连载--PS2鼠标实验! ALIENTEK MINISTM32 实验23 PS2鼠标实验.rar (2.47 MB) 下载次数: 437 2010-11-10 00:30 PS2鼠标实验.pdf (536.56 KB) 下载次数: 345 2010-11-10 00:30 下载 (470.41 KB) 2010-11-10 0 ...… 查看全部问答> |
|
unsigned char i;unsigned long buf;buf = 1<<i;当i<16的时候,一切正常但是当i>16或i=16的时候,编译提示 shift count is too large很疑惑,long是32位的呀 ,怎么16位以上就移不了了?求助~… 查看全部问答> |




