历史上的今天
返回首页

历史上的今天

今天是:2025年01月04日(星期六)

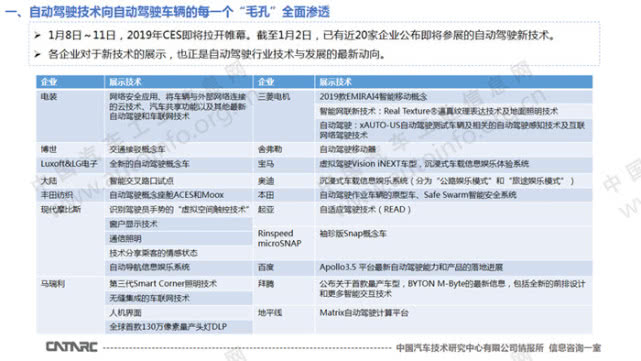
2019年01月04日 | 2019 CES自动驾驶技术四大趋势

2019-01-04 来源:中国汽车工业信息网

2019 CES开幕在即,部分企业已经发出预告信息,体现了自动驾驶领域的相关趋势,自动驾驶技术正在向自动驾驶车辆的每一个“毛孔”全面渗透。














推荐阅读

史海拾趣

潮州三环(Three-circle)公司的发展小趣事

随着光通信技术的快速发展,三环集团敏锐地捕捉到了这一市场机遇。在2001年,公司开始研发生产光通讯用陶瓷部件,这些部件在光纤通信中发挥着重要作用。通过不断的技术创新和产品优化,三环集团成功地将光通讯用陶瓷部件推向市场,并获得了客户的广泛认可。这一举措不仅拓展了公司的业务领域,也为公司带来了新的增长点。

AVX公司的发展小趣事

AVX一直致力于绿色技术的研发与应用。在数十年的深入研发支持下,AVX的产品为各种绿色技术提供了关键的支持,如风能、太阳能和水力发电等领域。这些技术的应用旨在节省现有能源并创建可靠、价格合理的电子系统,为可持续发展做出了积极贡献。AVX在这一领域的持续投入和创新,使其在绿色技术领域取得了显著成果。

巨盛电子(Chesen)公司的发展小趣事

随着环保意识的提高,消费者对环保产品的需求也越来越高。巨盛电子(Chesen)积极响应环保号召,将环保理念融入产品设计和生产过程中。公司采用环保材料、优化生产工艺、加强废弃物处理等措施,减少了对环境的污染。同时,公司还积极开展环保宣传活动,提高了消费者对环保产品的认识和接受度。这些举措不仅塑造了巨盛电子的环保品牌形象,还为企业赢得了更多消费者的支持。

联智(Celfras)公司的发展小趣事

为了扩大品牌影响力,联智积极参与国际展会和交流活动。例如,公司曾参加2020无线充电亚洲展,并设立展位与观众进行深入交流。这种面对面的交流方式使联智能够更直接地了解市场需求和行业动态,同时也为公司提供了展示自身技术和产品的机会。通过参与国际展会,联智不仅提升了品牌知名度,还建立了广泛的合作伙伴关系,为公司未来的发展奠定了坚实基础。

以上五个故事均基于公开资料对联智(Celfras)公司发展历程的简述,旨在展现公司在电子行业的成长和贡献。每个故事都尽量保持了客观性和中立性,避免了对公司的主观评价。

FEI Microwave Inc公司的发展小趣事

为了进一步增强自身的实力,FEI Microwave Inc公司积极寻求并购其他具有竞争力的企业。在经过一系列的考察和谈判后,FEI Microwave Inc公司成功收购了某家在微波滤波器领域具有领先技术的公司。这次并购不仅使FEI Microwave Inc公司在技术上得到了极大的补充,也为其在微波通信领域的发展奠定了更加坚实的基础。

艾谱科(Epticore)公司的发展小趣事

艾谱科公司的创立源于其创始人对电子行业未来发展的独到见解。在21世纪初,随着数字化和智能化技术的飞速发展,创始人意识到电子行业即将迎来一场技术革命。他带领团队深入研究新兴技术,并成功开发出一款具有划时代意义的电子元件——高效能芯片。这款芯片凭借其出色的性能和稳定性,迅速获得了市场的认可,为艾谱科公司的发展奠定了坚实的基础。

问答坊 | AI 解惑

到底买不买笔记本

我现在是大二的学生,不知道要不要买笔记本。希望高人指点一下。 我是大二电子信息工程的学生,犹豫要不要买笔记本 不买的理由: 1。每天要上自习11点回宿舍,大二马上下学期了,可多得很。 2。要考研 3。明年考4级 4。本科读完后想买个好一 ...…

查看全部问答>

TMS320F28335的资料

本帖最后由 jameswangsynnex 于 2015-3-3 20:03 编辑 TMS320F28335采用176引脚LQFP四边形封装,其功能结构参见参考文献。其主要性能如下: 高性能的静态CMOS技术,指令周期为6.67 ns,主频达150 MHz; 高性能的32位CPU,单精度浮点运 ...…

查看全部问答>

EDK底层的设备驱动[代码示例]

EDK底层的设备驱动[代码示例]…

查看全部问答>

哪位大虾做过NPB的五个测试程序(EP,CG,IS,MG,FT)移植到在VXworks?

哪位大虾做过NPB的五个测试程序(EP,CG,IS,MG,FT)移植到在VXworks? 有移植好的可以分享吗??现在正在做,由于是新手,很大的困难。…

查看全部问答>

谁画LM3S9B96的板子了吗?

用了LM3S9B96的那些资源啊?   EPI外扩了什么啊?…

查看全部问答>

谈谈物联网

本帖最后由 jameswangsynnex 于 2015-3-3 20:03 编辑 谈谈物联网产品及前景!! …

查看全部问答>

请问IAR for msp430如果要用来开发8051需要下载补充什么?

请问IAR for msp430如果要用来开发8051怎么办?再下载一个for 8051的版本?安装的时候有无冲突?官网那种全系列的有破解的么?…

查看全部问答>

IAR6.3使用JLINK不能下载程序

1、 我今天使用IAR6.3对STM32进行下载,出现这样的错误: fatal error:Communication timed out:Requested 1 bytes,received 0 bytes!  session aborted! 开始以为是JLINK有问题了,但是我返回用Keil下载又可以用,不知道是为什么,是不是 ...…

查看全部问答>

【抢先看】DIY遥控坦克 之 坦克打靶功能

       既然是DIY坦克那么仅仅能够移动还是不够的,移动只是坦克的基本功能,我们还应该为坦克配备强大火力,那么我们就先从打靶功能开始吧。        今天我们要给大家展示的是坦克打靶功能的原型设计, ...…

查看全部问答>

求tiva c lanuchpad的i2c例程

做实验要用到tm4c123g的i2c程序,在网上找了好几天。。。。 唉!都没找到。 在网上找到m3的例程用不了…

查看全部问答>