历史上的今天
今天是:2025年01月15日(星期三)
2019年01月15日 | CortexM0开发 —— LPC11C14的UART使用方法
2019-01-15 来源:eefocus
LPC1100系列微控制器UART LPC1100系列Cortex-M0微控制器具有一个符合16C550工业标准的异步串行口(UART)。此口同时增加了调制解调器(Modem)接口,DSR、DCD和RI Modem信号是只用于LQFP48和PLCC44封装的管脚配置。
特性
16字节收发FIFO;
寄存器位置符合16C550工业标准;
接收器FIFO触发点可为1、4、8和14字节;
内置波特率发生器;
用于精确控制波特率的小数分频器,并拥有赖以实现软件流控制的自动波特率检测能力和机制;
支持软件或硬件流控制执行;
包含标准Modem接口信号(CTS、DCD、DTS、DTR、RI、RTS);
支持RS-458/EIA-485的9位模式和输出使能。
【实验步骤】:
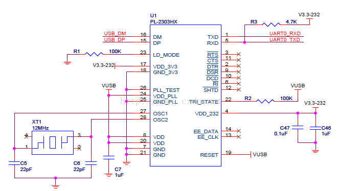
先看一下板子上UART的原理图

PL-2303HX是一款UART-USB芯片,这里先不管其原理,我们只学习如何将数据从CPU发送到这个TXD RXD处。
一、LPC11C14 UART 寄存器描述

这里只贴出部分

具体寄存器分析,这里不再阐述,先看一下在头文件中我们这样定义
/*------------- Universal Asynchronous Receiver Transmitter (UART) -----------*/
/** @addtogroup LPC11xx_UART LPC11xx Universal Asynchronous Receiver/Transmitter
@{
*/
typedef struct
{
union {
__I uint32_t RBR; /*!< Offset: 0x000 Receiver Buffer Register (R/ ) */
__O uint32_t THR; /*!< Offset: 0x000 Transmit Holding Register ( /W) */
__IO uint32_t DLL; /*!< Offset: 0x000 Divisor Latch LSB (R/W) */
};
union {
__IO uint32_t DLM; /*!< Offset: 0x004 Divisor Latch MSB (R/W) */
__IO uint32_t IER; /*!< Offset: 0x000 Interrupt Enable Register (R/W) */
};
union {
__I uint32_t IIR; /*!< Offset: 0x008 Interrupt ID Register (R/ ) */
__O uint32_t FCR; /*!< Offset: 0x008 FIFO Control Register ( /W) */
};
__IO uint32_t LCR; /*!< Offset: 0x00C Line Control Register (R/W) */
__IO uint32_t MCR; /*!< Offset: 0x010 Modem control Register (R/W) */
__I uint32_t LSR; /*!< Offset: 0x014 Line Status Register (R/ ) */
__I uint32_t MSR; /*!< Offset: 0x018 Modem status Register (R/ ) */
__IO uint32_t SCR; /*!< Offset: 0x01C Scratch Pad Register (R/W) */
__IO uint32_t ACR; /*!< Offset: 0x020 Auto-baud Control Register (R/W) */
uint32_t RESERVED0;
__IO uint32_t FDR; /*!< Offset: 0x028 Fractional Divider Register (R/W) */
uint32_t RESERVED1;
__IO uint32_t TER; /*!< Offset: 0x030 Transmit Enable Register (R/W) */
uint32_t RESERVED2[6];
__IO uint32_t RS485CTRL; /*!< Offset: 0x04C RS-485/EIA-485 Control Register (R/W) */
__IO uint32_t ADRMATCH; /*!< Offset: 0x050 RS-485/EIA-485 address match Register (R/W) */
__IO uint32_t RS485DLY; /*!< Offset: 0x054 RS-485/EIA-485 direction control delay Register (R/W) */
__I uint32_t FIFOLVL; /*!< Offset: 0x058 FIFO Level Register (R) */
} LPC_UART_TypeDef;
/*@}*/ /* end of group LPC11xx_UART */
相关宏定义(部分)
****************************************************************************/
#ifndef __UART_H
#define __UART_H
#define RS485_ENABLED 0
#define TX_INTERRUPT 0 /* 0 if TX uses polling, 1 interrupt driven. */
#define MODEM_TEST 0
#define IER_RBR (0x01<<0)
#define IER_THRE (0x01<<1)
#define IER_RLS (0x01<<2)
#define IIR_PEND 0x01
#define IIR_RLS 0x03
#define IIR_RDA 0x02
#define IIR_CTI 0x06
#define IIR_THRE 0x01
#define LSR_RDR (0x01<<0)
#define LSR_OE (0x01<<1)
#define LSR_PE (0x01<<2)
#define LSR_FE (0x01<<3)
#define LSR_BI (0x01<<4)
#define LSR_THRE (0x01<<5)
#define LSR_TEMT (0x01<<6)
#define LSR_RXFE (0x01<<7)
#define UART0_RBUF_SIZE 64
二、UART的初始化
[cpp] view plain copy
/*****************************************************************************
** Function name: UARTInit
**
** Descriptions: Initialize UART0 port, setup pin select,
** clock, parity, stop bits, FIFO, etc.
**
** parameters: UART baudrate
** Returned value: None
**
*****************************************************************************/
void UARTInit(uint32_t baudrate)
{
uint32_t Fdiv;
uint32_t regVal;
UARTTxEmpty = 1;
UARTCount = 0;
NVIC_DisableIRQ(UART_IRQn);
LPC_IOCON->PIO1_6 &= ~0x07; /* UART I/O config */
LPC_IOCON->PIO1_6 |= 0x01; /* UART RXD */
LPC_IOCON->PIO1_7 &= ~0x07;
LPC_IOCON->PIO1_7 |= 0x01; /* UART TXD */
/* Enable UART clock */
LPC_SYSCON->SYSAHBCLKCTRL |= (1<<12);
LPC_SYSCON->UARTCLKDIV = 0x1; /* divided by 1 */
LPC_UART->LCR = 0x83; /* 8 bits, no Parity, 1 Stop bit */
regVal = LPC_SYSCON->UARTCLKDIV;
Fdiv = ((SystemAHBFrequency/regVal)/16)/baudrate ; /*baud rate */
LPC_UART->DLM = Fdiv / 256;
LPC_UART->DLL = Fdiv % 256;
LPC_UART->LCR = 0x03; /* DLAB = 0 */
LPC_UART->FCR = 0x07; /* Enable and reset TX and RX FIFO. */
/* Read to clear the line status. */
regVal = LPC_UART->LSR;
/* Ensure a clean start, no data in either TX or RX FIFO. */
while (( LPC_UART->LSR & (LSR_THRE|LSR_TEMT)) != (LSR_THRE|LSR_TEMT) );
while ( LPC_UART->LSR & LSR_RDR )
{
regVal = LPC_UART->RBR; /* Dump data from RX FIFO */
}
/* Enable the UART Interrupt */
NVIC_EnableIRQ(UART_IRQn);
#if TX_INTERRUPT
LPC_UART->IER = IER_RBR | IER_THRE | IER_RLS; /* Enable UART interrupt */
#else
LPC_UART->IER = IER_RBR | IER_RLS; /* Enable UART interrupt */
#endif
return;
}
CortexM0 中UART与CPIO口复用,这里看到用到了PIO1_6 与PIO1_7

1、对IO口进行设置
以PIO1_7寄存器为例

可以看到低3位用于配置管脚功能 001为TXD,PIO1_6配置也相同
LPC_IOCON->PIO1_6 &= ~0x07; /* UART I/O config */
LPC_IOCON->PIO1_6 |= 0x01; /* UART RXD */
LPC_IOCON->PIO1_7 &= ~0x07;
LPC_IOCON->PIO1_7 |= 0x01; /* UART TXD */
2、时钟设置
/* Enable UART clock */
LPC_SYSCON->SYSAHBCLKCTRL |= (1<<12);
LPC_SYSCON->UARTCLKDIV = 0x1; /* divided by 1 */
3、设置波特率、数据位
LPC_UART->LCR = 0x83; /* 8 bits, no Parity, 1 Stop bit */
regVal = LPC_SYSCON->UARTCLKDIV;
Fdiv = ((SystemAHBFrequency/regVal)/16)/baudrate ; /*baud rate */
4、UART相应配置
LPC_UART->DLM = Fdiv / 256;
LPC_UART->DLL = Fdiv % 256;
LPC_UART->LCR = 0x03; /* DLAB = 0 */
LPC_UART->FCR = 0x07; /* Enable and reset TX and RX FIFO. */
第4行 FCR为 FIFO控制寄存器。控制UART FIFO的使用和模式

5、使能中断等操作
/* Read to clear the line status. */
regVal = LPC_UART->LSR;
/* Ensure a clean start, no data in either TX or RX FIFO. */
while (( LPC_UART->LSR & (LSR_THRE|LSR_TEMT)) != (LSR_THRE|LSR_TEMT) );
while ( LPC_UART->LSR & LSR_RDR )
{
regVal = LPC_UART->RBR; /* Dump data from RX FIFO */
}
/* Enable the UART Interrupt */
NVIC_EnableIRQ(UART_IRQn);
#if TX_INTERRUPT
LPC_UART->IER = IER_RBR | IER_THRE | IER_RLS; /* Enable UART interrupt */
#else
LPC_UART->IER = IER_RBR | IER_RLS; /* Enable UART interrupt */
#endif
LCR寄存器作用

三、发送数据
[cpp] view plain copy
/*****************************************************************************
** Function name: UARTSend
**
** Descriptions: Send a block of data to the UART 0 port based
** on the data length
**
** parameters: buffer pointer, and data length
** Returned value: None
**
*****************************************************************************/
void UARTSend(uint8_t *BufferPtr, uint32_t Length)
{
while ( Length != 0 )
{
/* THRE status, contain valid data */
#if !TX_INTERRUPT
while ( !(LPC_UART->LSR & LSR_THRE) );
LPC_UART->THR = *BufferPtr;
#else
/* Below flag is set inside the interrupt handler when THRE occurs. */
while ( !(UARTTxEmpty & 0x01) );
LPC_UART->THR = *BufferPtr;
UARTTxEmpty = 0; /* not empty in the THR until it shifts out */
#endif
BufferPtr++;
Length--;
}
return;
}

四、接收数据
这里利用中断
/*****************************************************************************
** Function name: UART_IRQHandler
**
** Descriptions: UART interrupt handler
**
** parameters: None
** Returned value: None
**
*****************************************************************************/
void UART_IRQHandler(void)
{
uint8_t IIRValue, LSRValue;
uint8_t Dummy = Dummy;
IIRValue = LPC_UART->IIR;
IIRValue >>= 1; /* skip pending bit in IIR */
IIRValue &= 0x07; /* check bit 1~3, interrupt identification */
if (IIRValue == IIR_RLS) /* Receive Line Status */
{
LSRValue = LPC_UART->LSR;
/* Receive Line Status */
if (LSRValue & (LSR_OE | LSR_PE | LSR_FE | LSR_RXFE | LSR_BI))
{
/* There are errors or break interrupt */
/* Read LSR will clear the interrupt */
UARTStatus = LSRValue;
Dummy = LPC_UART->RBR; /* Dummy read on RX to clear
interrupt, then bail out */
return;
}
if (LSRValue & LSR_RDR) /* Receive Data Ready */
{
/* If no error on RLS, normal ready, save into the data buffer. */
/* Note: read RBR will clear the interrupt */
UARTBuffer[UARTCount++] = LPC_UART->RBR;
if (UARTCount >= UART0_RBUF_SIZE)
{
UARTCount = 0; /* buffer overflow */
}
}
}
else if (IIRValue == IIR_RDA) /* Receive Data Available */
{
/* Receive Data Available */
UARTBuffer[UARTCount++] = LPC_UART->RBR;
if (UARTCount >= UART0_RBUF_SIZE)
{
UARTCount = 0; /* buffer overflow */
}
}
else if (IIRValue == IIR_CTI) /* Character timeout indicator */
{
/* Character Time-out indicator */
UARTStatus |= 0x100; /* Bit 9 as the CTI error */
}
else if (IIRValue == IIR_THRE) /* THRE, transmit holding register empty */
{
/* THRE interrupt */
LSRValue = LPC_UART->LSR; /* Check status in the LSR to see if
valid data in U0THR or not */
if (LSRValue & LSR_THRE)
{
UARTTxEmpty = 1;
}
else
{
UARTTxEmpty = 0;
}
}
return;
}
下面学习一下UART中断

对于UART接口来说,有两种情况可以触发UART接收中断:接收字节数达到接收FIFO的触发点(RDA)、接收超时(CTI)。
(1) 接收字节数达到接收FIFO中的触发点(RDA)
LPC1100系列Cortex-M0微控制器UART接口具有16字节的接收FIFO,接收触发点可以设置为1、4、8、14字节,当接收到的字节数达到接收触发点时,便会触发中断。
通过UART FIFO控制寄存器U0FCR,将接收触发点设置为“8字节触发”。那么当UART接收8个字节时,便会触发RDA中断(注:在接收中断使能的前提下)。
下面看一下IIR

五、其他操作补充
[cpp] view plain copy
/*******************************************************************************
* Function Name : UART0_PutChar
* Description : Send a char to uart0 channel.
* Input : c
* Output : None
* Return : None
*******************************************************************************/
void UART0_PutChar(char ch)
{
while(!(LPC_UART->LSR & LSR_THRE));
LPC_UART->THR = ch;
}
/*******************************************************************************
* Function Name : uart0_sendstring
* Description : Send string to uart0 channel.
* Input : pString -- string
* Output : None
* Return : None
*******************************************************************************/
void UART0_PutString(char *pString)
{
while(*pString)
{
UART0_PutChar(*pString++);
}
}
/*******************************************************************************
* Function Name : UART0_printf
* Description : print format string.
* Input : fmt
* Output : None
* Return : None
*******************************************************************************/
void UART0_printf(char *fmt, ...)
{
char uart0_pString[101];
va_list uart0_ap;
va_start(uart0_ap, fmt);
vsnprintf(uart0_pString, 100, fmt, uart0_ap);
UART0_PutString(uart0_pString);
va_end(uart0_ap);
}
/*******************************************************************************
* Function Name : UART0_GetChar
* Description : print format string.
* Input : fmt
* Output : None
* Return : None
*******************************************************************************/
uint8_t UART0_GetChar(uint8_t *ch)
{
if(UART_op != UARTCount)
{
*ch = UARTBuffer[UART_op];
UART_op ++;
if(UART_op >= UART0_RBUF_SIZE)
UART_op = 0;
return 1;
}
return 0;
}
上一篇:LPC11C14 启动代码分析
史海拾趣
|
本人从事安防行业5年,一路走来,一直在做监控摄像机这一块,发现自己组装生产摄像机,有以下几大优势,供大家参考: 第一:摄像机本身组装很简单,技术含量不高,不如自己动手,还学会了组装,与摄像机内部结构。 第二:自己组装生产摄像机,价格 ...… 查看全部问答> |
|
本帖最后由 jameswangsynnex 于 2015-3-3 19:57 编辑 自2009年年底起,3D在国内成为了“时尚”的代名词,继3D电影《阿凡达》、《爱丽丝梦游仙境》在中国市场赚得盆满钵满,3D似乎也成为了报刊企业的又一掘金点。 2010年4月16日,湖北《十堰晚 ...… 查看全部问答> |
|
先祝各位达人元旦快乐! 我老板现在想开发CDMA的通信模块,就是网上很多卖的那种,可以通过串口或其他通用接口进行CDMA无线通信,但我查了很长时间仍然没有头绪……望各位达人指点一二: 用于开发CDMA模块一般都有什么芯片?我看网上大部分都是高 ...… 查看全部问答> |
|
Powerpc现在编译的文件系统是jff2格式,用串口线先传倒powerpc的RAM里,再复制进flash,但是现在文件系统似乎限制了大小,如果传3M左右就能正常启动,如果大于4M就不能正常启动,系统会不停重启。但是如果系统能正常启动后,用FTP上传文件,则没有 ...… 查看全部问答> |
|
之前用的是vxworks+Tornado开发方式,一切比较顺利!! 最近单位买了最新版的vxworks,开发环境是workbench,刚接触,本打算先做启动软盘尝试启动vxworks,可发现每次编译后,目标机出现v1.6++++++++++++++++++然后又重起,尝试了各种方法,都是这样,请各位 ...… 查看全部问答> |
|
S3C44B0X那块板子,能在线调试并且LCD显示正常,但是将程序烧录进去后,却发现LCD没有显示了。这是怎么回事呢?有哪位大虾遇到过同样的问题吗? 做LED实验却不管在线调试还是将程序烧录进去,都能得到正确的结果。… 查看全部问答> |




