历史上的今天
今天是:2025年01月28日(星期二)
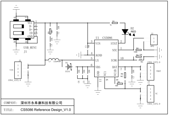
2019年01月28日 | 技术文章—CS5086 5V USB输入两节锂电池平衡充电管理方案
2019-01-28
随着两节锂电串联的应用普及,两节锂电充电管理芯片的出货量也越来越大,传统的降压型充电管理方案需要配置9V适配器,给厂家增加额外的生产成本。另外由于两节锂电池的个体差异、温度差异等原因造成电池端电压不平衡,导致电压低的那节电池充满后另外一节无法充电,影响电池的充放电次数,缩短电池使用寿命。
有鉴于此,深圳市永阜康科技有限公司现在力推带均衡功能两节锂电池升压充电管理IC-CS5086,实现USB对两节锂电池均衡充电,无需传统的9V专用适配器,高达90%的效率,最大1.5A的充电电流。
概要
CS5086E是一款5V USB输入,支持双节串联锂电池/锂离子电池的升压充电管理IC。同时集成有NTC功能和电池自动电量均衡功能,其最大的充电电流可达1.5A。CS5086E集成 功率MOS,采用异步开关架构 ,使其在应用时仅需极少的外围器件,可有效减少整体方案尺寸,降低BOM成本。CS5086E具备电池电量平衡电流功能,可有效的延长电池包的寿命,其平衡电流的大小可由外部电阻调节.
CS5086E的升压开关充电转换器的工作频率为500KHz,转换效率为90%,其内部集成高压晶体管,提高了CS5086E在各种复杂应用条件下的可靠性 .CS5086E输入电压为5V,内 置自适应环路 ,可智能调节充电电流,防止拉挂适配器输出,可匹配所有适配器。
描述
USB 5V输入异步开关升压充电
工作电压3.5~18V,内部集成高压晶体管
最大1.5A充电电流,充电电流外部电阻可调
NTC功能
升压充电效率90%
自动电量平衡功能,可为串联电池分别充电
自动调节输入电流,匹配所有适配器
支持LED充电状态指示
内置功率MOS
500KHz开关频率,可支持2.2uH 电感
输出过压,短路保护
输入欠压,过压保护
IC过温保护
ESD 4KV
ESOP10L封装
应用
蓝牙音箱、电子烟、对讲机、POS机、锂电电池包、玩具
管脚排列及定义

典型应用图

DEMO板电路图

DEMO板物料清单

DEMO实物图

DEMO板PCB顶层贴片图

DEMO板PCB顶层设计图

DEMO板PCB底层设计图

史海拾趣
|
谁用74HC245做过s51的下载线......希望大虾们关注一下哈.......(急) 我用74HC245做的S51并行下载线, 怎么用聂忠强写的那软件烧写时,检测不到器件...... 如果有那位大侠用过,希望大虾能把邮箱留下 。。。 哈哈......小弟一点点要求........谢谢.... 希望大虾帮帮忙.....小弟....先谢了..... [ 本帖最后由 wang ...… 查看全部问答> |
|
叠拓(原迪易通)信息技术有限公司 (Tieto),成立于1968年,是一家北欧的从事软件解决方案的全外资集团公司,分别在赫尔辛基和斯德哥尔摩证券交易所挂牌。是综合实力北欧地区第一,欧洲前三的IT业务供应商。 请将简历发送到 xiaoli.yang@tieto.co ...… 查看全部问答> |
|
本帖最后由 paulhyde 于 2014-9-15 09:00 编辑 1971:Intel推出了第一款微处理器Intel 4004,由于体积小、重量轻、价格低廉和成功的设计促使Intel把它进一步通用化,推出了4位的4040和8位的8008。 1973:Intel进一步推出了8位微处理器8080 ...… 查看全部问答> |
|
如题 中兴通讯 西安研究所 月薪:4500-7000,面谈 如有兴趣, 请电话联系:029-88723851 邮件:bi.zehongxa@zte.com.cn 岗位要求: 嵌入式开发。 设备驱动开发。 要求:熟悉c ...… 查看全部问答> |
|
基于FPGA的低功耗水下爆炸冲击波压力测试系统 水下爆炸冲击波压力测试系统在许多方面有着广泛的应用 低功耗在这里面的应用将无疑提高系统的可靠性 … 查看全部问答> |
|
有8个数码管,每4个为一组,使用动态扫描来实现方法一:使用两个浮点变量作为参数 void show(float digitron1,float digitron0); 在函数里面分别去digitron1、digitron0的各个位的数值,然后通 ...… 查看全部问答> |




