历史上的今天
今天是:2025年02月18日(星期二)
2019年02月18日 | 89c51单片机流水灯操作
2019-02-18 来源:eefocus
要用51单片机实现流水灯操作我想是每个初学者学习单片机,了解嵌入式的第一个动手的小实验吧,今天在重新学习的时候遇到了一点小问题,在这里和大家分享一下。
要想控制流水灯操作其实是用单片机给每个二极管高低电平来控制灯的亮与不亮。
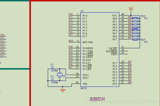
我用的51单片机学习板的二极管的硬件原理图如下图所示

板子上电之后,J2是跳线帽,一般是连接上的,再过来是LED1~LED8共8个发光二极管,然后经过电阻连接到51单片机的8个P1端口上。

电阻的作用是为了限流,是为了达到二极管规定的电压与电流,避免烧坏二极管。
51单片机上电引脚默认是高电平,所以我们通过给P1各个引脚低电平(即逻辑0),电路即导通则指定的二极管变亮(因为二极管的单向导电性,阳极电压高于阴极电压则二极管导通,则灯亮)。
刚开始我写的程序如下

因为编译器会一直执行主函数里的程序,所以单片机的第一个灯则一直亮

sbit 是位操作,P1^0即对P1的第0位进行操作,所以要想控制哪个灯亮则对哪个位进行置0操作即可。
接下来我又进行了一个操作,我想使8个灯依次点亮,我用了左移运算符 <<,因为单片机的初始引脚都是高电平,所以P1端口8个位的初始值是0xff(即8个位是 1111 1111)依次点亮即每次左移一位即可。所以我进行了如下操作。

我的理解是8个灯依次亮直到全亮,结果实验现象为只有第一个灯亮,当时我就很郁闷,与我设想的实验现象不一致,然后我又回头从新按照网上的一些资料从新编程,结果如下

这次的实验现象为依次点亮直到全亮(由于懒得放视频,就口头描述现象)
这时我就比较纳闷了因为新的程序只比我的多了一个while(1)死循环,但是我当时的理解是程序是一直会执行主函数里的程序,所以我就又做了一个实验来验证我的想法结果如下

假如灯只亮灭一次,那么主函数只执行一次,结果一直在那亮灭,就说明我理解的没有错误,主函数一直在重复执行
这时我就纳闷了,我预想的第一个实验加while 与不加while的实验现象应该都是一样的啊,执行一次主函数P1左移一位,灯依次点亮直到全亮,也是一个无限循环与wile(1)的操作应该是一样的啊,这时我就去请教了一下我的大哥,哈哈哈,终于在一顿激烈的讨论下,得出了一个结论,我的理解如下,加了while(1)的主函数在进行第一次的时候,在执行第一次的主函数时进行了无限循环,即一直是在执行第一次的主函数,P1的值一直是一个局部变量,一直在接着上次的值在改变,而没有加while(1)的则进行了无限次循环,每次循环则重新调用库函数里的P1值每次都是0xFF,左移一位每次都是0xFE,那么每次循环则是第一个灯亮这样就能解释为什么两个实验现象不一致(比较绕,要对c语言变量的作用域与生存空间有一定理解,c语言有一定基础)
所以我就行进行了如下实验来验证这个猜想

如果猜想正确,那么实验现象就应该是第一个灯亮然后8个全亮,接着又是第一个灯亮,怀着激动地心情我烧录了程序之后,果然和我想的一样!!!
最后实现简单流水灯的终极操作如下

所以我们在以后的编程里要注意这个坑!!!
变量的作用域和作用的作用范围,要不然会出现很多难以理解的现象。
上一篇:51单片机 定时器及其应用
下一篇:89c51 CPU时序
史海拾趣
|
AC(alternating current) 交流(电)A/D(analog to digital) 模拟/数字转换 ADC(analog to digital convertor) 模拟/数字转换器 ADM(adaptive delta modulation)&n ...… 查看全部问答> |
|
全系列数据手册,原书扫描,共795页,每个器件都附有简要说明、逻辑图、真值表、电气特性表http://www.etuni.com/data/downdata.asp?id=910… 查看全部问答> |
|
Filter Solutions Nuhertz公司出品,Nuhertz公司是滤波器设计软件的行业领军企业。 网上只有试用版下载,仅有20天的试用期,过了软件就基本瘫痪了,当然咯,细心点的话还是可以找到序列号的。 功能非常齐全,值得一提的是,Filter Solutions绘制 ...… 查看全部问答> |
|
一个LED的N种玩法 (一) Author: chenzhufly Email: chenzhufly@126.com 2010-4-27 NXP的LPC1343板载资源真的很少,仅仅只有一个LED接在 P0_7上。需要说明的是LPC1343其他的管脚都已经引出,很容易扩展,如果谁有兴趣的话可以做做。虽然我工具齐 ...… 查看全部问答> |
|
在单步调试GPIOPinTypeGPIOOutput(GPIO_PORTD_BASE, GPIO_PIN_4|GPIO_PIN_5 );时,看反汇编代码,发现程序根本就在GPIODirModeSet子程序和GPIOPadCongfigSet子程序中不会发生跳转,只要是出现TST指令,下一句指令肯定就是ITE EQ 所以程 ...… 查看全部问答> |
|
猎头职位:北京世界五百强诚聘symbian高级研发-c++ 有相应的具体JD 客户是世界五百强外资,做手机symbian系统的研发 一般要求硕士5年经验以上,具体看个人资质 请有意者速速联系 msn:jessi.wang@hotmail.com e-mail:weiyangwj@sina.com 可 ...… 查看全部问答> |




