历史上的今天
今天是:2025年02月26日(星期三)
2019年02月26日 | PFC控制器NCL2801提供更高能效和更优的THD
2019-02-26
安森美半导体最新的NCL2801电流模式临界导通型 (CrM)功率因数校正(PFC) 升压控制器IC,适用于模拟/脉宽调制(PWM)可调光LED驱动器。该器件的市场优势是优化的总谐波失真(THD)性能,同时在宽负载条件下最大化系统能效,在启动和动态负载期间还具备更小的过冲/下冲,线性电平检测实现最优化的环路增益控制,集成误差放大器易于环路设计和降低功耗。采用SOIC-8的小外形封装,并集成一系列保护特性,提供较高的系统可靠性。此外,多个Vcc启动门限提高设计灵活性。
NCL2801的关键特性
NCL2801的关键特性包括:基于创新的谷底计数频率反走(Valley Count Frequency Fold-back, or VCFF)方法、THD增强技术、动态响应增强、软过压保护(OVP)/快速OVP、线性前馈、宽Vcc范围(10.5 V至28 V)/多个Vcc启动门限、跨导误差放大器(OTA)、高驱动能力(-500/ +800 mA),以及欠压保护、热关断、OVP、过流保护、开路/短路保护等等。
NCL2801有不同的版本,各版本的可选特性如下表所示,默认版本为NCL2801CDA DR2G。设计人员可根据具体应用需求选用合适的版本,提供更高的设计灵活性。

表1:NCL2801各版本的可选特性
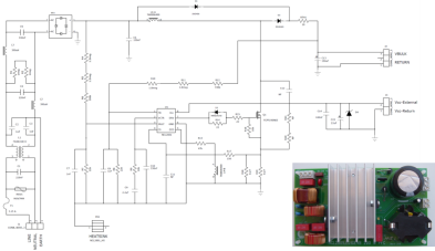
200 W PFC级参考设计
采用NCL2801设计200 W输出功率的 PFC级参考设计板如图2所示。线性电压范围90 V至305 V。

图1:NCL2801应用框图

图2:NCL2801驱动的200 W PFC级参考设计板
1.VCFF 在宽负载范围最优化能效
在重载电流条件下,NCL2801在CrM模式下工作,计为1个谷底开关。随着输出功率减小,频率降低,当VCTRL引脚电压低于阈值电压时,该控制器进入非连续导通模式(DCM),开始增加谷底开关计数。在6个谷底开关之后,若输出功率继续减小,则增加额外的死区时间。总死区时间不超过36.5 us,最小开关频率不低于27.4 kHz。开关频率取决于输出电压、输入电压和升压电感值,并随负载功率增加而增加。阈值电压可通过Rcs来设定,提供设计灵活性。VCFF最大化DCM期间和轻载条件下的能效并降低待机功耗。同频率钳位临界导通型(FCCrM)控制器一样,即使开关频率降低,内部电路也使功率因数接近。
2. THD增强
通过在电路倍增器输出端添加一个偏置电压以增加导通时间,从而提升THD性能。如图3所示,200 W评估板在305 Vac、满载时的THD <5%,在277 Vac、50%负载时的THD<6%,在230 Vac、25%负载时的THD<7%。

图3:200 W评估板在不同Vac、负载时的THD性能
3. 快速线性/负载瞬态补偿
由于传统PFC级回路响应慢,负载或输入电压的突然变化可能会导致明显的下冲或过冲。而NCL2801利用动态响应增强技术,减小输出下冲;其软 OVP/快速OVP特性,减小输出过冲。
4. 线性电平检测
通过调整倍增器增益值对比线性电压状态,线性电平检测电路支持更优化的环路增益控制,在宽输入条件下保持稳定工作。
5. 跨导误差放大器
跨导误差放大器的跨导增益典型值为200 us,最大电流+/-20 uA,该PFC级的输出电压通过一个并联电阻而降低,偏置电流最小化以支持使用高阻抗反馈网络,从而简化环路设计,降低功耗。
6. 图腾柱输出
NCL2801结合一个-0.5/+0.8 A的门极驱动器,提供高效驱动功率MOSFET的能力。
7. 丰富的保护特性
NCL2801通过集成一系列的保护特性,如过压保护、过流保护、热关断、欠压检测、开/短路保护等,持续检测输入电压和输出电压、MOSFET电流和芯片温度,以保护系统免受损害,使PFC级极其强固和可靠。
布板及抗噪声考量
NCL2801对噪声不是特别敏感,但在布板时仍需考虑以下几点以尽量优化系统性能:
电源环路面积必须最小化
接地电源采用星形配置,提供电流返回路径
接地电路采用星形配置
接地电源和接地电路应通过一个单一的路径连接,不能使用环路
此路径最好在靠近电流检测电阻接地端处连接接地电路和接地电源
应在电路Vcc和GND引脚间放置一个100 nF 或200 nF 的电容,及最小化连接长度
建议在FB引脚放置一个滤波电容,以保护引脚免受周围可能的噪声影响。但这滤波电容必须很小,不会使通过FB引脚检测的电压失真。
总结
NCL2801电流模式CrM升压PFC控制器IC利用安森美半导体的THD增强技术在宽负载范围提供同类最佳的THD性能,而创新的VCFF法提高能效和降低功耗,一系列的保护特性提供高可靠性,是LED照明应用及其他要求高能效、低待机功耗、低THD、高可靠性的PFC前端应用的理想选择,采用SOIC-8 封装,可实现紧凑的设计。多个不同版本满足不同的设计需求,提高设计灵活性。
上一篇:ST推出更先进更节能的照明控制器
史海拾趣
|
很久没来这里转转,今天发点牢骚吧,本人专职电源,其他系统也做,主要是硬件,软件丢光了. 五年前的10月份开始,我也是一个即将毕业的大学生(二流的),同样在为工作而到处奔波,经过一个月的奔波应聘进入联想深圳研发中心,现在在一家外企做电源FAE.结合大 ...… 查看全部问答> |
|
我新建了个项目,程序编好了,运行也对,按这种方法做了,KEIL uvision2 ,进去后点击Project,然后点击Options for Target 然后进去后,找到Output,然后对应的Create HEX FILE 选中,就可以输出HEX文件啦。 不知道还怎么做才能生成HEX文件,或者 ...… 查看全部问答> |
|
函数里面的% !等都什么意思?这个函数Diab编译器可以通过,Green Hills的Multi编译器通不过。应该是PowerPC指令或者汇编指令。asm void MOVE_TO_SPR(unsigned long reg, unsigned long value){% con reg; reg value;! mtspr reg,v ...… 查看全部问答> |




