历史上的今天
今天是:2025年03月01日(星期六)
2019年03月01日 | 德州仪器对BAW技术实现新突破
2019-03-01 来源:万物云联网
德州仪器本周公布了该公司所称的“突破性”体声波(BAW)谐振器技术。利用微谐振器技术,TI不再需要使用外部石英晶体。相反,它可以将高精度和超低抖动时钟直接集成到包含其他电路的封装中,据该公司称。这使得TI能够为嵌入式市场推出业界首款无晶体无线MCU,SimpleLink CC2652RB,其时钟包含在同一芯片中。

TI声称突破BAW技术
同时,通过将相同的BAW技术应用于网络基础设施,TI推出了名为LMK05318的网络同步器,即使在高系统级干扰下也能实现400 Gbps链路性能。
TI负责连接微控制器的副总裁Ray Upton解释说,新技术对于“以稳定的方式移动大量数据”至关重要,从而改善了高性能通信。 TI高速数据和时钟副总裁Kim Wong表示,该技术还实现了物联网设备之间的高精度和强大通信,现在可以以不那么笨重的形式开发。
简而言之,BAW技术的进步为有线和无线网络带来了“更高的性能,更简单的设计,更低的成本和更小的尺寸”,Wong解释道。

BAW-和LC-QVCO的芯片显微照片
为什么BAW谐振器技术很重要
IDC连接和智能手机半导体研究总监Philip Solis告诉媒体,新的BAW谐振器技术“非常重要,因为TI正在将其集成到其硅芯片产品中,从而缩短设计时间,解决方案尺寸和元件成本。”
此外,Solis说,“使用BAW谐振器比使用石英晶体更准确。”石英晶体需要额外的元件来延长其精度 - 随着时间的推移 - 其性能发生变化,超出了可控制的温度变化,他补充说。

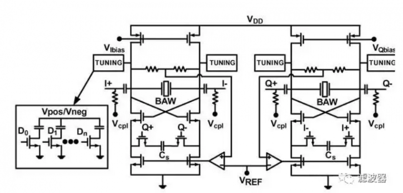
基于BAW的差分振荡器
正如他解释的那样,“如果它只是一种不同的定时方式,它会更准确并减少对其他外部元件的需求,但BAW谐振器是用硅制造的,作为各种TI产品的一部分。”
今天,定时通常需要石英晶体。 “每个人都使用石英晶体作为时钟,”索利斯说。在这种情况下,BAW谐振器技术通过消除对安装在PCB上的外部元件的需求,为TI提供了巨大的优势,他指出。当被问及为什么业内没有人建造类似BAW谐振器的东西时,Upton说,“这非常难以开发。”TI在研究MEMS方面已经涉足了多年。但是,将电能转换为机械声学同时保持信号在干净的时钟内稳定且稳健并不容易。
主要特点
TI的SimpleLink多标准CC2652RB是一款采用四方扁平无引线(QFN)封装的BAW谐振器的无线MCU。它声称整体占地面积减少,没有外部高速48-MHz晶体。

基于BAW的正交压控振荡器
TI表示,这也提供了简化的设计。 CC2652RB是功耗最低的多标准器件,在单芯片上支持Zigbee,Thread,蓝牙低功耗和专有的2.4-GHz连接。 CC2652RB可在更广泛的应用和环境中实现更多设计选项和灵活性,可在-40°C至85°C的全温度范围内工作,与许多基于晶体的解决方案不同。
TI的另一款产品是超低抖动单通道LMK05318网络同步器时钟,可提供更高的网络性能。 TI解释说,TI的单通道网络同步器时钟采用BAW谐振器,用于400-Gbps链路,可帮助系统更快地传输更多数据,同时提供比竞争器件更高的系统抖动预算余量。

(a)BAW谐振器的横截面,和(b)用于模拟的BAW等效电模型
LMK05318具有超低抖动和业界最佳的无中断开关性能,可为56-Gbps和新兴的112-Gbps脉冲幅度调制-4链路提供最低的误码率,从而实现更好的网络性能。
设计权衡?
当被问及是否通过在无线MCU封装中集成BAW谐振器进行权衡时,Wong指出潜在的功耗增量约为2% - “几百微安。”他称之为“合理的权衡,[考虑]其好处超过[它]。”

相噪
可用性
据该公司称,CC2652RB的预生产样品采用7×7毫米超薄QFN(VQFN)封装。
史海拾趣
|
由于汽车需要面对多种不同的路面及驾驶情况,因此车内的电子系统必须采用多种不同的网络标准,才可满足不同的性能要求。为了更好地满足不同网络标准的要求,车内电子系统的互连网络便一直朝着网中网模式的路向发展。网中网模式基本上以远程信息控制 ...… 查看全部问答> |
|
目前系统已经能够正常挂载和失败BINFS分区,当BINFS分区中只有一个文件时(比如放置NORFLASH驱动),系统能够启动且正确加载NORFLASH驱动。下面是启动日志 Booting kernel with clean memory configuration: Memory Sections: [0] : start: 8e78 ...… 查看全部问答> |
|
求教Mipsel USB功能控制器模拟PL2303串口芯片的问题 问题如题: 现象如下: USB 功能控制器有数据发出, 但主机串口助手无法接收到数据, 也就是说PL2303的驱动层在进行转换时不能完成这个功能, 收发的PIPE与PL2303一至, 配置也基本一致。 以下是模拟芯片与PL2303芯片的实际捕获的数据。 … 查看全部问答> |
|
大家好,小弟想调查一下现在画梯形图哪种PLC软件用得多啊?西门子?三菱?还是欧姆龙啊?哪个年龄段用的哪 种软件啊? 分别都是用于哪方面的控制? 谢谢了!… 查看全部问答> |
|
富士通FM3的多功能串口(MFS)功能很强,应用也很灵活,具体可看我前面的帖子《MB9B506R多功能串行接口》。 功能强,应用灵活带来的负面因素就是软件复杂。 ...… 查看全部问答> |




