历史上的今天
今天是:2025年03月11日(星期二)
2019年03月11日 | ADI超低 EMI 42V单片式同步降压型稳压器问市
2019-03-11
引言
高效率、低 EMI 降压型稳压器广泛见诸于汽车、工业、医疗和电信环境,用于依靠多种输入源为各式各样的应用供电。特别是在电池供电型应用中,大量时间处于待用模式,因而要求所有的电气电路以低静态电流工作,旨在延长电池运行时间。
LT8606/LT8607/LT8608 是一个单片式降压型稳压器系列,专为具有宽输入电压范围、低 EMI 水平和小解决方案尺寸的应用而优化。该系列的所有器件均采用耐热性能增强型 10 引脚 MSE 封装和 8 引脚 2 mm x 2 mm DFN 封装,因而可安放在狭小的空间里。如表 1 所示,它们的不同之处在于输出电流能力。
在必须保持低空载电流的电池供电型应用中,LT8606/LT8607/LT8608 的低 IQ 是不可或缺的。这些器件具有突发模式 (Burst Mode ®) 特性,即使在调节输出电压的情况下,其从输入源消耗的静态电流也仅为2.5 μA,从而尽可能长地保持电池待用时间。3 V~42 V 的宽输入电压范围可满足工业和汽车应用的苛刻要求,此类应用的显著特征是缺少稳定的高质量电压源。这三款器件采用 10 引脚 MSE 封装,而且还拥有扩展频谱操作能力,以满足超低 EMI 辐射要求。

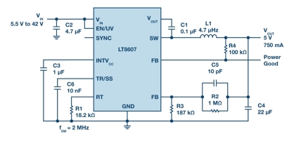
图 1.高效率 LT8607 12 V 至 5 V 同步降压型转换器。
表 1.LT860x 系列特性对比
产品型号 | 电流水平 | 封装 | 操作模式 |
LT8606 | 350 mA | 10 引脚 MSE | 突发模式操作;脉冲跳跃模式;扩展频谱模式;同步模式 |
8 引脚 DFN | 仅限突发模式操作 | ||
LT8607 | 750 mA | 10 引脚 MSE | 突发模式操作;脉冲跳跃模式;扩展频谱模式;同步模式 |
8 引脚 DFN | 仅限突发模式操作 | ||
LT8608 | 1.5 A | 10 引脚 MSE | 突发模式操作;脉冲跳跃模式;扩展频谱模式;同步模式 |
8 引脚 DFN | 仅限突发模式操作 |
电路说明和功能
图 1 示出了一款基于 10 引脚 LT8607 稳压器的 5 V 输出电源。输入电压扩展至高达 42 V,输出被设定为 5 V (在 750 mA),并具有 2 MHz 的开关频率。构成这款完整的解决方案仅需少量的额外组件,包括电感器 L1 和几个无源组件。如图 2 所示,此电路能实现 92.5% 的峰值效率。

图 2.基于 LT8606/LT8607/LT8608 的 12 VIN 至 5 VOUT 降压型转换器的效率与负载电流关系曲线。
突发模式操作可改善轻负载效率
对于电池供电型应用来说,在轻负载运行和无负载待用模式期间,高效率和低闲置电流是非常重要的特性。LT8606/LT8607/LT8608 的 2.5 μA 静态电流和突发模式操作选项是这些要求的理想解决方案。在轻负载和无负载情况下,基于 LT8606/LT8607/LT8608 的转换器逐渐地降低开关频率,从而降低开关功耗,并保持低输出电压纹波。图 3 给出了图 1 所示解决方案的轻负载效率。

图 3.图 1 所示电路的效率和功耗与负载电流的关系曲线。
高开关频率和超低 EMI 辐射
在汽车、工业、计算和电信环境中,除了效率之外,还要求具备 EMI/EMC 合规性。使用较高的开关频率虽可减小解决方案尺寸,但代价则往往是增加 EMI 辐射。LT8606/LT8607/LT8608 的集成型 MOSFET、内置补偿电路和 2.2 MHz 工作频率最大限度缩减了解决方案尺寸,但是它们也实现了卓越的 EMI 性能,这是因为采用了先进的工艺技术。开关频率的扩展频谱模式操作能够进一步降低 EMI 辐射。图 4 给出了图 1 所示解决方案的 CISPR 25 EMI 测试结果。

图 4.图 1 所示电路的 CISPR 25 辐射 EMI 性能。
结论
LT8606/LT8607/LT8608 是简单易用的单片式降压型稳压器,具有集成化功率 MOSFET 和内置补偿电路。这些器件专门针对那些要求宽输入电压范围和低 EMI 噪声的应用而优化。这些器件的 2.5 μA 静态电流和突发模式操作选项使其成为电池供电型降压转换器的理想解决方案,可显著延长电池待用时间。200 kHz 至 2.2 MHz 的开关频率范围使得它们适合大多数低功率至微功率应用。集成型 MOSFET 连同高达 2.2 MHz 的开关频率能力极大地缩小了解决方案总尺寸。CISPR 25 扫描结果显示了它们出色的辐射 EMI 性能,因而符合最严格的 EMI 标准。
史海拾趣
|
在windowsXP操作系统上能实现实时周期性触发中断服务程序,从应用程序中取一个变量的值传递给另外一个硬件吗 利用pc的pci卡上的时钟中断,在windows操作系统上能实现实时周期性触发中断服务程序,从应用程序中取一个变量的值传递给另外一个硬件吗… 查看全部问答> |
|
本人是机械生,是主要机械那一块的,但是毕业设计的内容是有一部分和电有关,C语言真的是不会,在论坛求教各位老师帮忙编个C语言程序。内容很简单的,用的是C8051F010单片机,然后输出口是P1口,P1.0-P1.5六个口控置六个继电器。现在要做的就是写一 ...… 查看全部问答> |
|
stm32 nvic初始化: erro: identifier "EXTI0_IRQChannel" is undefine EXTI0_IRQChannel在nvic编译时不能通过,但是改成EXTI0_IRQn时可以编译通过,这大概是库函数的问题,具体什么情况不知道,但是修改下可以通过。。。。。。。。。。。。。。。。。。。。。。。。。。。。。。。。。。。。。。。。。。。。。。。。。 ...… 查看全部问答> |




