历史上的今天
今天是:2025年03月25日(星期二)
2019年03月25日 | 刘德音谈晶圆报废案
2019-03-25 来源:经济日报
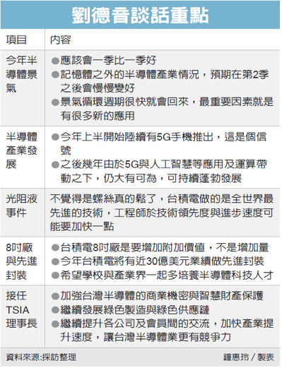
日前因光阻材料问题导致晶圆报废,台积电第1季认列相关损失61亿元,列在营业成本中。 董事长刘德音昨(22)日首度对此事发表看法,他说,这事情不小,台积电自己要检讨,不觉得是螺丝真的松了,但台积电做的是全世界最先进的技术,工程师要加快技术进步的速度。
刘德音昨天参加台湾半导体产业协会会员大会。 他指出,挑战一年比一年高,管理层有共识要持续增强技术能力,「半导体这行业永远是绷紧的」,要持续面对不断的国际竞争。

经济日报/提供
台积电日前公布将新建8吋厂,刘德音表示,8吋厂不是要增加量,而是要增加价值。 现在对岸也有很多8吋厂,增加附加价值,就是做出以前没有做过的8吋制程,台积电是要做更复杂的8吋制程,做出别人不会的东西。
同时,刘德音也提到,先进封装与传统封装非常不一样,基本上是两种技术,先进封装要用远比以前精密的技术才做得出来,也因此是高附加价值的产业发展,且因应高效能运算应用,先进封装是必要的技术, 台积电今年将有近30亿美元的业绩将来自先进封装。 不管先进或是传统封装,台积电两部分都将发展。
先前因光阻液事件,台积电已下修第1季营收、毛利率、营业利益率与每股纯益等预估,虽然估计第2季将补足首季报废的晶圆,但也坦言全年毛利率、营业利益率与每股纯益等将受部分影响。 对于台积电今年的营收与获利是否仍能持续成长,刘德音仅表示法说会即将到来。 台积电今年第1季法说会将在4月18日举行。
现在许多终端应用与服务业者也开始自行开发芯片,刘德音表示欢迎,台积电的客户群从无晶圆厂IC设计公司扩展到整合组件(IDM)厂,后续又加入系统公司,然后可能又加入网络业者, 这代表可扩张的领域变大,应用更多。
史海拾趣
|
wince上面能不能定义位变量,,就像51那样, sbit led=P2^0;这种,操作led这个变量就是操作那个引脚了,,, arm上面有没有类似的定义??用宏也行 我想定义位变量 单独操作某个IO口,,比如GPF0,,想不到办法~~… 查看全部问答> |
|
Make: The target \"D:\\2005122301\\main.o\" is up to date. Make: The target \"D:\\2005122301\\t01.cof\" is out of date. Executing: \"C:\\Program Files\\Microchip\\MCC18\\bin\\mplink.exe\" /l\"C:\\Program Files\\Microchip\\MCC18\ ...… 查看全部问答> |
|
意法半导体(ST)与ARM携手助力下一代家庭娱乐设备 意法半导体采用 ARM Cortex-A9多核处理器架构,研制高性能系统级芯片,强化高清数字电视体验,提高家庭娱乐设备的能效标准 中国,2009年10月28日 —— 全球领先的机顶盒芯片制造商之一 ...… 查看全部问答> |
|
【转】 如何使用SignalTap II觀察reg與wire值? (SOC) (Verilog) (Quartus II) (Signa Abstract撰寫Verilog時,雖然每個module都會先用ModelSim或Quartus II自帶的simulator仿真過,但真的將每個module合併時,一些不可預期的『run-time』問題可能才一一浮現,這時得靠SignalTap II來幫忙debug。Introduction使用環境:Quartus II 8.0 ...… 查看全部问答> |
|
小弟正在做毕业设计,到了关键时候,我用SHT11采集温湿度在12864上显示的时候,在调整温度的时候高于20度的时候湿度也会跟着改变,但是幅度不大,再调整的时候又会改变一下,不知道是什么原因,请知道的大哥大姐帮帮小弟,这是什么原因啊?????… 查看全部问答> |




