历史上的今天
今天是:2025年04月01日(星期二)
2019年04月01日 | 小科普:电源模块源知识——漏感
2019-04-01 来源:EEWORLD
什么是漏感
漏感是电机初次级在耦合的过程中漏掉的那一部份磁通。变压器的漏感应该是线圈所产生的磁力线不能都通过次级线圈,因此产生漏磁的电感称为漏感。
漏感在哪?虽然印制电路板上的印制导线以及变压器的引线端也是漏感的一部分,但大部分漏感在变压器原边侧绕组中,尤其是那些与副边侧绕组有耦合关系的原边侧绕组中。

漏感是因为变压器一组线圈到另一组磁通量不完全耦合而产生的电感分量。任何初级线圈到次级线圈磁通量没有耦合的部分会表现出一个与初级串联的感性阻抗,因此在原理图中,漏感表示为在理想变压器初级线圈前端一个而外的电感。
在特定应用中,如开关电源和照明整流器,变压器的漏感在产品设计中会产生重要的功能影响。因此,准确的漏感测量对于变压器制造商来说通常是一项重要的步骤。
理想变压器
理论上的理想变压器没有损耗。电压比直接为匝数比,电流比为匝数比的倒数(图1)。

实际变压器
在实际的变压器中,初级线圈的某些磁通量不会耦合到次级线圈。这些“漏掉”的磁通量不会参与变压器的工作,可以表示为额外的与线圈串联的感性阻抗(图 2)。

实际的变压器加入空气间隙
在某些变压器的设计中,漏感必须要在总的电感量占更大的比例,并设定一个小的误差。漏感量比例的增加通常通过在磁芯中引入空气间隙来实现,因而降低磁芯的磁导率以及初级线圈的电感。因此初级线圈与次级线圈磁通量不耦合部分所占的比例也会增加(图 3)。

那么气隙是否跟漏感有线性关系?
下面以一个例子来说明变压器漏感与气隙大小的3种关系:不变、变大、变小。
见下图,假设气隙1、2、3使得磁阻R1=R2=R3,忽略窗口的那少部分磁通,可知
Φ=Φ1+Φ2。

存在下面3种情况:
1、增加气隙1,R1>R3,使得Φ1>Φ2,即耦合到Ns的磁通更多,漏感减小。
2、增加气隙2,R1=R3还是成立,Φ1=Φ2,即耦合到Ns的磁通不变,漏感不变。
3、增加气隙3,R1
决定漏感大小的因素
对于固定的已经制作好的变压器,漏感与以下几个因素有关:
K:绕组系数,正比于漏感,对于简单的一次绕组和二次绕组,取3,如果二次绕组与一次绕组交错绕制,那么,取0.85,这就是为什么推荐三明治绕制方法的原因,漏感下降很多很多,大概到原来的1/3还不到。
Lmt:整根绕线绕在骨架上平均每匝的长度.所以,变压器设计者喜欢选择磁心中柱长的磁心.绕组越宽,漏感就越减小.把绕组的匝数控制在最少的程度,对减小漏感非常有好处.匝数对漏感的影响是二次方的关系。
Nx:绕组的匝数。
W:绕组宽度,刚才已经说过了.大家可以拿一个很普通的BOBIN来分析一下。
Tins:绕线绝缘厚度。
bW:制作好的变压器所有绕组的厚度。
漏感是指没有耦合到磁心或者其他绕组的可测量的电感量.它就像一个独立的电感串入在电路中.它导致开关管关断的时候DS之间出现尖峰.因为它的磁通无法被二次侧绕组匝链。
漏感可看作与变压器原边侧电感串联的寄生电感。所以,在开关管关断瞬间,这两个电感中的电流都是Ipkp,即原边侧峰值电流。
但是,在开关管关断时,原边侧电感能量可以通过互感转移到副边(通过输出二极管)释放,但漏感能量无处可去。

因此,它会以巨大的电压尖峰形式来“发泄怨气"。见图。

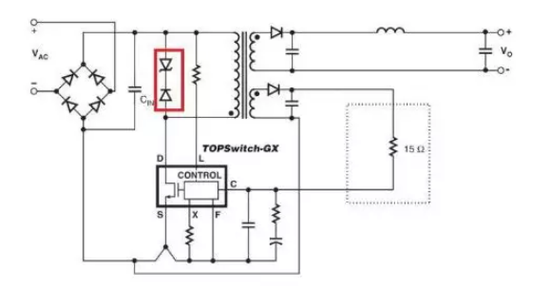
如果不尽力吸收这些漏感能量,尖峰会很高,将造成开关管损坏既然这些能量肯定不能传输到副边侧,那就只有两种选择:要么设法回馈至输人电容,要么设法消耗掉(损耗)。简单起见,通常选择后者。一般可直接采用稳压管钳位方法,如图所示。

当然,稳压管电压必须根据开关管所能承受的最大电压来选择注意,出于一些原因(特别是效率),最好把稳压管与阻塞二极管串联后,并联在原边侧绕组上,如图所示。
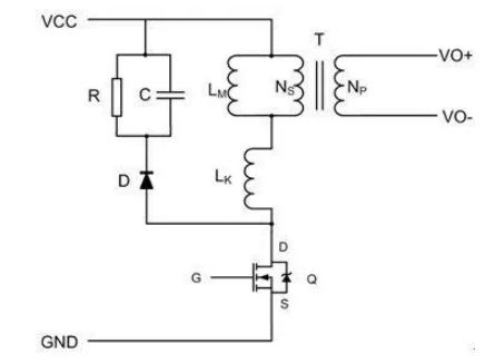
另外一种方法是,运用电容并联电阻的方式实现RCD;在大部分低功率应用场合都会采用简单易实现的RCD钳位电路来减缓电压尖峰。
因此RCD钳位电路以其简洁易实现多用于小功率场合。图 1和图 2分别为反激电路中的RCD钳位电路和电容C两端的电压波形。

图 1反激中的RCD钳位电路

图 2电容两端波形
引入RCD钳位电路,目的是消耗漏感能量,但不能消耗主励磁电感能量,否则会降低电路效率,因此在电路设计调试过程中要选择恰当的R及C的值,以使其刚好消耗掉漏感能量。下面将分析其工作原理。
当开关管Q关断时,变压器初级线圈电压反向,同时漏感LK释放能量直接对C进行充电,电容C电压迅速上升,二极管D截止后C通过R进行放电。若C值较大,C上电压缓慢上升,副边反激过冲小,变压器能量不能迅速传递到副边;若C值特别大,电压峰值小于副边反射电压,则钳位电容上电压将一直保持在副边反射电压附近,即钳位电阻变为负载,一直在消耗磁芯能量,此时电容两端波形如图 (a)所示。

电容两端波形
若RC过小,则电容C充电较快,且C将通过电阻R很快放电,整个过程中漏感能量消耗很快,在Q开通前钳位电阻则成为变压器的负载,消耗变压器存储的能量,降低效率,电容C两端波形如图 (b)所示。
若RC值取值比较合适,到开关管Q再次开通时,电容C上电压刚好放到接近于变压器副边反射的电压,此时钳位效果较好,电容C两端波形如图 (c)所示。
史海拾趣
|
请问CPLD的JTAG口和CPLD距离有12CM远。。这样会不会有问题啊??? 来自EEWORLD合作群:arm linux fpga 嵌入0群 49900581(超级群) 群主在坛子里ID:wangkj 请问CPLD的JTAG口和CPLD距离有12CM远。。这样会不会有问题啊??? 会不会下载不了啊?… 查看全部问答> |
|
有如下英文: The SAA7130HL is a single chip solution to digitize and decode video, and capture it through the PCI-bus。 说的是SAA7130HL可以用来数字化和解码视频。 请问 1.数字化是不是把模拟的原始采集来的图像模拟信号数字化啊? 2 ...… 查看全部问答> |
|
我用的arm开发板,将U盘插进去后,显示的名称为 \"硬盘\",我想用重命名改名字但是不行,请问,大虾们,这个名字就不能改吗?想改成英文的。 谢谢!… 查看全部问答> |
|
很多初学者开始学习文件系统时,或许还是模糊的一个概念而已,只知道它是文件管理的一个复杂结构,自然会想到的是我们平时用到的U盘、SD、TF卡、MP4/5存储盘、电脑磁盘等,文件系统在生活中随处可见,下面我根据个人经验介绍一些关于文件系统的 ...… 查看全部问答> |




