历史上的今天
今天是:2025年04月17日(星期四)
2019年04月17日 | 士兰微电子推出多款高功率因数隔离LED驱动芯片
2019-04-17 来源:EEWORLD
近期,士兰微电子又陆续推出了多款高功率因数隔离LED驱动芯片,包括单级原边控制高功率因素LED驱动SD682X系列和SD689X系列,具有PWM/线性调光功能的单级原边控制高功率因素LED驱动电路SD7880等。
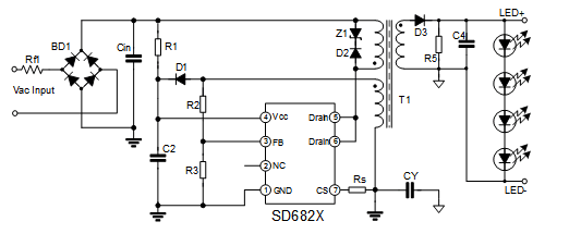
这些新品各具特色,其中,SD682X系列是士兰微电子SD68系列LED驱动的迭代升级产品,需要指出的是,士兰微电子的SD68系列产品在LED照明行业是深受好评的,堪称业内翘楚。此次迭代升级的产品与同行竞品相比,有整体竞争优势,具有高PFC、高恒流精度和高转换效率等特点。是业界第一颗去COMP电容的产品,可有效地防潮湿防漏电,广泛应用于筒灯,平板灯,轨道灯等LED照明市场。
该系列产品采用士兰微电子自有的先进工艺,集成650V高压功率MOS管,相对于外置MOS方案以及其它封装形式的方案,在成本,体积以及性能上都有了很大的进步。另外,SD682X系列产品做到了功率段更加细化,根据不同封装,功率段可以分别做到7W、9W、15W、18瓦和24W。该系列产品采用固定TON控制来实现高PF,并使用了士兰微电子的闭环控制专利技术,从而省去了COMP端外围补偿元器件,提升了防潮性能。值得注意的是,该系列芯片还采用了士兰微电子的THD优化专利技术来实现THD优化,从而在大多数应用情况下能够获得很低的THD。
目前该系列芯片已经大批量销售,获得了市场的青睐,系列产品列表如下表所示:

其典型应用图如下图所示:

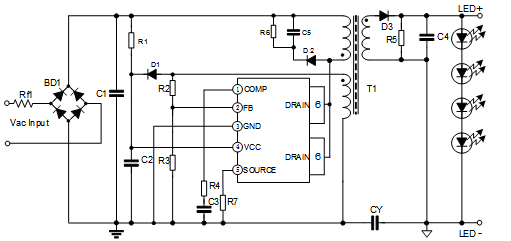
SD689X系列是SD68合封系列的封装升级,产品成熟稳定,可直接大规模上量应用。系列产品使用了士兰微电子的开关打火保护技术,并采用了基于SD68老芯片的EHSOP5新封装,散热性能更加优异,依然拥有SD68系列的所有优点,在加补偿条件下,全电压输入THD小于10%。该系列产品适用于小尺寸、中小功率外置电源产品,产品系列如下表所示(系列产品将会进一步完善):

其典型应用图如下图所示:

SD7880是士兰微电子的隔离调光产品,方案成熟稳定,可提供全套方案,可以解决客户的后顾之忧,主要应用于隔离反激式LED智能照明系统。该产品能够提供精确的横流控制,工作在临界导通模式,具有非常高的效率。采用了原边控制模式,可以省去光耦、次级反馈控制以及环路补偿,从而可以简化设计,降低方案成本。产品可兼容PWM和模拟两种调光方式,调光深度可达2.5%,次级调光可搭配士兰微电子的SD7551和SD7558A这两款控制芯片。SD7880外置MOS,输出功率可达60W。该产品典型应用图如下图所示:

得益于IDM运营模式,士兰微电子不仅研发了LED照明驱动电路,相关配套的分立器件也在同步研发,因此在成本控制,方案的选择性与灵活性,资源整合能力等方面会有更多优势,有助于推出更多的创新性LED照明产品。
LED照明是士兰微电子的核心战略产品线之一,并在该领域进行了多年精心耕耘,对LED照明驱动系列芯片及解决方案进行了持续的研发,推出了自主创新的多系列驱动芯片,配套的解决方案可以广泛应用于LED射灯,日光灯,球泡灯,筒灯,天花灯,路灯,车灯等不同领域,获得了百余项专利,并且先后多项承担了国家,省市级各类项目,取得了多项研究成果。
史海拾趣
|
很久没来这里转转,今天发点牢骚吧,本人专职电源,其他系统也做,主要是硬件,软件丢光了. 五年前的10月份开始,我也是一个即将毕业的大学生(二流的),同样在为工作而到处奔波,经过一个月的奔波应聘进入联想深圳研发中心,现在在一家外企做电源FAE.结合大 ...… 查看全部问答> |
|
我新建了个项目,程序编好了,运行也对,按这种方法做了,KEIL uvision2 ,进去后点击Project,然后点击Options for Target 然后进去后,找到Output,然后对应的Create HEX FILE 选中,就可以输出HEX文件啦。 不知道还怎么做才能生成HEX文件,或者 ...… 查看全部问答> |
|
就是DDK带的那个ndisprot的例子,我绑定一个有线网卡,在2台机器上都安装ndisprot驱动.一个发送,一个接收,(有线对有线)一切都OK.我发送的是自己填充的包,1024bytes的. 但是如果我绑定到无线网卡上,(无线对无线)同样的发送,但它只能接收59bytes的数据, ...… 查看全部问答> |
|
函数里面的% !等都什么意思?这个函数Diab编译器可以通过,Green Hills的Multi编译器通不过。应该是PowerPC指令或者汇编指令。asm void MOVE_TO_SPR(unsigned long reg, unsigned long value){% con reg; reg value;! mtspr reg,v ...… 查看全部问答> |




