历史上的今天
今天是:2025年04月19日(星期六)
2019年04月19日 | 工程师必须掌握的MOS管驱动设计细节
2019-04-19 来源:EEWORLD
一般认为MOSFET是电压驱动的,不需要驱动电流。然而,在MOS的G S两级之间有结电容存在,这个电容会让驱动MOS变的不那么简单。

如果不考虑纹波和EMI等要求的话,MOS管开关速度越快越好,因为开关时间越短,开关损耗越小,而在开关电源中开关损耗占总损耗的很大一部分,因此MOS管驱动电路的好坏直接决定了电源的效率。
对于一个MOS管,如果把GS之间的电压从0拉到管子的开启电压所用的时间越短,那么MOS管开启的速度就会越快。与此类似,如果把MOS管的GS电压从开启电压降到0V的时间越短,那么MOS管关断的速度也就越快
由此我们可以知道,如果想在更短的时间内把GS电压拉高或者拉低,就要给MOS管栅极更大的瞬间驱动电流。
大家常用的PWM芯片输出直接驱动MOS或者用三极管放大后再驱动MOS的方法,其实在瞬间驱动电流这块是有很大缺陷的。
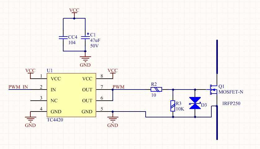
比较好的方法是使用专用的MOSFET驱动芯片如TC4420来驱动MOS管,这类的芯片一般有很大的瞬间输出电流,而且还兼容TTL电平输入,MOSFET驱动芯片的内部结构

MOS驱动电路设计需要注意的地方:
因为驱动线路走线会有寄生电感,而寄生电感和MOS管的结电容会组成一个LC振荡电路,如果直接把驱动芯片的输出端接到MOS管栅极的话,在PWM波的上升下降沿会产生很大的震荡,导致MOS管急剧发热甚至爆炸,一般的解决方法是在栅极串联10欧左右的电阻,降低LC振荡电路的Q值,使震荡迅速衰减掉。
因为MOS管栅极高输入阻抗的特性,一点点静电或者干扰都可能导致MOS管误导通,所以建议在MOS管G S之间并联一个10K的电阻以降低输入阻抗
如果担心附近功率线路上的干扰耦合过来产生瞬间高压击穿MOS管的话,可以在GS之间再并联一个18V左右的TVS瞬态抑制二极管,TVS可以认为是一个反应速度很快的稳压管,其瞬间可以承受的功率高达几百至上千瓦,可以用来吸收瞬间的干扰脉冲。
MOS管驱动电路参考

MOS管驱动电路的布线设计
MOS管驱动线路的环路面积要尽可能小,否则可能会引入外来的电磁干扰
驱动芯片的旁路电容要尽量靠近驱动芯片的VCC和GND引脚,否则走线的电感会很大程度上影响芯片的瞬间输出电流。

常见的MOS管驱动波形

如果出现了这样圆不溜秋的波形就等着核爆吧。有很大一部分时间管子都工作在线性区,损耗极其巨大。
一般这种情况是布线太长电感太大,栅极电阻都救不了你,只能重新画板子。

高频振铃严重的毁容方波。在上升下降沿震荡严重,这种情况管子一般瞬间死掉,跟上一个情况差不多,进线性区。原因也类似,主要是布线的问题。又胖又圆的肥猪波。上升下降沿极其缓慢,这是因为阻抗不匹配导致的。芯片驱动能力太差或者栅极电阻太大。
果断换大电流的驱动芯片,栅极电阻往小调调就OK了。
打肿脸充正弦的生于方波他们家的三角波。驱动电路阻抗超大发了。此乃管子必杀波。解决方法同上。

大众脸型,人见人爱的方波。高低电平分明,电平这时候可以叫电平了,因为它平。边沿陡峭,开关速度快,损耗很小,略有震荡,可以接受,管子进不了线性区,强迫症的话可以适当调大栅极电阻。

方方正正的帅哥波,无振铃无尖峰无线性损耗的三无产品,这就是最完美的波形了。
史海拾趣
|
好不容易盼到这里啦! 这里我们一起来分享一下二维图形的绘制和修饰 对数坐标图,极坐标图 饼状图,梯形图,概率分布图,向量图等等的二维图形 如果你觉得不过瘾, 我们接着来三维图形 甚至是GUI的界面都可以的啦! 期待大家的帮助拉!… 查看全部问答> |
|
发一个外包项目贴!请有实力有精力的工程师速与我联系!!斑竹请鼠标下留帖!先谢谢啦 2440手持机外包项目: 1、背光驱动 2、电源管理 3、自定义键盘驱动 4、LP3913驱动 5、EEPROM驱动 6、NANDFLASH分区及海量存储 注意:目前BSP为WINCE42下的 要求: 有实力做出以上6个驱动(具体详见需求) 时间价钱面议 地点限北京 QQ: ...… 查看全部问答> |
|
我是新手,最近在编一个程序需要用到捕获单元,但有一点想不清楚,就是我需要在第一次捕获时屏蔽中断,第二次捕获后响应中断,从而读出这两个的差值,但程序应该怎么编写呢。感谢指点!… 查看全部问答> |
|
大虾们好! 俺们菜鸟,下面的例化引用好像有问题,请救救俺们吧 reg clkb,rdb,wrb;reg [11:0]datab;wire[11:0]qb;assign qb = ( channelout == 0 ) ? q0 : (( channelout == 1 ) ? q1 : (( channelout == 2 ) ? q2 :(( channelout == 3 ...… 查看全部问答> |
|
谁遇到过SIM300,接受TCP数据后,串口读取数据时,发现数据丢失情况 谁遇到过SIM300,接受TCP数据后,串口读取数据时,发现数据丢失情况~~~急啊~~~高手解答一下啊~~急~!!!… 查看全部问答> |
|
我是用的二阶滤波,分了1024份,输出端430的adc检测不到,但万用表有数字,于是加了一级射随器。纹波在10mv左右。不知道各位有什么更好的方案没?同时想请教下这个纹波和最终电源输出的纹波有怎样的影响。我在网上找的资料顺便给大家分享下。… 查看全部问答> |




