历史上的今天
今天是:2025年04月28日(星期一)
2019年04月28日 | 技术文章—5G基础设施和对端到端可编程性的需求
2019-04-28 来源:EEWORLD
1.引言
我们目前处于蜂窝连接的转型时期,未来无处不在的无线连接正在兴起。在全球范围内,2G、3G和4G的成功推动手机使用量达到了令人难以置信的75亿部。令人震惊的是,这使得移动设备的数量比全球人口还要多。或许更具影响力的是,蜂窝连接对那些之前被数字化剥夺权利的人产生的影响; 例如,2016年撒哈拉以南非洲地区每100人通常有1部固定电话,但有74台移动连接设备。
展望未来十年,随着5G的出现,无线基础设施将变得更加普遍,甚至与我们日常生活的方方面面完全融为一体。 5G延续了先前蜂窝标准(在驱动带宽方面)的模式,但也将其扩展到更多设备和使用模式。
主要趋势包括:
1.对增强型移动宽带(eMBB)和其他应用的带宽增加需求,特别是以10倍现有吞吐量或者更高速率驱动的瞬时可用带宽。
a. 这将是5G标准化带来的首波驱动力,其中3GPP已于2017年完成非独立(即LTE辅助)新无线电(NR),2018年可提供5G独立版,如图1所示。
b. 5G的部署也将根据频段情况分阶段进行,首先部署6GHz以下,然后是毫米波(mmWave)频率的连续频段,以便在稍后阶段支持关键eMBB应用。

图1:5G的ITU和3GPP时间表
2.随着物联网(IoT)蜂窝网络连接的到来而连接到大量的设备。预计到2020年将有500亿台蜂窝网络连接的设备。这些需求当中的一部分可以通过现有标准满足,同时也要靠Release 16版本中海量机器类通信(mMTC)的现有规范去实现了。
3. 新的应用模式也在不断涌现,这对移动设备及其蜂窝无线基础设施提出了新的要求。示例包括:
a.用于连接多个电池供电物联网端点的低带宽、低功耗的要求,以实现mMTC相关的连接和监控;
b.用于车辆到车辆和车辆到基础设施的连接(C-V2X)高可靠性、低延迟蜂窝网络,以补充现有的V2X解决方案
c.为远程手术和增强/虚拟现实等新兴应用提供的高可靠性、低延迟支持
后两类应用将通过即将推出的3GPP超可靠、低延迟连接(URLLC)标准来解决。
4. 对边缘分析和移动边缘计算(MEC)的新需求。计算重心正在从以前估计的将数据发送到集中式计算资源进行处理,转变为移到位于数据生成原点附近的分布式计算资源的新范例。造成这种转变的原因是多方面的:新兴应用严格的延迟要求、越来越庞大的数据量,以及优化稀缺网络资源的愿望等等许多方面。
2.基带
在本文中,我们考虑如何通过具有高性能CPU子系统和包括FPGA可重编程加速硬件处理单元的SoC架构来成功应对5G的独特需求。
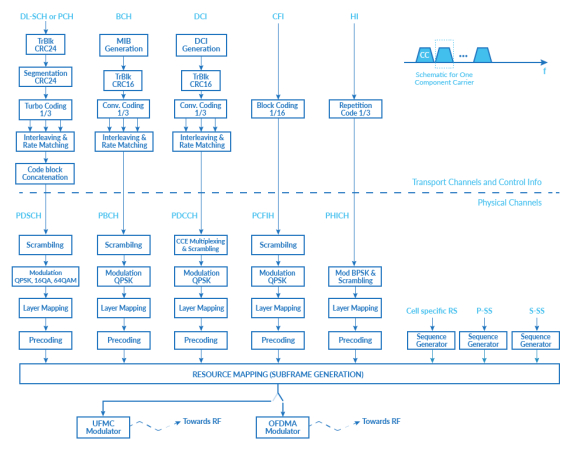
基带从网络接口(例如以太网)获取数据,并将其转换为通过前传(Fronthaul)接口传输到射频前端进行传入/传出的复杂样本。以下高级原理图包括用于LTE下行链路的发送器(图2a),以及用于上行链路的接收器(图2b)。

(a)下行链路

(b)上行链路
图2:基带处理的高级原理图
3.基带L1处理的案例研究
在这里,我们举例说明如何将基带处理(尤其是Layer-1层)映射到关键处理元器件上,如处理器子系统、CPU和DSP内核,以及固定和灵活的硬件加速,如图3所示。

图3:关键基带处理元器件
3.1. 前传(天线接口)连接
除了前面描述的处理元器件之外,还有一个灵活的天线接口功能模块:这是连接基带和射频单元所需的元件。传统上,这是通用公共无线电接口(CPRI),有时是开放式基站架构计划(OBSAI)兼容的部分。
然而,越来越多的方案在转向指定一个更灵活的前传接口,以允许基带和RF前端之间的不同映射(如图4所示)。IEEE对下一代前传接口NGFI(IEEE1914)进行了持续的跟进,包括用于基于分组的前传传输网络标准IEEE1914.1和以太网无线电(RoE)包封和映射标准IEEE1914.1。同时,还有其他行业项目指定了5G前传接口并可共享,例如eCPRI。
鉴于前传接口面临的各种规范、标准和要求,FPGA很适合其应用,并通常用于支持此接口,如图3所示。
3.2. 可加速5G上市时间的分立结构
图4将5G所需的处理元器件映射为具有独立器件的分立式架构,包括CPU SoC、辅助FPGA加速和天线接口。此配置反映了在可以提供经过优化的5G专用集成电路( ASIC)之前,可以在5G原型设计和早期量产中部署的实施方案。
CPU系统级芯片里面包括:Arm处理器组合以及用于Layer-1处理和硬化加速器的DSP内核,用于固定的、明确定义的功能。
在此示例中,假设现有的4G ASIC SoC可用,因此具有通用加速(例如MACSEC)以及LTE特定加速:前向纠错(特别是turbo编解码器)、快速傅立叶变换和离散傅里叶变换,以在上行链路上支持SC-FDMA。
灵活的天线接口
如前所述,前传天线接口非常适合用FPGA来实现。这是在线配置的,数据从射频单元发出(在上行链路上),然后是被转换为诸如以太网等具有标准连接的协议。
硬件加速FPGA
辅助加速FPGA实现了在基带SoC上不可提供的所有必要的计算密集型功能。这可以是5G特定的功能或先前未曾规划的功能。
在此处显示的示例中,使用了CCIX互连。该标准允许基于不同指令集架构的处理器将缓存一致性、对等处理的优势扩展到包括FPGA和定制ASIC在内的多种加速器件上。

图4:可加速5G上市时间的分立结构
3.3. 基于Chiplet的5G实现
图5显示了与图4所示类似的架构,但是使用了基于系统级封装芯片(chiplet)的方法进行了重新配置。 在这种情况下,一个采用了更高带宽、更低延迟和更低功耗的接口将CPU SoC片芯晶粒与辅助硬件加速chiplet芯片连接起来。 支持前传连接到射频单元的FPGA器件在该示例中可以但并不是封装集成在其中的;但实际上,如果有足够的资源,它可以是与硬件加速chiplet芯片相同的chiplet器件。

图5:基于Chiplet的方法可实现更高的集成度
用于封装集成的两种主要技术是使用硅中介层或有机基板,以及某种形式的超短距离(USR)收发器。
3.4.完全集成的5G实现方式
最后,图6展示了本文考虑的最终、最高集成度的基带架构。该方法包括与先前相同的处理元件,具有相同的功能,但嵌入式FPGA(eFPGA)集成在了芯片内。

图6:采用单片集成的、应用于5G基带的异构多核系统级芯片
这种紧密集成的单片集成方法具有许多优点。与基于chiplet的方法相比,该接口具有更高的带宽、更低的延迟和更低的每比特能耗。此外,资源组合可以根据所考虑的特定应用进行定制,因此避免了不需要的接口、存储器和核心逻辑单元。这样可以实现以上所考虑的三种架构中最低单位成本。
如前所述,现在的主要目标是提供更快的上市时间、更高灵活性和未来可用性。之所以能加快了上市时间,是因为SoC可以提前流片,因为可以针对eFPGA进行后期修改(例如5G标准中Polar码的出现)而不是完成即固定的ASIC。来自新算法或者未预计算法(例如新的加密标准)的灵活性可以通过嵌入式可编程逻辑而不是软件或外部FPGA来解决。最后,未来可用性可以延长SoC的生命周期,因为诸如URLLC和mMTC等新标准等大批量新兴需求可以通过现有产品解决,而不需要进行新的开发。
总结
CPU和可编程加速(嵌入式或独立FPGA)的紧密耦合,使开发人员能够去创建可以一个应用于多个不同市场的平台产品。 这增加了特定产品的市场适用性并提高了开发投资回报。 这甚至可以在流片后再对市场进行定位(或重新定位),即最大化的可编程性所提供的内在灵活性可支持相当大的创新空间。
或许从5G的角度来看更为重要的是,高度可编程的解决方案可以加快产品上市速度。例如,在标准最终确定之前,不再需要推迟SoC的流片时间,后续改变的需求可以在软件或可编程硬件中实现。这对于早期5G部署所面临并在不断增加的压力,以及应对新标准的不断涌现,这是一个突出优势。
史海拾趣
|
[size=83%]3.矩阵的块操作 [size=78%][size=65%]n对矩阵进行元素更改、插入子块、 [size=78%][size=65%]n提取子块、重排子块、扩大维数等操作 这里重点说说冒号的用处!… 查看全部问答> |
|
想請教一下 目前我是使用msp430F449跟cy7c138作單方面的傳輸 但是目前從dualportRAM李讀出的資料並不是我寫入的資料 想請問一下問題出在哪? 謝謝 CY7C138 datasheet 程式源碼 想请教一下 目前我是使用msp430F449跟cy7c138作单 ...… 查看全部问答> |
|
我的毕业设计做的是无线传感器网络,现在我用的是NRF24L01模块+单片机做的模型,通讯都能做出来,现在就协议部分不知道该如何下手,因为专业是电子信息的,网络方面的基本没学过,翻阅的大量资料对网络的协议模式基本模式有了大概的了解,但程序上 ...… 查看全部问答> |
|
2450的wavedev结构AC97和IIS音频驱动一处不同的疑惑 在进行外部声音采样的时候,SetRate和Render2是用来将采样到的数据转换成应用程序指定的采样率而进行的线性插值运算(回放我想应该也是类似的),不过我发现AC97和IIS有所区别 (1)前者的m_CurrT初值是0x200,后者的初值是0x20000 (2)在进行运算的时 ...… 查看全部问答> |
|
想问一下用c#编写WinCE的串口通信和编写Windows有区别吗?我使用SerialPort类能否实现?我在模拟器上跑这个程序,写串口时模拟器会死掉,谁知道是什么原因?… 查看全部问答> |
|
在下正在写毕业论文,需要一篇6000字的英文文章,是关于单片机的,最好是中英文对照的。如果文章字数不够,2~3篇凑在一起达到6000字也可以。 请各位帮帮忙,在下不胜感激! 本人邮箱:xupeng19850606@126.com… 查看全部问答> |
|
FlashRunner在2009年初,已经成功实现了对STM8 STM32全系列MCU的ISP烧录支持。 STM8 8位内核有一个32位存储器接口和三段流水线架构,在24MHz频率下,最高处理效能高达20 MIPS。栈指针和16位索引寄存器可改进 ...… 查看全部问答> |




