历史上的今天
今天是:2025年05月08日(星期四)
2019年05月08日 | HT7166/HT7167,为便携式系统提供高效的小尺寸解决方案
2019-05-08 来源:EEWORLD
在锂电池供电的系统中,输入电压通常不高于4.2V(单节)/8.4V(2节),而在蓝牙音箱、电池检测、高亮手电筒、USB Type-C PD、大尺寸面板门级驱动等场合,则需要高达9V或12V及以上的电压,远高于电源输入电压。因此,需要DC-DC升压转换器提供数倍于输入的输出电压,以满足这些系统中各种各样的电路和功能的需要。
现在市场上的DC-DC升压芯片分为异步升压和同步升压。异步升压外围需要二级管,二级管因为有固定的导通电压存在,根据公式P=UI,在越大输出电流的时候,二级管上的功耗损失会越大。而同步升压外围无需二级管,同步升压比异步升压的优势就是拥有更快的导通速度、和更小的导通压降,因而效率会更高。
深圳市永阜康科技有限公司现在力推HT7166/HT7167全集成同步升压芯片,该系列芯片带有负载关断功能的栅极驱动,集成16mΩ功率开关管和23mΩ同步整流管,为便携式系统提供高效的小尺寸解决方案;HT7166/HT7167具有2.7V至13V宽输入电压范围,可为采用单节或两节锂电池的应用提供支持;具备10A开关电流能力,并且能够提供13V的输出电压。实现3.7V升压到12V(最大2.6A电流输出), 7.4V升压到12V(最大5.5A电流输出),广泛应用于蓝牙音箱、电子烟、移动电源、机器人电源板等领域。
一.HT7166
1. 应用特性
①.HT7166脚位图
②.HT7166管脚说明
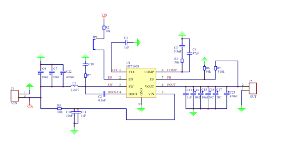
③.HT7166典型应用图
④.图HT7166 DEMO板PCB顶层设计图
⑤.HT7166 DEMO板PCB底层设计图

⑥.HT7166 DEMO板贴片图
⑦.HT7166 DEMO板物料清单

⑧.HT7166 DEMO板实物图
二.HT7167
①.HT7167脚位图
②.HT7167管脚说明
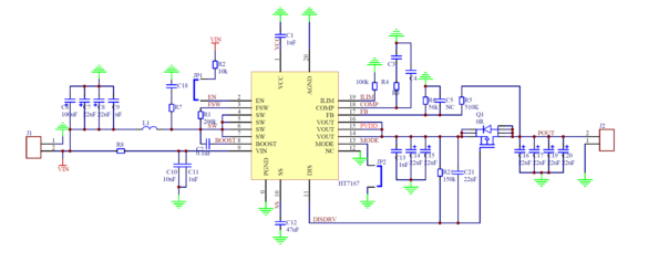
③.HT7167典型应用图
④.图HT7167 DEMO板PCB顶层设计图
⑤.HT7167 DEMO板PCB底层设计图
⑥.HT7167 DEMO板贴片图

⑦.HT7167 DEMO板物料清单
⑧.HT7167 DEMO板实物图
三.选型表
上一篇:江南里的村田红
下一篇:技术文章:运用两级方式实现高电压
史海拾趣
|
风华高科新入大学生必读宝典MLCC的基础知识介绍,据说是风华高科新入职大学生的必读宝典,很经典。 附件[url=http://mlcc%20base.pdf/]MLCC Base.pdf[/url](532.11 KB) 2008-12-11 13:51, 下载次数: 50 [ 本帖最后由 chinatea 于 2008-12-11 14:31 ...… 查看全部问答> |
|
摘 要: 针对汽车控制系统减少线束和较低成本的要求,提出了以集成CAN控制器的PIC18F258单片机为核心设计而成的汽车电动车窗控制系统,给出了系统主要硬件结构和软件设计流程。相对于传统的点对点控制方式,不仅减少了车内的线束、降低 ...… 查看全部问答> |
|
给出一个描述把: 在ARM平台下需要实现组建一个无线的局域网, 局域网中的每个终端同样也是ARM的系统。 这个是大概的一个想法把,想请教下各位能有些什么样的实现方法呢? … 查看全部问答> |
|
CadSoft EAGLE V6即将登场(2011年12月) CadSoft EAGLE V6即将登场来自CadSoft内部消息:EAGLE V6好像9月在欧洲发布了,预计年底应该在国内上市。使用EAGLE软件或者喜欢EAGLE的工程师朋友们有福了。让我们先睹为快,来看看EAGLE V6的新功能、新特性:重新设计的XML数据库结构读取、编辑和 ...… 查看全部问答> |




