历史上的今天
今天是:2025年07月01日(星期二)
2019年07月01日 | STM32F103mini教程通用定时器
2019-07-01 来源:eefocus
一.通用定时器的基本原理
1.三种STM32定时器区别

2.通用定时器功能特点描述
(1)STM32 的通用 TIMx (TIM2、TIM3、TIM4 和 TIM5)定时器功能特点包括:
①位于低速的APB1总线上(APB1)
②16 位向上、向下、向上/向下(中心对齐)计数模式,自动装载计数器(TIMx_CNT)。
③16 位可编程(可以实时修改)预分频器(TIMx_PSC),计数器时钟频率的分频系数 为 1~65535 之间的任意数值。
④4 个独立通道(TIMx_CH1~4),这些通道可以用来作为: (每个定时器都有四个通道,互不影响)
输入捕获
输出比较
PWM 生成(边缘或中间对齐模式)
单脉冲模式输出
⑥可使用外部信号(TIMx_ETR)控制定时器和定时器互连(可以用 1 个定时器控制另外一个定时器)的同步电路。
⑦如下事件发生时产生中断/DMA(6个独立的IRQ/DMA请求生成器):
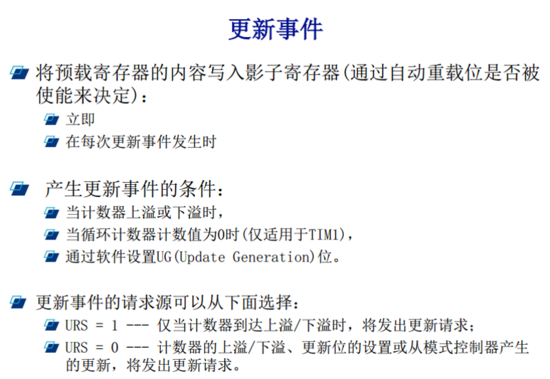
1)更新:计数器向上溢出/向下溢出,计数器初始化(通过软件或者内部/外部触发)
2)触发事件(计数器启动、停止、初始化或者由内部/外部触发计数)
3)输入捕获
4)输出比较
5)支持针对定位的增量(正交)编码器和霍尔传感器电路
6)触发输入作为外部时钟或者按周期的电流管理
⑧STM32 的通用定时器可以被用于:测量输入信号的脉冲长度(输入捕获)或者产生输出波形(输出比较和 PWM)等。
⑨使用定时器预分频器和 RCC 时钟控制器预分频器,脉冲长度和波形周期可以在几个微秒到几个毫秒间调整。STM32 的每个通用定时器都是完全独立的,没有互相共享的任何资源。
3.计数器模式
通用定时器可以向上计数、向下计数、向上向下双向计数模式。
①向上计数模式:计数器从0计数到自动加载值(TIMx_ARR),然后重新从0开始计数并且产生一个计数器溢出事件。
②向下计数模式:计数器从自动装入的值(TIMx_ARR)开始向下计数到0,然后从自动装入的值重新开始,并产生一个计数器向下溢出事件。
③中央对齐模式(向上/向下计数):计数器从0开始计数到自动装入的值-1,产生一个计数器溢出事件,然后向下计数到1并且产生一个计数器溢出事件;然后再从0开始重新计数。






二.定时器中断
1.时钟选择
1) 内部时钟(CK_INT)
2) 外部时钟模式 1:外部输入脚(TIx)
3) 外部时钟模式 2:外部触发输入(ETR)
4) 内部触发输入(ITRx):使用 A 定时器作为 B 定时器的预分频器(A 为 B 提供时钟)
2.内部时钟选择(默认为内部时钟)
3.时钟计算方法
这些时钟,具体选择哪个可以通过 TIMx_SMCR 寄存器的相关位来设置。这里的CK_INT时钟是从 APB1 倍频的来的,STM32 中除非 APB1 的时钟分频数设置为 1,否则通用定时器 TIMx的时钟是 APB1 时钟的 2 倍,当 APB1 的时钟不分频的时候,通用定时器 TIMx 的时钟就等于APB1 的时钟。这里还要注意的就是高级定时器的时钟不是来自 APB1,而是来自 APB2 的。
除非APB1的分频系数是1,否则通用定时器的时钟等于APB1时钟的2倍。
默认调用SystemInit函数情况下:
SYSCLK=72M
AHB时钟=72M
APB1时钟=36M
所以APB1的分频系数=AHB/APB1时钟=2
所以,通用定时器时钟CK_INT=2*36M=72M
4.定时器中断实验相关寄存器
(1)计数器当前值寄存器CNT
(2)预分频寄存器TIMx_PSC
(3)自动重装载寄存器(TIMx_ARR)
(4)控制寄存器1(TIMx_CR1)
(5)DMA中断使能寄存器(TIMx_DIER)
5.常用库函数
(1)定时器参数初始化:
void TIM_TimeBaseInit(TIM_TypeDef* TIMx, TIM_TimeBaseInitTypeDef* TIM_TimeBaseInitStruct);
typedef struct
{
uint16_t TIM_Prescaler; //设置分频系数,PSC
uint16_t TIM_CounterMode; //设置技术方式【向上计数,向下计数,中央对齐计数】
uint16_t TIM_Period; //设置自动重装计数周期值,就是ARR
uint16_t TIM_ClockDivision; //设置时钟分频因子
uint8_t TIM_RepetitionCounter;//高级定时器才用
} TIM_TimeBaseInitTypeDef;
(2)定时器使能函数
void TIM_Cmd(TIM_TypeDef* TIMx, FunctionalState NewState)
(3)定时器中断使能函数:
void TIM_ITConfig(TIM_TypeDef* TIMx, uint16_t TIM_IT, FunctionalState NewState);
(4)状态标志位获取和清除:
FlagStatus TIM_GetFlagStatus(TIM_TypeDef* TIMx, uint16_t TIM_FLAG);
void TIM_ClearFlag(TIM_TypeDef* TIMx, uint16_t TIM_FLAG);
ITStatus TIM_GetITStatus(TIM_TypeDef* TIMx, uint16_t TIM_IT);//自动判断是否触发中断
void TIM_ClearITPendingBit(TIM_TypeDef* TIMx, uint16_t TIM_IT);
6.定时器中断实现步骤
①能定时器时钟。
RCC_APB1PeriphClockCmd();
②初始化定时器,配置ARR,PSC。
TIM_TimeBaseInit();
③开启定时器中断,配置NVIC。
void TIM_ITConfig();//可设置允许中断更新
NVIC_Init();
④使能定时器。
TIM_Cmd();//允许TIMx工作
⑤编写中断服务函数。
TIMx_IRQHandler();//主要清除中断标志位
7.定时时间计算公式
Tout= ((arr+1)*(psc+1))/Tclk
其中:
Tclk: TIMx 的输入时钟频率(单位为 Mhz)
Tout: TIM3x溢出时间(单位为 us)
psc:分频系数
arr:自动重装值
【psc+arr:一般设置为入口参数,用于调节定时周期】
三.定时器输出PWM
1.PWM 简介
STM32 的定时器除了TIM6 和 7。其他的定时器都可以用来产生 PWM 输出。其中高级定时器 TIM1 和 TIM8 可以同时产生多达 7 路的 PWM 输出。而通用定时器也能同时产生多达 4路的 PWM 输出,STM32 最多可以同时产生 30 路 PWM 输出!
要使 STM32 的高级定时器 TIM1 产生 PWM 输出,除了上一章介绍的几个寄存器(ARR、PSC、 CR1 等) 外,我们还会用到 4 个寄存器(通用定时器则只需要 3 个),来控制 PWM 的输出。这四个寄存器分别是:捕获/比较模式寄存器(TIMx_CCMR1/2)、捕获/比较使能寄存器(TIMx_CCER)、捕获/比较寄存器(TIMx_CCR1~4) 以及刹车和死区寄存器(TIMx_BDTR)。接下来我们简单介绍一下这四个寄存器。
2.STM32 PWM工作过程示意图


CCR1:捕获比较(值)寄存器(x=1,2,3,4):设置比较值。
CCMR1: OC1M[2:0]位: 对于PWM方式下,用于设置PWM模式1【110】或者PWM模式2【111】
CCER:CC1P位:输入/捕获1输出极性。0:高电平有效,1:低电平有效。
CCER:CC1E位:输入/捕获1输出使能。0:关闭,1:打开。
PWM模式1 & PWM模式2的比较:输出电平的极性相反
3.STM32 PWM
void TIM_OC2PreloadConfig(TIM_TypeDef* TIMx, uint16_t TIM_OCPreload);
void TIM_ARRPreloadConfig(TIM_TypeDef* TIMx, FunctionalState NewState);
4.自动重载的预装载寄存器
void TIM_ARRPreloadConfig(TIM_TypeDef* TIMx, FunctionalState NewState);
功能:简单的说,ARPE=1,ARR立即生效.....APRE=0,ARR下个比较周期生效。
5.PWM输出库函数
(1)PWM配置初始函数:void TIM_OCxInit(TIM_TypeDef* TIMx, TIM_OCInitTypeDef* TIM_OCInitStruct);
typedef struct
{
uint16_t TIM_OCMode; //PWM模式1或者模式2
uint16_t TIM_OutputState; //输出使能 OR使能
uint16_t TIM_OutputNState;
uint16_t TIM_Pulse; //比较值,写CCRx
uint16_t TIM_OCPolarity; //比较输出极性
uint16_t TIM_OCNPolarity;
uint16_t TIM_OCIdleState;
uint16_t TIM_OCNIdleState;
} TIM_OCInitTypeDef;//可以只给上述四个成员赋值就行,其他的参数 TIM_OutputNState, TIM_OCNPolarity, TIM_OCIdleState 和 TIM_OCNIdleState 是
高级定时器 TIM1 和 TIM8 才用到的
(2)设置比较值函数
void TIM_SetCompareX(TIM_TypeDef* TIMx, uint16_t Compare2);
(3)使能输出比较预装载
void TIM_OC2PreloadConfig(TIM_TypeDef* TIMx, uint16_t TIM_OCPreload);
(4)使能自动重装载的预装载寄存器允许位
void TIM_ARRPreloadConfig(TIM_TypeDef* TIMx, FunctionalState NewState);
6.PWM输出配置步骤
①使能定时器和相关IO口时钟。
使能定时器3时钟:RCC_APB1PeriphClockCmd();
使能GPIOB时钟:RCC_APB2PeriphClockCmd();
②初始化IO口为复用功能输出。函数:GPIO_Init();
GPIO_InitStructure.GPIO_Mode = GPIO_Mode_AF_PP;
③这里我们是要把PB5用作定时器的PWM输出引脚,所以要重映射配置,所以需要开启AFIO时钟。同时设置重映射。
RCC_APB2PeriphClockCmd(RCC_APB2Periph_AFIO,ENABLE);
GPIO_PinRemapConfig(GPIO_PartialRemap_TIM3, ENABLE);
④ 初始化定时器:ARR,PSC等:TIM_TimeBaseInit();
⑤初始化输出比较参数:TIM_OC2Init();// PWM 模式及通道方向
⑥使能预装载寄存器: TIM_OC2PreloadConfig(TIM3, TIM_OCPreload_Enable);
⑦ 使能定时器。TIM_Cmd();
注:设置 MOE 输出,使能 PWM 输出
普通定时器在完成以上设置了之后, 就可以输出 PWM 了,但是高级定时器,还需要使能刹车和死区寄存器(TIM1_BDTR)的 MOE 位,以使能整个 OCx(即 PWM)输出。
TIM_CtrlPWMOutputs(TIM1,ENABLE);// MOE 主输出使能
⑧ 不断改变比较值CCRx,达到不同的占空比效果:TIM_SetCompare2();//修改 TIM1_CCR1 来控制占空比
定时器中断+PWM初始化产生 源码:
#include "timer.h"
#include "LED.h"
#include "stm32f10x.h"
//arr:自动重装值
//pre:预分频系数
void TIM3_Int_Init(u16 arr,u16 pre)
{
TIM_TimeBaseInitTypeDef TIM_TimeBaseInitStruct;
NVIC_InitTypeDef NVIC_InitStruct;
RCC_APB1PeriphClockCmd(RCC_APB1Periph_TIM3,ENABLE);//使能TIM3的时钟,挂载在APB1上
//初始化时钟
TIM_TimeBaseInitStruct.TIM_ClockDivision = TIM_CKD_DIV1;//时钟分割
TIM_TimeBaseInitStruct.TIM_CounterMode = TIM_CounterMode_Up;//向上计数
TIM_TimeBaseInitStruct.TIM_Period = arr;//自动重装值
TIM_TimeBaseInitStruct.TIM_Prescaler = pre;//预分频
TIM_TimeBaseInit(TIM3,&TIM_TimeBaseInitStruct);
//开启定时器中断,配置NVIC
TIM_ITConfig(TIM3,TIM_IT_Update,ENABLE);//允许更新中断
NVIC_InitStruct.NVIC_IRQChannel = TIM3_IRQn;//TIM3中断
NVIC_InitStruct.NVIC_IRQChannelCmd = ENABLE;
NVIC_InitStruct.NVIC_IRQChannelPreemptionPriority = 0;
NVIC_InitStruct.NVIC_IRQChannelSubPriority = 3;
NVIC_Init(&NVIC_InitStruct);
TIM_Cmd(TIM3,ENABLE);//使能定时器3
}
void TIM3_IRQHandler(void)
{
if(TIM_GetITStatus(TIM3,TIM_IT_Update))
{
TIM_ClearITPendingBit(TIM3,TIM_IT_Update);
LED0 = !LED0;
}
}
//TIM1_CH1--->PA8:默认复用功能--部分重映射
void TIM1_PWM_Init(u16 arr,u16 pre)
{
GPIO_InitTypeDef GPIO_InitStructure;
TIM_TimeBaseInitTypeDef TIM_TimeBaseInitStruct;
TIM_OCInitTypeDef TIM_OCInitStruct;
RCC_APB2PeriphClockCmd(RCC_APB2Periph_TIM1,ENABLE);//使能TIM3的时钟,挂载在APB1上
RCC_APB2PeriphClockCmd(RCC_APB2Periph_GPIOA,ENABLE);
//初始化PA8
GPIO_InitStructure.GPIO_Pin=GPIO_Pin_8;
GPIO_InitStructure.GPIO_Mode=GPIO_Mode_AF_PP;
GPIO_InitStructure.GPIO_Speed=GPIO_Speed_50MHz;
GPIO_Init(GPIOA,&GPIO_InitStructure);
//初始化定时器
TIM_TimeBaseInitStruct.TIM_ClockDivision = TIM_CKD_DIV1;//时钟分割
TIM_TimeBaseInitStruct.TIM_CounterMode = TIM_CounterMode_Up;//向上计数
TIM_TimeBaseInitStruct.TIM_Period = arr;//自动重装值
TIM_TimeBaseInitStruct.TIM_Prescaler = pre;//预分频
TIM_TimeBaseInit(TIM1,&TIM_TimeBaseInitStruct);
//初始化PWM设置
TIM_OCInitStruct.TIM_OCMode = TIM_OCMode_PWM2;//设置为 脉宽调制模式2
TIM_OCInitStruct.TIM_OCPolarity = TIM_OCPolarity_High;//输出极性高
TIM_OCInitStruct.TIM_OutputState = TIM_OutputState_Enable;//比较输出使能
TIM_OCInitStruct.TIM_Pulse = 0;//设置待装入捕获比较器的脉冲值
TIM_OC1Init(TIM1,&TIM_OCInitStruct);//初始化外设TIM1
//MOE 主输出使能
TIM_CtrlPWMOutputs(TIM1,ENABLE);
//使能预装载寄存器
TIM_OC1PreloadConfig(TIM1,TIM_OCPreload_Enable);
//使能TIM1在ARR上的预装载寄存器
TIM_ARRPreloadConfig(TIM1,ENABLE);
//使能定时器TIM1
TIM_Cmd(TIM1,ENABLE);
}
史海拾趣
|
调了一两天了,还是什么都不亮…… 有没有人用过阿?编程的时候是不是有哪些地方比较特别,需要注意的,比如哪些时序要求等……SOS~~~~~~… 查看全部问答> |
|
http://product.dangdang.com/product.aspx?product_id=20016589&;ref=search-1-A 集成电路设计技术与工具(附光盘) 作 者: 王志功 等编著 出 版 社: 东南大学出版社 * 出版时间: 2007-7-1 * 字 数: 648 ...… 查看全部问答> |
|
求助EVC4.0如何开发具有声音特效(如回声、混响、均衡、和声)的播放器?播放器暂时可以播mp3但没特效 有个evc4.0开发的播放器下到FS9315板上(wince系统)可以播mp3,但没特效,如要开发特效(如回声、混响、均衡、和声等),有什么SDK之类的东西,,,directshow? 有谁做过这方面开发,请执教.谢谢… 查看全部问答> |
|
eeworld上可用分怎么计算的,回复一个贴子就有10分可用分?回复自己的贴子有没可用分?戴红花什么意思?奖牌表示什么?eeworld上游戏规则是什么? eeworld上可用分怎么计算的,回复一个贴子就有10分可用分?回复自己的贴子有没可用分?戴红花什么意思?奖牌表示什么?eeworld上游戏规则是什么?… 查看全部问答> |
|
怎样用汇编语言实现辛普森数字积分? 下面是C程序,哪位能帮忙搞个汇编版本的?只要有辛普森函数那部分就可以 /*-------复化辛普森求积公式---------*/ #include #include #include #define N 100 /*-------将要被求积的函数------*/ doubl ...… 查看全部问答> |
|
fsdb文件貌似不能超过2g,问题是我现在有一个数据量很大的仿真case,我又想看看出错的波形,怎么办呢?有没有什么办法把fsdb分成若干小的文件(我用的是modelsim)。请大虾指教!!!!!!!!!!!!!!!!!!!!!!!!!!!!!!!!! ...… 查看全部问答> |
|
1.无功功率的影响 (1)无功功率的增加,会导致电流增大和视在功率增加,从而使发电机、变压器及其他电气设备容量和导线容量增加。 。同时,电力用户的起动及控制设备、测量仪表的尺寸和规格也要加大。 (2)无功功率的增加,使总电流增大 ...… 查看全部问答> |
|
目前PCB绘制完成,板子也回来了 在JLC做的3天九完成了不算贵100元 上传原理图和PCB效果图 PCB是周六到公司画的,只有半天时间 所以比较粗糙,板子上元件不多。 & ...… 查看全部问答> |
|
断电之后,启动时会报错...重装也没办法...这是为什么呢?如何处理? invalid command name\"xxxx\" while executing \"LibraryGetMappings $new_ini\" (procedure \"InitializeINIFile\"line 28) invoked from within \"InitialINIFile quie ...… 查看全部问答> |




