历史上的今天
今天是:2025年08月06日(星期三)
2019年08月06日 | STM32F042开发板学习实践
2019-08-06 来源:eefocus
之前有粗略地学习过stm32F103的理论知识,但仅GPIO的配置、时钟配置就让人望而却步。现在手头有Nucleo STM32F042的开发板,而且ST已经推出STM32CubeMx图形化的工具软件,便于图形化配置硬件自动生成初始化代码,无论于熟手还是初学者都是个福音,因此可趁着便利条件逐步学习STM系列单片机的编程以及记录下学习的实践过程。
以下是基于keil点亮LED的实践,其实开发板到手时,芯片已经有烧写程序,装好驱动,接上USB线LED灯就能闪亮了,另外还可以通过云端mbed开发程序,这又是一大变革,与时俱进。
首先创建工程之前安装三个软件:Keil uVision 5,STM32CubeMX 4.15, STM32 ST-Link Utility,期间还要一些驱动软件。

创建项目工程
启动STM32CubeMx,点击蓝色“NewProject”,就手中的开发板芯片类型选择配置


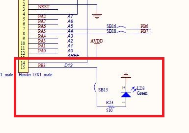
接下来查看原理图的LED灯所在的线路,通过MB1180.pdf文件可以找到LED对应的GPIO口

完成上一个对话框,就可以进入管脚、时钟等的配置,点击相应的管脚就会弹出管脚模式选择的对话框,图中选作输出模式

点击“Clock Configuration”可以配置时钟,这里没有作特殊配置,就作默认选择,其他选项卡也不作特殊配置。

点击Configuration选项卡

最后点击Apply ,OK就配置完成。
点击图标栏图标生成项目

弹出的对话框,按英文提示填入必要信息以及选择keil相应的开发环境

完成项目创建后,弹出

点击“Open Project”,打开uVision 5 开发环境,打开Main.c 主程序

打开main.c 可以看到STM32CubeMx自动生成的初始化代码,在GPIO的初始化代码里找到LED所对应的GPIO初始化代码,复制红色框部分

粘贴在如下位置,并修改、添加如下代码

保存并调试,生成HEX文件。
下载烧写目标文件
用USB线连接开发板,电脑任务栏会弹出类似U盘的识别符号,打开ST-LINK Utility ,点击Target->connect,成功连接开发板后,右上角和左下角都会显示开发板信息

点击Target->erase chip,擦除芯片中原有的程序,点击确定。


点击File->Open File,打开keil中生成的hex文件
点击Target->Program &verify 烧写程序,弹出对话框,点击start

烧写完成后,LED绿色灯就可以闪了

史海拾趣
|
【AVR单片机问题】Could not connect to JTAG ICE on USB or port COM1 to COM4 在AVR Studio中点击运行时 一直提示Could not connect to JTAG ICE on USB or port COM1 to COM4。具体如下截图: C:\\Documents and Settings\\Administrator\\桌面\\1.JPG 请高手帮帮忙!… 查看全部问答> |
|
关于VBAT引脚: 请问外接电池没电stm32还能工作吗?因为板子寿命需要很长时间 关于复位电路: 不接外部复位电路有什么大的影响吗,因为内部有POR,实在觉得没必要再加个电路 关于晶 ...… 查看全部问答> |
|
错误提示如下: Error connecting to the target: Error 0x80000240/-291 Fatal Error during: Initialization, OCS, This error was generated by TI\\\'s USCIF driver. SC_ERR_TST_MEASURE <-291> The built-in scan-path length mea ...… 查看全部问答> |
|
eZ430-RF2500-SEH 开发套件用于建立基于MSP430的传感器网络系统。该太阳能开发套件具备以下特点:1、具备高效的太阳能采集模块。2、无需电池供电操作。3、工作于低的自然光照下。4、可匹配任何RF网络以及传感器输入。5、输入兼容其他采 ...… 查看全部问答> |
|
本帖最后由 jameswangsynnex 于 2015-3-3 20:03 编辑 这明显是SD卡协会的成员在助力NFC,移动支付方面NFC发展确实还不够迅速。 SD协会发表了具备SWP界面的SMART SD 存储卡用于 NFC 应 用 microSD 存储卡现在支持了智能卡安全芯片的加值服务SD 协 ...… 查看全部问答> |
|
飞思卡尔蓝牙飞鼠以Kinetis L16单片机、加速度计、陀螺仪和电子罗盘为基础,并通过蓝牙与目标主机通信。 使用了蓝牙 HID/HFP/SSP配置文件,并可以将鼠标和键盘的输入数据和传感器数据发送至目标主机。 它的关键特性如下: 6自由度/ 9自由度的鼠标 ...… 查看全部问答> |
|
关于Zigbee网络容量的疑惑,协调器Flash空间如何释放 最近在学习Zigbee CC2530定位方面的知识,只需要粗略定位,手里只有少量模块,拓扑结构选择Mesh网络,目前的想法是一个协调器单独放置在一个空间(信号不覆盖运行网络的空间),需要入网的全部设备都是单独入网,然后断电拿到运行网络空 ...… 查看全部问答> |
|
我家是西安的,本科自动化专业,快毕业啦,面临选择啦 9月下半旬找了找工作,收到4个offer,2深圳、2西安,不过我倒是考虑去深圳打拼打拼。 深圳第一个 北京数码视讯 6500 南山区 ,不太喜欢广电网络这块,深圳吃住又是问题,拒绝了 深圳第二个 ...… 查看全部问答> |




