历史上的今天
今天是:2025年08月13日(星期三)
2019年08月13日 | 贰拾:直流电机的驱动
2019-08-13 来源:eefocus

直流电机
直流电机是电机的主要类型之一,由于它具有良好的调速性能,在许多调速性能要求较高的场合,得到广泛应用。在电子制作中也较多设计到直流电机的使用。
当负载一定时,流过直流电机的平均电流越大,产生的力矩就越大,从而直流电机的转速越快;当电流一定时,负载越大,直流电机的转速就越慢。

#直流电机的驱动
1、线性放大驱动
线性驱动器实际上是一个线性供放,原理如下。处理器输出的控制信号经D/A转换为电压信号,驱动器将这个信号进行线性功率放大后提供给电机。由于驱动器上通过的电流和压降都比较大,因此这种驱动方式最大的缺点就是功耗大,效率低。但由于线性功放不存在高频的开关动作,因此输出电压平稳,与PWM等开关驱动方式相比,电磁噪声和干扰要小得多。
2、开关驱动器
开关驱动是利用大功率晶体管的开关作用,将恒定的直流电源电压转换为一定的方波电压加在电机点枢上。与线性驱动方式不同,在这种驱动方式下,驱动器的功率管工作在开关状态,当器件开通时,器件的电流很大但压降却很小;器件关断时,压降很大电流却很小。因此驱动器的功率消耗小,发热量小,效率较高。通过控制开关的频率和脉宽,可以对电机的转动进行控制。
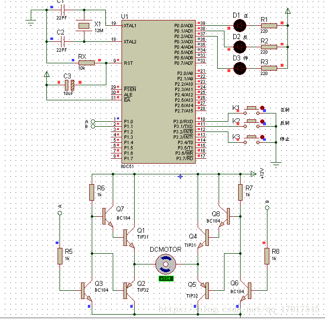
#直流电机的开关驱动电路
直流电机开关驱动器主要有两种,T型不可逆驱动器和H型可逆驱动器
原理讲解待补充!
实验

#代码
* 【课程21】 ****直流电机实验***********
*
* 【说 明】 ****
*
* 【描 述】 ****实现电机的正转,反转,停止。
*
******************************************************************/
#include //---------常用的两个宏定义-------------- #define uint8 unsigned char #define uint16 unsigned int sbit Motor_A = P1^0; sbit Motor_B = P1^1; sbit Key1 = P3^0; //正转 sbit Key2 = P3^1; //反转 sbit Key3 = P3^2; //停止 //------------函数的声明----------------- void DelayMS(uint16 dly); void main(void) { while(1) { /*if(Key1==0) //正转 { Motor_A = 0; Motor_B = 1; } else if(Key2==0) //反转 { Motor_A = 1; Motor_B = 0; } else if(Key3==0) //停止 { Motor_A = Motor_B = 0; } */ Motor_A = 0; Motor_B = 1; DelayMS(9); Motor_A = 0; Motor_B = 0; DelayMS(1); } } /******************************************************** ** 名称 :void DelayMS(uint16 dly) ** 功能 :毫秒级延时(24M的晶振) ** 入口参数 :dly 用户的延时参数 ** 出口参数 :无 *********************************************************/ void DelayMS(uint16 dly) { uint16 x,y; for(x=dly;x>0;x--) for(y=247;y>0;y--); }
上一篇:壹拾玖:DS18B20的温度读取
下一篇:贰拾壹:EEPROM的操作
史海拾趣
|
研发经典教材推荐: J2ME开发大全(清华大学出版社 2004.2) 现代信号处理习题与答案(张贤达 编著,清华大学出版社) Linux设备驱动程序(第二版)(中国电力出版社) ARM嵌入式系统开发:软件设计与优化 DSP算法、应用与设计(机械工业出 ...… 查看全部问答> |
|
看到有个问题,觉得值得讨论: 我做了一个小工程,楼下9个探头,普通红外一体机,楼上6个一样的摄像头,主机采用大华16路主机,年前打雷,现在楼下9个摄像机全部坏了,楼上6个安然无恙,而且大华主机的视频输出到普通监视器的输出口好像也击坏了, ...… 查看全部问答> |
|
发现坛里的朋友不怎么喜欢写博客,似乎每个主题下的推荐博客都不怎么注意, 要不你能说出一位每日写博客的朋友吗? 这里推荐一位名副其实的人物:天天谈芯!https://home.eeworld.com.cn/my/space.php?uid=191640 他天天都会写一些电子界新闻或 ...… 查看全部问答> |
|
模拟器上提示“dllregister.exe不是一个有效的Pocket PC应用程序 我在VS2008中调试RDAExam(用RDA技术远程访问PC上的SQL2000)这个例子时, 出现: hr -2147221164 {没有注册类别 } 的错误,我在模拟器上已经装上了SQLCE3.0,并且已经在虚拟器上建好了数据库。 然后我就网上查相关资料,查了好久。得出 ...… 查看全部问答> |
|
在之前已经交叉编译好了qte4.4.3,也已经移植到开发板上,用了挺长一段时间,没有出现什么问题。 现在做项目时要用到视频处理,查了资料,可以使用qte4.4.3中的phonon插件,而之前在编译qte4.4.3时,没有把phonon模块编译进去,就想在之前编译的基 ...… 查看全部问答> |
|
在WINCE下做视频播放,要求能播放播放AVI等文件(视频支持MEPG1\\2\\4、Divx、xVid格式,音频支持MP3、WAV、WAV)。对视频播放方面不太了解,请高人赐教方案及技术,有源码更好!~… 查看全部问答> |




