历史上的今天
今天是:2024年08月26日(星期一)
2019年08月26日 | SiC在电动车市场应用广泛
2019-08-26 来源:EEWORLD
在为功率转换选择高功率开关器件时,过去只有两个选择,硅MOSFET或者是IGBT,然而最新的应用如AC-DC转换器,逆变器,DC-DC转换器等,都达到了上千V水平,需要考虑SiC等更耐高压的产品。对于高压开关,与传统的硅MOSFET和IGBT相比,SiC MOSFET具有显着的优势,支持超过1,000 V的高压电源轨,且工作在数百KHz频率,甚至超过了最好的硅MOSFET。
值得注意的是,SiC器件可以满足新要求,但他们的电路要求不同。具体而言,它们具有特殊的栅极驱动需求,安森美半导体通过其SiC栅极驱动器系列解决了这一问题,将SiC MOSFET的优势带入当今要求苛刻的电源产品中,尤其是汽车电气系统和电动汽车等。
应用目标
SiC晶体管几乎适用于任何开关模式电源,它们的优越特性使其在汽车电气系统中更为明显,比如具有功率因数校正(PFC)的AC-DC电源,DC-DC转换器,车载充电器(OBC),逆变器,LiDAR以及用于全电动或自动驾驶车辆的电路。
一些非汽车应用包括电机驱动器,光伏(PV)逆变器,PV充电器,不间断电源(UPS)以及网络和服务器电源。所有这些应用都可以从SiC设计带来的更高效率中受益。
SiC优势
电源设计的工程师已经意识到SiC晶体管确实是新开关模式设计的最佳选择,虽然它们可能比替代品贵一点,但它们提供了更多优势。以下是SiC与MOSFET和IGBT相比的优势:
高耐压。大多数SiC器件都能够处理650至1700 V的电压,在高压应用中,它们可以替代某些IGBT。
具有可处理超过100 A的版本的高电流能力。
切换速度更快,速度高达1 MHz。
超低导通电阻,最高数百毫欧。
更好的导热性,这意味着对于给定的功耗,温度上升最小。
更低的关断损耗,更低的导通损耗和更低的栅极电荷。
较小的物理尺寸。
符合AEC-Q101的汽车级认证。
典型设备

图1:安森美半导体的SiC FET采用TO-247封装。
安森美的SiC MOSFET是安森美半导体的NTHl080N120SC1(图1)。主要功能包括:
最大漏源电压为1200 V.
最大连续电流为31至44 A,具体取决于环境温度。
典型导通电阻<110mΩ。
建议栅极 - 源极电压为-5至+20 V.
功耗为58至348 W,具体取决于环境温度。
TO-247包装。
使用SiC进行设计
使用SiC晶体管进行设计与使用传统硅MOSFET和IGBT进行设计不同。主要区别与门驱动的要求有关。使用标准增强型MOSFET时,您可以放心,当超过栅极阈值电压(VTH)时,MOSFET完全导通。 VTH的范围从几伏到最大约10V。
对于驱动SiC MOSFET,栅极 - 源极阈值VTH必须在20 V范围内,以确保在源极和漏极之间建立良好的电流通道。但那还不是全部。要关闭器件,栅极上需要-3到-10 V的负电压。早期,SiC的驱动设计都采用分立元件搭配,现在已经变成了集成IC。
安森美半导体的NCP51705就是一款通用驱动IC,可搭配安森美或其他品牌的SiC器件,该驱动器提供分离的输出级,可实现独立的开启和关闭调节。源和接收能力为6 A。
NCP51705还提供5V的电源轨,可以为光隔离器等外部电路供电。IC的保护功能包括了偏置的欠压锁定监控和基于驱动器结温的热关断功能。
汽车设计实例
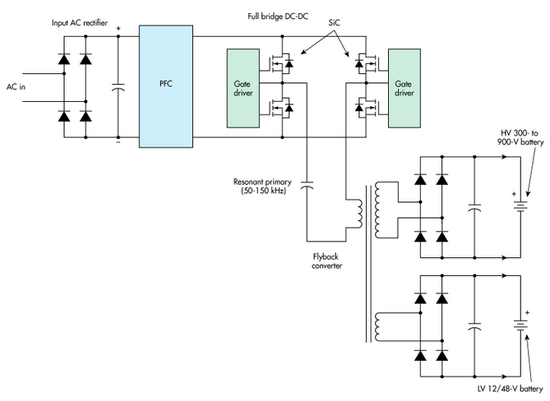
电动汽车(EV)和混合动力汽车(HEV)需要高压交流转直流和辅助电池的OBC。图2显示了这种系统的简化图。标准桥式整流器将交流电转换为直流电压,经过功率因数校正。全桥DC-DC转换器为谐振反激式转换器提供输入,该转换器将电压调节至更高水平,并将其整流为为主电池充电的最终直流电。当前的电池电压在300至900V范围内,单独的电路产生低电压(12 V或48 V),为用于所有其他电气和电子组件的电池充电,例如车辆照明和信息娱乐。

图2:这种简化的板载充电器利用SiC器件来提高效率,可同时处理高电压和电流。
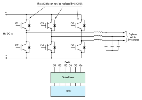
驱动主车辆电机的EV中的直流 - 交流逆变器也是SiC的应用领域。现在在许多设计使用IGBT,如图3所示,也可以用SiC器件代替。
3. EV电机驱动器逆变器中使用的IGBT现在可以用SiC MOSFET取代。
PFC和DC-DC转换器是SiC应用的主要目标,因为它们具有高电压,高电流和高速开关能力。
总结
除了电压,电流和开关速度优势外,SiC器件还可以在高温下工作,且非常坚固,并提供低导通和开关损耗。高导热性也使SiC成为高功率应用的理想选择,同时具有良好的散热效果。在这方面,安森美半导体的SiC MOSFET可提供高效率,更高的功率密度和更小的系统尺寸。
史海拾趣
|
我想问下搞射频电子,嵌入式,通信方面分别依次要学些什么啊,最好把要看的书籍的名字写上,还有看这些书的先后顺序。我是一个电子专业的学生,想搞这些方面,虽然问题是多了点,但是那位回答的最好,分加的最多!君子一言,驷马难追! ...… 查看全部问答> |
|
请问我有多个PCI相同的设备插在了同一台主机上,可是只有一个设备功能正常。 请教我怎样修改驱动程序让它驱动多个相同设备呢?希望各位大虾提供些思路 ,小弟是pci的初学者… 查看全部问答> |
|
我最近正在使用IAR 编写atmega128的ucos系统 不过在isr.r90文件中,有一句汇编语句 小弟不太懂 希望高人指教。 RSEG CODE:CODE:NOROOT(0) 这条语句中的0代表什么意思? 在写中断汇编的时候, ...… 查看全部问答> |
|
****************************************Report : timing -path full -delay max -max_paths 1Design : adder_N4Version: Z-2 ...… 查看全部问答> |
|
唉,心血来潮!用MSP430F11101A控制HT1621显示LCD,用2节5号1.5V电池供电,结果电池很快搞完了,一查430只消耗50uA电流(LPM3),那个该死的HT1621居然是150uA,哪位大侠用过,请给个注意,怎样降低HT1621的功耗?(必须保证LCD一直显示,不能关LCD) ...… 查看全部问答> |
|
【MSP430共享】基于MSP430F449的数字频率计设计 摘 要: 本文主要介绍了MSP430F449单片机的性能特点,结合前置双模分频器SAB6456A和高速数字分频器74HC390的典型应用,给出了以MSP430F449为主控芯片的射频数字频率计的硬件设计和软件的主程序流程,设计出了一种全自动、数显的射频频率计。 ...… 查看全部问答> |
|
请各位大虾帮帮忙,怎么判断一个电路板上的一个模块是数字模块还是模拟模块?还是就是模拟器件与数字器件是如何确切定义是区别的?请知道的朋友帮我解答一下,对这两个概念有点混乱,先谢了!… 查看全部问答> |




