历史上的今天
今天是:2024年09月07日(星期六)
2019年09月07日 | 简单的PCB制作——单片机的最小系统
2019-09-07 来源:eefocus
单片机的最小系统:
1、芯片:AT89C51
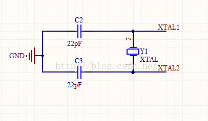
2、晶振电路(相当于心脏)12MHZ。
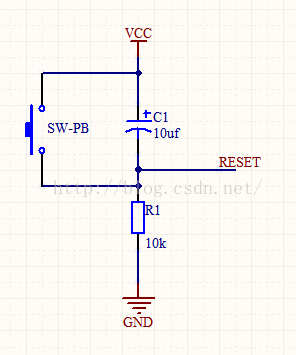
3、复位(g高电平复位,低电平复位)
制作简单的PCB:
(一)、新建PCB工程,原理库和PCB,然后保存,可以修改名字但是后缀名不变,可以修改地址,但是三个地址保存在同一个文件夹中。

(二)、在空白处右击,opinion--->document opinion,修改纸张大小。

(三)、找系统的默认库文件(点开右侧的library之后,在点开libraries可以安装库文件。

(四)、在总工程上右击,点“add existing to project” 将自己的库加载到工程文件中,同时要保证自己的库与所新建的工程在同一个目录里。

(五)、放置符号
1、芯片:

2、复位:

3、晶振电路

晶振可分为两种:无源晶振,有源晶振
无源晶振:不需要供电,不需要电源,价格便宜但是精度不太好
有源晶振:需要供电,需要电源,价格比无源贵但是精度好。
频率=[(Cd*Cg)/(Cd+Cg)]+Cic+△C
式中,
Cd,Cg为分别接在晶振的两个脚上和对地的电容;
Cic为集成电路内部电容;
△C为PCB上电容 (3至5pf)。
4、加排阻(在自定义的库文件里搜排阻,然后放置)

5、加电源:
电源必须成对出来,有VCC,必有GND,电源必须做滤波处理,因为电源本身不稳定
采用蛇形走线,是为了保证几个线路一样长,严禁出现90度或这锐角
(六)、分类管理(右上角的三角形,分类,点文本框,起名字)

就这样一个简单的最小系统就完成了。
我们可以看到在最后一步给P0口加了排阻(上拉电阻),这是因为在P0口内部没有上拉电阻。
P1——P3口的内部结构:

在基极处接“1”,导通 接地,则I/O口处低电平
在基极处接“0”,不导通,则I/O口处为高电平
P0口的内部结构:

P0口内部不接上拉电阻:在基极出接“1”,导通接地,则IO口处为低电平
在基极出接“0”,电源处悬空为高阻态(开漏):匹配其他电源不是5v的外设,所以在外面加一个排阻。
史海拾趣
|
涉及产品造型问题。无庸置疑,做FFT,DSP是首选,但ARM也有其很诱人的优势,想请教一下用ARM做过FFT的朋友,其速度如何?请告知一下所用的芯片型号、振荡器频率、FFT点数及运行时间。谢谢各位。… 查看全部问答> |
|
warning: function declared implicitly错误原因 error:function declared implicitly 解决方法:需在在头文件中用extern关键字声明函数 … 查看全部问答> |
|
CPU:E2200 主板:技嘉GA-G31M(板载X3100显卡,intel G31芯片组)(因为技嘉,华硕价格较贵,可以微星,昂达等G31芯片组的二组主板代替) 内存:金士顿2G,DDR2/800(或金邦,建议不要用威刚,威刚兼容性较差) 显卡:(如有需要可另配,但学习 ...… 查看全部问答> |
|
STM32F107中,用TIM3的PWM模式,预分频数为0,重装载值为3600,按道理说TIM3的最大频率为36MHz,那么PWM的频率应该 ...… 查看全部问答> |
|
毕业已一年又一个月,4年的大学时光,可以说我花在学习上的时间不少,基本上每门课都去学,搞到最后整体成绩还好,但每一门又不是很精通。所以现在工作中得恶补了,呵呵~记得在大三时开设了单片机课程,51的,还是汇编语言。当时就对单片机很好奇, ...… 查看全部问答> |
|
前两天我发了个帖子,说明LPC810如何用SWD方式(J-LINK)下载 于是我写了下程序,就是点亮那个LED的程序 #include \"lpc8xx.h\" int main(){ LPC_SYSCON->SYSAHBCLKCTRL |= (1DIR0|=1… 查看全部问答> |
|
现出让一套CY8CKIT-001 PSoC 开发套件,该套件是集PSoC 1、PSoC 3、PSoC 5三个系列的学习开发的,共包括一块主板、三块MCU模块、还有一个MINI PROR 程序下载下载器。下面上个图: … 查看全部问答> |




