历史上的今天
今天是:2024年09月20日(星期五)
2019年09月20日 | 智能汽车座椅电机驱动器应该如何来设计
2019-09-20 来源:维库电子市场网
随着汽车智能话的提高,中高端的汽车已经不再打开手动的座椅调节功能,厂商赋予了座椅更多的功能,比如加热,比如制冷。
本文的方案就是通过高性能的电机驱动器和可扩展的成本优化型解决方案加快汽车加热/冷却座椅设计。
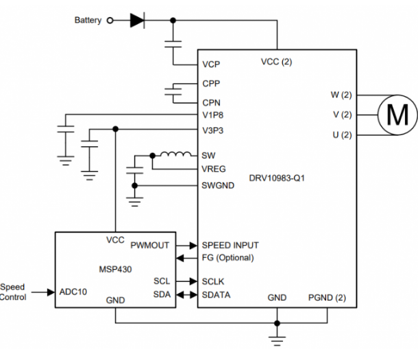
此方案使用 DRV10983-Q1 电机驱动器和 MSP430G2553 微控制器 (MCU) 的无传感器 BLDC 电机正弦驱动器。MCU 仅用于速度控制,而 DRV 器件是具有集成式 FETS 的主电机驱动器,用于驱动电机。此设计专门用于小型电机模块,尤其是风扇。此设计可实现专有无传感器控制,并可对电机参数进行调优,从而优化最终应用的性能。

其主要的特色包括:
12V 驱动器,能够以正弦换向方式驱动三相无刷直流 (BLDC) 电机
单层设计可降低制造成本
使用专有的无传感器控制方案提供连续正弦波驱动,从而显著降低纯音
MCU 可处理速度输入、控制环路并对电机参数进行编程
DRV10983-Q1 提供的输出转换率和频率配置可增加 EMC 性能调优灵活性

DRV10983-Q1器件是一款三相无传感器电机驱动器,集成了功率MOSFET,可提供高达2 A的连续驱动电流。该器件专为成本敏感,低噪声,低外部元件数量而设计风扇和泵应用。DRV10983-Q1器件可将寄存器设置保持在4.5 V,并在电源电压低至6.2 V时为电机提供电流。如果电源电压高于28 V,器件将停止驱动电机并保护DRV10983-Q1电路。此功能能够处理高达45 V的负载突降情况。
这个器件有两个版本:
DRV10983Q:sleep version
DRV10983SQ:standby version
DRV10983-Q1器件采用专有的无传感器控制方案,可提供连续的正弦驱动,从而显着降低通常由于换向而产生的纯音声学。设备的接口设计简单灵活。可以通过PWM,模拟或I 2 C输入直接控制电机。同时通过FG引脚和I 2 C接口提供电机速度反馈。
DRV10983-Q1器件具有集成降压稳压器,可将电源电压有效降至5 V,为内部和外部电路供电。3.3V LDO也可用于为外部电路提供电源。该器件可在睡眠模式或待机模式下使用,以在电机未运行时节省电量。待机模式(8.5 mA)版本(DRV10983SQ)使调节器运行,睡眠模式(48μA)版本(DRV10983Q)关闭调节器。在使用稳压器为外部微控制器供电的应用中使用待机模式版本。在本数据手册中,DRV10983-Q1部件号用于两个设备,即DRV10983Q(睡眠版)和DRV10983SQ(待机版),但有关睡眠与待机功能的具体讨论除外。
I2C接口允许用户重新编程寄存器中的特定电机参数,并对EEPROM进行编程,以帮助优化给定应用的性能。所以对于中高端汽车的全功能电子座椅产品来说,也是非常适合的。
史海拾趣
|
如题, 小弟刚接触android,还不是很清楚开发流程, 主要是不知道在eclipse环境下的android工程,具体怎样开发设备的驱动程序, 需要建立那些文件,在环境中具体怎样开始驱动程序的开发。… 查看全部问答> |
|
XPe工作室根据客户测试需求免费推出Windows XP Embedded公测版本,该版本具备操作系统的基本功能模块与Windows XP Embedded的嵌入式特性以及系统保护功能。系统小巧、高效与简单的安装操作方法,是您的嵌入式项目可行性测试的首选。 ...… 查看全部问答> |
|
https://bbs.eeworld.com.cn/upfiles/img/20083/200837153155345.jpghttps://bbs.eeworld.com.cn/upfiles/img/20083/200837153248677.jpg … 查看全部问答> |
|
最近在学430,但是总遇到这样那样的问题,还请各位多多指点啊~~#include \"msp430x21x2.h\" void Delay(unsigned short time);unsigned int ad_value[3]; void main(){ WDTCTL = WDTPW + WDTHOLD; ...… 查看全部问答> |
|
为了更好参加这次活动,本着不一定获奖,但要再一次学好,熟悉TI易电源在使用中的巨大魅力,,到活动组织贴提供的易电源的参考易电源参考资料(https://bbs.eeworld.com.cn/thread-333423-1-1.html)。中,下载观看。了 ...… 查看全部问答> |




