历史上的今天
返回首页

历史上的今天

今天是:2024年09月21日(星期六)

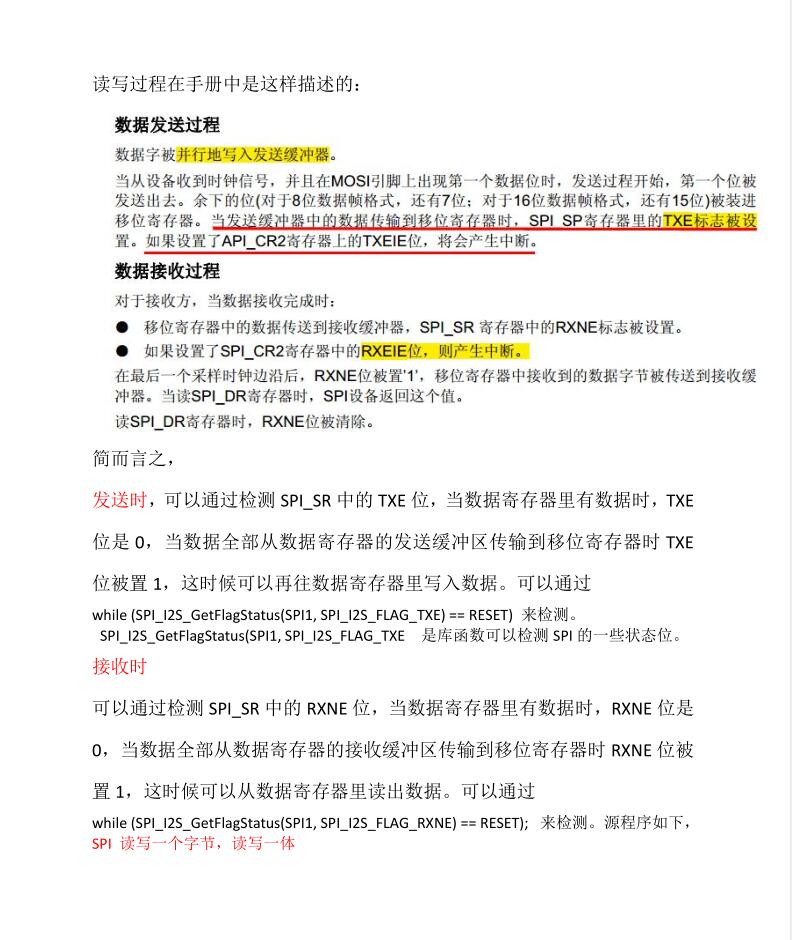
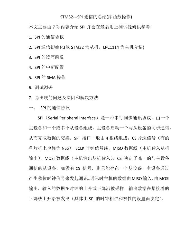
2019年09月21日 | STM32---SPI通信的总结(库函数操作)

2019-09-21 来源:eefocus















推荐阅读

史海拾趣

Gruner AG公司的发展小趣事
通过光信号传输电信号,具有较高的传输稳定性和可靠性。
CNC Tech公司的发展小趣事

CNC Tech公司的创立源于几位电子工程领域的资深专家对于高精度数控加工技术的共同追求。他们发现,随着电子行业的快速发展,对高精度、高效率的数控加工技术的需求日益迫切。于是,他们决定集结力量,共同创立CNC Tech公司,专注于研发和生产先进的数控加工设备。凭借着对技术的执着和热情,CNC Tech在创立初期就成功开发出多款具有竞争力的产品,奠定了其在行业内的技术基石。

Glorious Sources Co Ltd公司的发展小趣事
在排除单个元件故障后,对整个电路进行系统调试以确认电路能够正常工作。
Ferraz Shawmut(Mersen)公司的发展小趣事

2007年,Ferraz Shawmut收购了美国的General Electric公司的功率熔断器部门。这一收购不仅增强了公司在功率熔断器领域的实力,也进一步巩固了其在电气保护领域的领先地位。通过整合双方的技术和资源,Ferraz Shawmut推出了更多高性能、高品质的电气保护产品。

Advanced Optoelectronic Technology Corp公司的发展小趣事

随着产品线的不断扩展,AOTC开始进军国际市场。公司积极与各大电子厂商合作,将光电转换器集成到各类电子产品中,从而实现了市场份额的快速增长。同时,公司还不断投入研发,对产品进行升级迭代,以满足市场不断变化的需求。

ALLEN BRADLEY公司的发展小趣事

AOTC公司起源于一个由几位电子工程专家组成的小团队,他们共同研发出了一种新型的光电转换器,具有更高的转换效率和更小的体积。这一技术突破迅速吸引了风险投资家的注意,公司得到了初始的资金支持,并开始了正式的商业化进程。

问答坊 | AI 解惑

SD街头快打音乐用AVR单片机播放

SD街头快打音乐用AVR单片机播放…

查看全部问答>

请教一个有关反相时钟驱动路径的约束

电路中用相位相反的时钟去触发相邻触发器。 如果有一个触发器FF1的输出经过组合逻辑电路后与触发器FF2的输入, 除了输出延时外,请问还要如何进行约束? …

查看全部问答>

半天时间搞懂模拟电路

模拟电路精简教程。四十余页包含了模拟电路几乎所有重要知识点,讲解精细,透彻。不敢私藏,传上来与众共享。…

查看全部问答>

测试流接口驱动的测试程序如何写啊?

怎么写测试流接口驱动的测试程序啊?就是在应用程序中如果调用流接口驱动的那几个接口函数啊? 呵呵 有个简单的例子更好。。…

查看全部问答>

启动程序与引导程序有什么区别呀????

启动程序与引导程序有什么区别呀????…

查看全部问答>

求救!有关WinCE6.0 R2 NandFlash驱动的新架构MDD+PDD+FMD的问题

现在NANDFlash驱动的新架构MDD+PDD+FMD已经抛弃了旧的分区驱动mspart和MBR格式,采用region+partition的概念,整个nandflash分为多个region,每个region又可分为多个partition,每个region的开头有一个分区表。 有哪位达人知道这个分区表的格式? ...…

查看全部问答>

指令在哪?

我想开始一个I/O 程序,如何开始?指令及汇编的资料找不到,用C也不知如何开始  …

查看全部问答>

STM32F100C系列如何在不使用JTAG和SWD的情况下烧写程序?

STM32F100C系列如何在不使用JTAG和SWD的情况下烧写程序? 我是新手,请多多指教!…

查看全部问答>

如何学习松翰单片机

有没有成套的松翰开发板买。像51一样方便编译的。 如果没有,请问我要买什么硬件。请列出来 还有,那个松翰仿真器,是不是有接口来连接硬件使用的。就是不用芯片,直接可以接到硬件上使用。 谢谢了…

查看全部问答>

参与HELPER2416开发板助学计划-----(1)晒晒板子

本帖最后由 cf0609 于 2014-7-18 22:55 编辑 前两天就收到板子了,因一些事情耽搁了一下,不好意思哈,现在才来发帖。今天先来晒晒板子的靓照吧。先来个全家福:板子的配件很齐全,除了jlink所有会用到的东西都有。 给板子上电看看,,,开机就 ...…

查看全部问答>