历史上的今天
今天是:2024年10月11日(星期五)
2019年10月11日 | 高速串行总线要怎么走?难点在哪里?
2019-10-11 来源:eefocus
串行总线的发展一共目前可以总结分为 3 个环节时期:
时钟并行总线:小于 200MHZ,比如CPCI,PCIX,SDRAM,ISA,PIC
源同步时钟并行总线:小于 3200Mbps,比如 DDRr1234 系列,MII,EMMC
高速串行总线:最高有 56NRZ ,比如USB1/2/3/3.1/3.2,PCIE3,PCIE4,SAS3,SAS4
那么对于这些信号的重要线信号的处理我们在设计过程中注意以下几点:
差分走线,信号换层过孔数量,等长长度把控,阻抗控制要求,跨分割的损耗,走线拐角的位置形状,绕线方式对应的插损和回损,布局不妥当造成的一系列串扰和叠层串扰,布局不恰当操作焊盘存在的stub。
1. 差分走线,差分走线严格按照差分仿真所得出的结论,2S,和 3W 的要求进行把控走线,其目的在于增强信号质量的耦合性能,减少信号的回损。


2. 信号层走线过孔数量,对于重要的信号线而言这里简直就是致命的伤害,特别是高速信号频率很高的信号线,过孔数量一旦过多,就会造成回损的加剧,所以打孔不是遇到线就打孔,尤其是我们的时钟线。

3. 等长长度把控

按照对应的器件的等长要求,进行数据的线段匹配长度一致,从而保证数据传输的稳定和数据文件传输时序上的同步。
4. 跨分割的损耗。重要线段不能跨分割走线,以免我们的信号会出现回损和插损的产生。

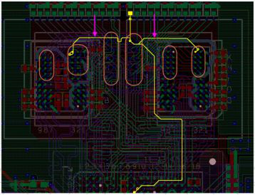
5. 信号线的布局尽量不要出现 stub 布局出现,如图所示。

6. 走线直角和倒角和圆弧到底哪个好。
通过仿真,其实圆弧走线是最好的,信号没有 reflect 反射,倒角多多少少会有,但是反射没有直角来的明显,当我们设备 A 传输到设备 B 其自然而然的就会有信号在传输过程中存在反射回来我们的设备A,当我们的设备 B 传输到设备 A,同样因为直角的反射,会有信号回到我们的设备 B 中。


下一篇:科普总结帖:图文解析CAN总线
史海拾趣
|
双激式变压器开关电源(part1) 开关电源原理与设计(连载26) 1-8.双激式变压器开关电源 所谓双激式变压器开关电源,就是指在一个工作周期之内,变压器的初级线圈分别被直流电压正、反激励两次。与单激式变压器开关电源不同,双激式变压器开关电源一般在整个工作周期之内,都向负载提供功率输出。双激式变压 ...… 查看全部问答> |
|
$(\'swf_r2D\').innerHTML=AC_FL_RunContent(\'width\', \'550\', \'height\', \'400\', \'allowNetworking\', \'internal\', \'allowScriptAccess\', \'never\', \'src\', encodeURI(\'http://player.youku.com/player.php/sid/30391850/v.swf\'), ...… 查看全部问答> |
|
WM,XP都有主题的,wince上没有,如果在Wince上实现,不知道大家有没有好的方法。因为我想把我的任务栏做成XP那样 如果WM上有相关代码,哪位兄弟可以发一个给我,相关shell在public\\shell\\oak\\hpc\\explorer里面… 查看全部问答> |
|
关于InterlockedIncrement,在winbase.h中有如下定义: …… #elif defined(x86) #pragma warning(disable:4035) // re-enable below __inline LON ...… 查看全部问答> |
|
【LED术语】倒装芯片安装(flip-chip bonding) 在底板上直接安装芯片的方法之一。连接芯片表面和底板时,并不是像引线键合一样那样利用引线连接,而是利用阵列状排列的,名为焊点的突起状端子进行 连接。与引线键合相比,可减小安装面积。另外,由于布线较短,还具有电特性优异的特点 ...… 查看全部问答> |
|
STM8隔随机时间复位,但用RLINK仿真读RST_SR却没有发现有标志位置位. 请问版主,软件bug导致的复位,有什么情况RST_SR是不会被置位的啊? 理论上讲, 怎么也得有个看门狗复位标志或者非法操作的标志呀!是不是啊?… 查看全部问答> |




