历史上的今天
今天是:2024年10月12日(星期六)
2019年10月12日 | 51单片机入门之按键检测
2019-10-12 来源:eefocus
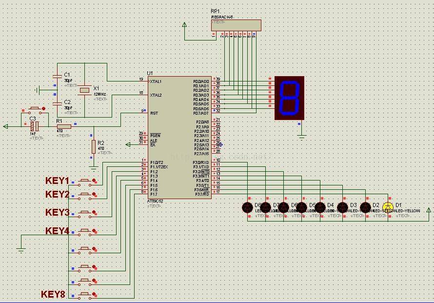
按键是单片机系统中最常用的交互方式,大学课程里介绍按键的时候,分为了两种:独立式按键和矩阵式按键。在单片机初期,各种扩展芯片的匮乏,导致了IO口资源的宝贵。而今各种按键管理芯片层出不穷,可以实现用尽可能少的IO口检测较多的按键,所以本人认为,矩阵式键盘如今存在的意义只是用在教学上了。下面介绍按键检测的方法。

功能描述:
图中有8个按键,8个发光二极管,1个数码管。当按键1按下时,数码管显示数字1,同时第一个发光二极管点亮。依次类推,当第八个按钮按下时,数码管显示8,并且第八个发光二极管点亮。
硬件分析:按键的一端接单片机,另一端接地,按键按下后单片机侧为低电平,所以当单片机检测到相应的端口为低电平时即可判断按键被按下,(实际应用时,为了提高抗干扰能力,在按键侧加上拉电阻)。
[cpp] view plain copy
#include
#define uchar unsigned char;
#define uint unsigned int;
uchar code table[]={0x3f,0x06,0x5b,0x4f,0x66,0x6d,0x7d,0x07,0x7f,0x6f}; //数码管数据表
uchar code ledtable[]={0xfe,0xfd,0xfb,0xf7,0xef,0xdf,0xbf,0x7f}; //发光二极管数据表
uchar i,j,z,temp,num;
void delay(z) //延时子程序
{
for(j=z;j>0;j--)
for(i=110;i>0;i--);
}
void main()
{
P0=0x00; //灭数码管
P1=0xff; //P1口置位
while(1)
{
temp=P1; //P1口的状态送给变量temp
temp=temp&0xff; //与全1做与运算,看是否有键按下
while(temp!=0xff) //如果有键按下则进入循环
{
delay(5); //消除抖动
temp=P1; //再次读入P1口的状态
temp=temp&0xff;
while(temp!=0xff) //再次判断是否有键按下
{
temp=P1; //读回P1的按键情况
switch(temp)
{
case 0xfe: num=0; //第一个键按下
break;
case 0xfd:num=1;
break;
case 0xfb:num=2;
break;
case 0xf7:num=3;
break;
case 0xef:num=4;
break;
case 0xdf:num=5;
break;
case 0xbf:num=6;
break;
case 0x7f:num=7; //第八个键按下
break;
}
while(temp!=0xff) //松手检测
{
temp=P1;
temp=temp&0xff;
}
P0=table[num+1]; //数码管显示
P3=ledtable[num]; //发光二极管点亮
delay(500);
}
}
}
}
按键2按下:

按键5按下:

按键8按下:

下一篇:51单片机入门之静态数码管
史海拾趣
|
不宜学单片机的人容易问:我到底该学什么; ----踏踏实实的学点基本的吧?连单片机都不知道是什么就想去学ARM? c语言不会想搞LINUX?别老是好高骛远. 不宜学单片机的人容易问:谁有xxx源码?--(你给人家多少钱啊?自己的劳动白送你?) 不宜 ...… 查看全部问答> |
|
基于WSN的路灯监控管理系统 摘要:介绍了一个基于无线传感器网络的远程路灯监控管理系统,系统主要由传感器节点、远程控制终端(RTU)和监控中心组成。在单个路灯中嵌入无线传感模块,形成具有采集、收发信息数据,控制各个路灯节点以及自组织等功 ...… 查看全部问答> |
|
现在刚刚接触嵌入式,以前只有工控的经验,哪些书比较好一点?大学的时候研究过windows内核,对于操作系统也比较了解。对于嵌入式的开发环境和流程还不是很了解,希望能尽快入门,以后上来和大家一起讨论问题。… 查看全部问答> |
|
现象:1、我用2410和2440 一个做服务器一个做客户端可以正常通信 2、他们也都可以和PC正常通信 他们不管是做服务器还是客户端,都是可以正常通信 3、以上链接都是通过交叉网线连得 现在的 ...… 查看全部问答> |
|
已经新建立了一个连接,使用RasDial()函数连接到了 输入 at 指令的模块,问题是怎么让程序自动输入at指令 并且自动 按继续按钮连接上网呢?谢谢大家了. at指令是:at+cgdcont=1,\"ip\",\"cmnet\" 和 atdt*99# ,我 ...… 查看全部问答> |
|
6410按键处理,有时候按下键没响应,有时候按下出好几个字符,求助大家! 我把6410的按键驱动映射为我需要的字符了,可是总是响应时有些问题,有时候按下键不能响应,有时候会出好几个字符,这是怎么回事啊,我应该修改哪些地方啊?… 查看全部问答> |




