历史上的今天
今天是:2024年10月12日(星期六)
2019年10月12日 | LPC2000系列Proteus仿真+代码 菜鸟的ARM学习笔记
2019-10-12 来源:eefocus
下面就是我学习ARM的第一阶段的记录,这段时间的学习基本上是使用Proteus配合KEIL做简单的实验(最后有实验的目录以及下载地址)。通过该阶段的学习,算是对ARM的基本结构有了了解。
该阶段主要学习资料是《基于PROTEUS的ARM虚拟开发技术》,以及另外一本ARM体系结构的书籍,感觉这类书都差不多。
学习ARM前需要的基础
前辈学习ARM的经验! (我是在嵌入式开发联盟的新人区看的帖子。)
掌握C语言编程。
了解简单的微机算计原理知识,例如二进制,计算机程序的执行过程,总线(数据、地址、控制),软件系统(系统软件与应用软件)。
听说过RISC与CISC,高级语言与低级语言的区别。
最好听说过串行传输与并行传输。
普林斯顿(ARM7)和哈佛结构(ARM9、10、11—)。
什么是ARM?
学ARM,自然要理解ARM是什么,也好明确学习目标。网上的资料很多,“ARM是一家公司,也是一个处理器体系”……我将学ARM分为以下几类:
做ARM的核心研发。也就是进ARM公司做IP核,应该是学电子之类的东西吧。
买ARM的IP核,做具体的嵌入式处理器、核心板,例如三星和NXP。
买ARM核心板,连接外围电路制作教育用或开发用的开发板,或者直接开发其它中断产品。
买ARM开发板做产品,要做系统软件和应用软件。
3和4基本并列了。
ARM基础
任何一本介绍ARM体系结构书籍都应该有这些内容。
处理器模式
用户模式、特权模式又分为系统模式、管理模式、快中断模式、中断模式、终止模式、未定义指令终止模式。
2. 寄存器
R0-R7、R15和CPSR是所有模式共享的。
R8-R12出快中断模式有RX-fiq外所有模式共享。
R13、R14和SPSR只有用户模式和系统模式共享,其它都有似有SPSR。
R15(PC)程序计数器
R16(CPSR)程序转台寄存器
R13(SP)堆栈指针
P14(LR)链接寄存器
ARM指令集 汇编程序设计
略了,我看了,但是做Proteus仿真实验没用上,两天就忘了。
LPC2000
我买的3本ARM入门书籍中有两本都是以LPC2000系列为例的,其实从网上可以下载到具体LPC2XXX处理器的datasheet,上面的资料是最权威和详尽的。
引脚选择
PINSEL0、PINSEL1设置各个引脚的功能。
中断
中断的寄存器太多了,没记。
GPIO
做输入输出。以P0口为例,寄存器有IO0PIN、IO0SET、IO0DIR、IO0CLR。
存储器
LPC2000可用地址为4GB,内部2GB(0~0x7FFFFFFF),外部2GB(0x80000000~0xDFFFFFFF),高0.5GB是I/O设备地址空间(0xE0000000~0xFFFFFFFF)。
内部最低128KB或256KB为Flash。
高1GB(0x40000000~0x7FFFFFFF)为SRAM。其中0x40000000~0x40001FFF为片内SRAM。
I/O部分,低2MB(0xE0000000~0xE001FFFFF)为VPB外设空间,高2MB(0xFFE00000~0xFFFFFFFF)为AHB外设空间。
FLASH加速模块。
MAMCR设置是否允许加速、MAMTIM设置预取处理器时钟。
时钟
cclk、pclk
分振荡器模式和从属模式,振荡器Fosc经PLL升频为cclk,cclk经过VPB分频后为pclk。
设置cclk
PLLCFG 设置PLL倍频M,PLL分频器值P
PLLCON PLL的允许与连接
PLLSTAT 读取PLL状态
PLLFEED 使PLL设置生效
例Fosc=12MHz,cclk=60MHz,则M=60/12-1=4,因为Fcco=P*cclk*2(要求156M~320MHz)。
设置pclk
由VPBDIV设置00为4分频、01为不分频、10为二分频。
定时器
pclk定时,定时器为32位,从0计数到0xFFFFFFFF。以T0为例
T0TC,计数器初值
T0PR,定时计数器分频,pclk/(PR+1)
T0MR0~3,匹配值,当计数带到时候,按照T0MCR的设置触发不同动作。
T0MCR,计数器到达匹配值的动作(复位、中断、停止)
T0EMR,外部匹配寄存器,到达匹配值时候外部引脚的操作(MAT0.0~3)
T0CCR,外部引脚有特定动作时候,计数值存入T0CR0~3,设置是否触发中断
T0CR0~3,在T0CCR控制下存TC值。
T0TCR,复位与使能
T0IR,对应MR与CR中断
PWM
看门狗
Pclk四分频后控看门狗的32为计数器减一。
WDTC,看门狗计数器初值。
WDMOD,看门狗工作模式,可以开启和复位看门狗。
WDFEED,喂狗寄存器。
WDTV,看门狗计数器当前值。
UART
引脚RxD0,TxD0
U0RBR,暂存接受数据。
U0THR,暂存发送数据。访问它时,U0LCR的DLAB位为0。
U0IER,串口个状态的中断允许。
U0IIR,中断标志。
U0FCR,控制UART的FIFO(暂时没明白)。
U0LCR,传输模式。
U0LSR,当前状态(错误指示)。
U0DLL、U0DLM,pclk/( U0DLL U0DLM),访问时UOLCR的DLAB位为1。
SPI
全双工同步串行接口
引脚:
SCK0,串行时钟。
SSEL0,从机选择。
MISO,主机输入,从机输出。
MOSI,主机输出,从机输入。
寄存器:
S0SPCR,SPI控制。
S0SPSR,SPI状态。
S0SPDR,SPI数据。
S0SPCCR,控制SCK的频率。必须为偶数且大于等于8。(指示一个SCK周期中的pclk周期)
S0SPINT,SPI中断。
I2C
引脚:SDA,SCL
寄存器:
I2CONSET
I2CONCLR
I2CON
上面三个寄存器控制应答标志位,中断标志、停止和起始以及I2C使能。
I2STAT,I2C状态。
I2DAT,I2C数据。
I2ADR,I2C从模式地址。
I2STAT,I2C状态。
I2SCLH,高电平占空比占pclk周期个数。
I2SCLL,低电平占空比占pclk周期个数。
分频fpclk/( I2SCLH+I2SCLL)。
AD转换
引脚:AIN0~3
寄存器:
ADCR,工作模式选择。
ADDR,转换数据以及标志的暂存。
1、LED闪烁——ARM的Proteus实验
实验原理
ARM(LPC21XX)的一个I/O口接LED,通过给它送0和1来设置LED的亮和灭。
Proteus仿真电路图

步骤
KEIL
创建新工程
选择ARM型号(KEIL会自动生成启动代码startup.s)
添加源文件,编写程序
设置项目选项(是否输出hex、lst文件,设置linker script)
Proteus
绘制电路图
载入程序
仿真
C语言源程序
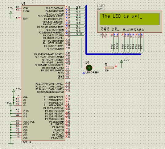
/******************************************************************************/ 2、开关控制LED——ARM的Proteus实验 实验原理 ARM的P0.1口接按钮,再通过P0.0控制LED的亮、灭。本实验的电路图以及实验均在上一个实验基础之上修改。其中电路图只多了一个开关。 Proteus仿真电路图 实验步骤略(与上一实验相同) C语言源程序 /******************************************************************************/ 3、LCD——ARM的Proteus实验 实验原理 ARM的P0.0口到P0.10口接LCD,P0.11接LED。每过一段时间LED状态改变,LCD显示LED的状态。 Proteus仿真电路图 C语言源程序 #include
/* */
/* led.c: 用ARM点亮一个led并闪烁,有点浪费…… */
/* */
/******************************************************************************/
#include
/*******************************************************************************
**函数名: delay()
**描述: 软件延时
********************************************************************************/
void delay (void) {
unsigned volatile long i,j;
for(i=0;i<60000;i++)
for(j=0;j<5;j++)
;
}
int main(void) {
PINSEL0 = 0; /*设置引脚为GPIO */
IO0DIR = 0x000001; /*将P0.0设置为输出 */
IO0SET = 0x000001; /*将P0.0置1,也就是让led灭 */
while (1) {
IO0CLR = 0x000001;
delay();
IO0SET = 0x000001;
delay();
}
}
/* */
/* led.c: 用ARM实现开关控制led并亮灭,还是有点浪费…… */
/* */
/******************************************************************************/
#include
#define P0_1 0x02; /*P0.1*/
/*******************************************************************************
**函数名: delay()
**描述: 软件延时
********************************************************************************/
void delay (void) {
unsigned volatile long i;
for(i=0;i<10000;i++)
;
}
int main(void) {
int p01State;
PINSEL0 = 0; /*设置引脚为GPIO */
IO0DIR = 0x000001; /*将P0.0设置为输出 */
IO0SET = 0x000001; /*将P0.0置1,也就是让led灭 */
while (1) {
p01State = IO0PIN&P0_1; /*读取开关状态*/
if(p01State == 0){
IO0CLR = 0x000001;
delay();
}
else{
IO0SET = 0x000001;
delay();
}
}
}
#define rs (1<<8)
#define rw (1<<9)
#define en (1<<10)
#define busy (1<<7) //P0.7
typedef unsigned char uint8;
uint8 ledDown[]={"The LED is down!"};
uint8 ledUp[]={"The LED is up!"};
void waitLCD() /*等待LCD*/
{
IO0DIR=0xf00;
while(1)
{
IO0CLR=rs;
IO0SET=rw;
IO0SET=en;
if(!(IO0PIN & busy))break;
IO0CLR = en;
}
IO0DIR=0xfff;
}
void lcdOp(uint8 dat)/*送LCD控制码*/
{
waitLCD();
IO0CLR=rs;
IO0CLR=rw;
IO0CLR=0xff;
IO0SET=dat;
IO0SET=en;
IO0CLR=en;
}
void lcdData(uint8 dat)/*送LCD显示数据*/
{
waitLCD();
IO0SET=rs;
IO0CLR=rw;
IO0CLR=0xff;
IO0SET=dat;
IO0SET=en;
IO0CLR=en;
}
void lcdInit(void)/*初始化LCD,DataSheet里有建议的初始化代码*/
{
/* LCD配置为两行,5*7字体 */
lcdOp(0x38);
lcdOp(0x38);
lcdOp(0x06);
lcdOp(0x0E);
lcdOp(0x01);
/* LCD配置为一行,5*10字体
lcdOp(0x34);
lcdOp(0x34);
lcdOp(0x06);
lcdOp(0x0E);
lcdOp(0x01);
*/
}
void lcdDisplay(uint8 addr,uint8 *p)/*LCD显示字符串*/
{
lcdOp(addr);
while(*p !='




