历史上的今天
今天是:2024年10月21日(星期一)
2019年10月21日 | stm32智能小车之路之小车启动
2019-10-21 来源:eefocus
首先,安装完小车后最激动的还是想让他跑动,那么就开始吧。写个简单的程序测试下电机是否正常。打开keil软件新建一个工程,具体简历keil工程不会的请百度,或者call我,我有简历Keil工程的文档,保证你会的。
第一初始化管脚,来进行控制电机,输出高低电平,方可让电机转动。
/*******************************************************************************
* 函数名字 : GPIO_Configuration(void)
* 描述 : 初始化PE7~PE8为输出口.并使能这两个口的时钟
Motor(电机输出引脚) IO初始化
* 输入 : 无
* 输出 : 无
* 返回值 : 无
*******************************************************************************/
void GPIO_Configuration(void)
{
//PE.7~PE.8 小车后轮控制引脚
//PE.9!PE.10 风扇控制引脚
GPIO_InitTypeDef GPIO_InitStructure;
RCC_APB2PeriphClockCmd(RCC_APB2Periph_GPIOE, ENABLE); //使能PE端口时钟
GPIO_InitStructure.GPIO_Pin = GPIO_Pin_7|GPIO_Pin_8|GPIO_Pin_9|GPIO_Pin_10; //Motor-->PE.7 ... Motor-->PE.10 端口配置
GPIO_InitStructure.GPIO_Mode = GPIO_Mode_Out_PP; //推挽输出
GPIO_InitStructure.GPIO_Speed = GPIO_Speed_50MHz; //IO口速度为50MHz
GPIO_Init(GPIOE, &GPIO_InitStructure); //根据设定参数初始化GPIOE
GPIO_ResetBits(GPIOE,GPIO_Pin_7|GPIO_Pin_8|GPIO_Pin_9|GPIO_Pin_10); //PE.7.....PE10 输出低电平
}
带代码中都做了详细的介绍,我就不过多的介绍了。不会的可以问我。主要是管脚的配置,都是直接调用的库 函数,这可比51简单多了,不用直接和寄存器打交道,直接和库函数交流就行,太方便了。
主函数里面直接初始化下管脚就行:
GPIO_Configuration(void);
int main(void)
{
while(1);
}
ok!一切打工高成,用J-Link 或者通过串口下到核心板中去,连接上线,就ok了。
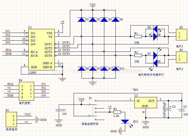
关于连线问题,这个非常重要,我当初就是没有将线接对,导致高了半天,电机也不转,我用的电机驱动模块是L198N的。

贴上电路原理图:

相信大家都能看懂,不懂的看看模电、数电稍微懂点电路常识应该都懂吧。嘿嘿……
可以看到小车跑的很快,速度应该很快的。不过不是我们想要的效果,下一篇介绍,怎样控制小车的速度……
电机驱动模块注意不要接反了,容易烧坏,我就烧坏了一个
上面接线的时候注意电机驱动模块使能端的跳线帽不要拿下来,否则不起作用,下一篇在调节小车速度的时候会将跳线帽拿下来,然后接根线进行控制速度,及PWM调速法。
怎么样,不难吧……成功是属于那些勇于追逐。永不放弃的人的。加油……
上一篇:基于STM32的无线飞鼠(一)
下一篇:STM32学习探究:流水灯的实现
史海拾趣
|
国内用得较多的是xilinx, altera和lattice的片子。 xilinx的产品系列较多,还算好使,但开发环境稍显复杂。 XILINX的东东内部是用三态连线的,虽然实现总线容易,但延迟特性不太好。 altera的开发环境我感觉最为简洁,但片子 ...… 查看全部问答> |
|
首先申明这绝不是歧视。 而是看到zqzq501311的回贴说自己家在农村,而且坚决不啃老,很感动。也希望自己的帖子能够帮到那些同样家在农村的。 面试前要明白自己的优势和劣势所在。 ...… 查看全部问答> |
|
现在家庭有很多都装了报警系统了的,但有好多都说不太好用。我一个亲戚家去年也是,装了报警系统了,但还是被小偷光顾了,可气的是小偷居然把一个报警器都给偷走了,后来去找商家,他说这不是他的问题。他还告诉说现在有小偷能自制一种反报警器材, ...… 查看全部问答> |
|
请教硬件专家:配合P4 CPU(2.4G)的最高档主板是什么型号,其所用的内存条是什么型号,内存最多能扩充到多少G 请教硬件专家:配合P4 CPU(2.4G)的最高档主板是什么型号,其所用的内存条是什么型号,内存最多能扩充到多少G … 查看全部问答> |
|
电机连着主轴,主轴带个增量式旋转编码器,已知编码器为1600线,主轴直径为150mm, 主轴为变速转动。 求1、主轴的当前时刻转速是多少?2、编码器一个脉冲所对应的长度是多少?3、当长度为2000mm时,编码器输出多少个脉冲? 如果所列的已知条件不充分 ...… 查看全部问答> |
|
本帖最后由 jameswangsynnex 于 2015-3-3 20:00 编辑 手机屏幕作为手机组成中重要的一部分,其显示效果会直接影响到整机的体验。目前关于屏幕的概念名词非常多,让人难以区分。比如:IPS、 Retina、ASV等,很多人会认为它们代表屏幕的材质,其实不 ...… 查看全部问答> |
|
有25年的工作经验的TI 电源工程师讲WEBENCH 设计工具(中文) 有25年的工作经验的TI 电源工程师讲WEBENCH 设计工具(中文) 数秒间向您展示数十亿个完整的电源供应器设计选择,这个视频将指导您如何迅速地修改设计参数,并实时审视该DC-DC电源供应器设计的性能变化,以便从系统物料成本、方案大小及效率间获得 ...… 查看全部问答> |
|
学习电路保护基础,可以对以后进行电子设计时对电路做一些电路保护设计,防止重要设备的损坏,是比较实用的一门课程。通过对这门课程,学习到电路保护的内容非常多,保护浪涌控制、带热电插拔、电流限制、电子电路断路保护、软启动等。这些保护中每 ...… 查看全部问答> |




