历史上的今天
今天是:2024年10月22日(星期二)
2019年10月22日 | 基于ZigBee和STM32的智能家居控制系统的设计与实现(二)
2019-10-22 来源:eefocus
上一篇博客中总体介绍智能家居系统的基本实现原理,这篇博客和以后的几篇博客会详细进行相应的介绍。这里首先进行硬件电路的设计。
硬件电路的设计
硬件电路主要包括以下几个:
主控电路
传感器电路
通讯电路
下面就分别讲解着三个电路的设计
主控电路设计
主控电路采用的是STM32F103C8T6单片机,关于为什么选择这个型号的,主要有两个原因,一是稍微便宜一些,淘宝上便宜一点的6块多大洋就可以了;二是因为综合考虑了下我能使用到的资源,选择这个型号的已经够用了。如下图所示:
主控电路实际上就是一个单片机的最小系统的设计,而最小系统的设计主要包括:电源部分、晶振部分、程序下载部分、芯片电路部分。其中下载电路可以根据自己的需要进行设计,可以选择USB下载或者JTAG下载,两种方式根据自己的实际情况进行选择。
以下是我的主控部分的电路原理图:
STM32最小系统原理图
从图中可以看出,我的硬件中同时有USB下载和JTAG下载,方便后期根据自己情况进行选择,在程序调试过程中,不得否认JTAG的作用还是挺大的,调试非常的方便。
传感器电路设计
本次使用到的传感器主要有:DS18B20(温度传感器),MQ_2(烟雾传感器).DHT11(温湿度传感器),TELESKY(光敏传感器),HC-SR501(人体红外感应模块)、BEEP(蜂鸣器)。这几个传感器很普通,也就是常见的模块,以下是主要的电路图:
DS18B20(温度传感器)
DS18B20 是由 DALLAS 半导体公司推出的一种的“一线总线”接口的温度传感器。具有体积小,硬件开销低,抗干扰能力强、精度高的特点,测量温度范围为-55~+125℃,精度为±0.5℃。现场温度直接以“一总线“的数字方式传输,打打提高了系统的抗干扰性。为了方便,设定分辨率及报警温度存储在EEPROM中,掉电后任然保存。
DS18B20测温原理下图示。图中低温度系数晶振的振荡频率受温度影响很小,用于产生固定频率的脉冲信号送给计数器1。高温度系数晶振随温度变化其振荡率明显改变,所产生的信号作为计数器2的脉冲输入。计数器1和温度寄存器被预置在-55℃所对应的一个基数值。计数器1对低温度系数晶振产生的脉冲信号进行减法计数,当计数器1的预置值减到0时,温度寄存器的值将加1,计数器1的预置将重新被装入,计数器1重新开始对低温度系数晶振产生的脉冲信号进行计数,如此循环直到计数器2计数到0时,停止温度寄存器值的累加,此时温度寄存器中的数值即为所测温度。斜率累加器用于补偿和修正测温过程中的非线性,其输出用于修正计数器1的预置值。
DS18B20通讯方式为单总线结构!
所有的单总线器件要求采用严格的信号时序,以保证数据的完整性。 DS18B20 共有 6 种信号类型:复位脉冲、应答脉冲、写 0、写 1、读 0 和读 1。所有这些信号,除了应答脉冲以外,都由主机发出同步信号。并且发送所有的命令和数据都是字节的低位在前。
其他详细介绍可以查看芯片手册。或者从我后期资料包中寻找。
DHT11(温湿度传感器)

DHT11数字温湿度传感器是一款含有已校准数字信号输出的温湿度复合传感器。它应用专用的数字模块采集技术和温湿度传感技术,确保产品具有极高的可靠性与卓越的长期稳定性。传感器包括一个电阻式感湿元件和一个NTC测温元件,并与一个高性能8位单片机相连接。因此该产品具有品质卓越、超快响应、抗干扰能力强、性价比极高等优点。每个DHT11传感器都在极为精确的湿度校验室中进行校准。校准系数以程序的形式储存在OTP内存中,传感器内部在检测信号的处理过程中要调用这些校准系数。单线制串行接口,使系统集成变得简易快捷。超小的体积、极低的功耗,信号传输距离可达20米以上,使其成为各类应用甚至最为苛刻的应用场合的最佳选则。产品为4针单排引脚封装。连接方便,特殊封装形式可根据用户需求而提供。
DATA用于微处理器与DHT11之间的通讯和同步,采用单总线数据格式,一次通讯时间4ms左右,数据分小数部分和整数部分,具体格式在下面说明,当前小数部分用于以后扩展,现读出为零.操作流程如下:一次完整的数据传输为40bit,高位先出。数据格式:8bit湿度整数数据+8bit湿度小数数据+8bi温度整数数据+8bit温度小数数据+8bit校验和数据传送正确时校验和数据等于“8bit湿度整数数据+8bit湿度小数数据+8bi温度整数数据+8bit温度小数数据”所得结果的末8位。
主要参数:
工作电压范围:3.3V-5.5V
工作电流 :平均0.5mA
输出:单总线数字信号
测量范围:湿度20~90%RH,温度0~50℃
精度 :湿度±5%,温度±2℃
分辨率 :湿度1%,温度1℃
DHT11通信方式也是属于单总线,和DS18B20类似。
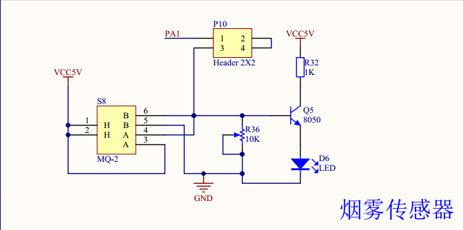
MQ_2(烟雾传感器)

该模块有两种方式进行数据采集,模拟和数字。这里我选择的是模拟量的,因为我的上位机需要历史数据,数字式的只有0和1。具体介绍可以从代码中看出。
HC-SR501(人体红外感应模块)
当有人进入其感应范围则输入高电平,人离开感应范围则自动延时关闭高电平。输出低电平。因此这个模块很容易编写代码进行驱动。
TELESKY(光敏传感器)
光敏传感器和烟雾传感器驱动方式很类似,都可以利用STM32内部的ADC进行驱动转化,进而可以得到更加准确的数据。
以上大概介绍了下有关硬件中的几个部分。剩下的通信部分再下一篇讲解。
上一篇:ARM平台下无线网卡的配置
下一篇:stmf103 位带操作
史海拾趣
|
电子产品在发展的过程中,大多数都是跟人类活动相关的,为人类服务,或者代替人类从事某些活动,医疗电子因为与人的健康甚至生命息息相关,所以获得众多技术人员浸淫其中,乐此不疲。 混在医疗电子的工程师很不好过,因为这是一个可以救人也可以杀 ...… 查看全部问答> |
|
看到07年的一个新闻,不知道目前基站中DSP占的市场如何啊? 多核DSP宣称替代ASIC和FPGA 目前市场上多核DSP已开始冲击传统基站市场。 通信DSP的龙头厂商飞思卡尔和TI相继推出多核DSP。飞思卡尔已经推出了三代多核DSP产品,第三代四核81 ...… 查看全部问答> |
|
我现在有一个.sdf的数据库文件,我在WINCE编程中,如何调用方法来操作数据库。 SQLCE数据库版本为V3.5... 最好能列出实例代码或所有调用方法。 我需要使用从数据库内获取内容,存入内容,删除内容。更新内容。… 查看全部问答> |
|
昨天努力了一夜,终于把文档整理出来了,测试程序比较简单,最近一直想移植UCOS-II,但是缺乏资料,最主要的没有移植的经验不知如何下手啊。 [ 本帖最后由 wulei19880906 于 2010-8-7 21:12 编辑 ]… 查看全部问答> |
|
外部供电是不是J6的VCC接3.5V,两个GND接地(为什么两个GND在原理图上连在一起的还要弄两个出来?),然后芯片的1脚,20脚不动他就可以了?芯片的17脚TEST什么用?看说明看不懂,是不是我们编程仿真用MINIUSB不是JTAG就可以无视他了?芯片引脚上的 ...… 查看全部问答> |
|
公司福利: 1、购买五险一金; 2、5天8小时工作制,法定节假日正常放假; 3、入职第一年后可享受5天的带薪年假; 4、享受丰厚的年终奖金; 5、享受其他员工福利:带薪年假、事假、婚假、(陪)产假、病假、丧假等; 6、办公环境舒适,交通便 ...… 查看全部问答> |




