历史上的今天
今天是:2024年10月25日(星期五)
2019年10月25日 | MSP430F149;一、基本时钟
2019-10-25 来源:eefocus
TI官方的提供的代码
/* --COPYRIGHT--,BSD_EX
* Copyright (c) 2012, Texas Instruments Incorporated
* All rights reserved.
*
* Redistribution and use in source and binary forms, with or without
* modification, are permitted provided that the following conditions
* are met:
*
* * Redistributions of source code must retain the above copyright
* notice, this list of conditions and the following disclaimer.
*
* * Redistributions in binary form must reproduce the above copyright
* notice, this list of conditions and the following disclaimer in the
* documentation and/or other materials provided with the distribution.
*
* * Neither the name of Texas Instruments Incorporated nor the names of
* its contributors may be used to endorse or promote products derived
* from this software without specific prior written permission.
*
* THIS SOFTWARE IS PROVIDED BY THE COPYRIGHT HOLDERS AND CONTRIBUTORS "AS IS"
* AND ANY EXPRESS OR IMPLIED WARRANTIES, INCLUDING, BUT NOT LIMITED TO,
* THE IMPLIED WARRANTIES OF MERCHANTABILITY AND FITNESS FOR A PARTICULAR
* PURPOSE ARE DISCLAIMED. IN NO EVENT SHALL THE COPYRIGHT OWNER OR
* CONTRIBUTORS BE LIABLE FOR ANY DIRECT, INDIRECT, INCIDENTAL, SPECIAL,
* EXEMPLARY, OR CONSEQUENTIAL DAMAGES (INCLUDING, BUT NOT LIMITED TO,
* PROCUREMENT OF SUBSTITUTE GOODS OR SERVICES; LOSS OF USE, DATA, OR PROFITS;
* OR BUSINESS INTERRUPTION) HOWEVER CAUSED AND ON ANY THEORY OF LIABILITY,
* WHETHER IN CONTRACT, STRICT LIABILITY, OR TORT (INCLUDING NEGLIGENCE OR
* OTHERWISE) ARISING IN ANY WAY OUT OF THE USE OF THIS SOFTWARE,
* EVEN IF ADVISED OF THE POSSIBILITY OF SUCH DAMAGE.
*
*******************************************************************************
*
* MSP430 CODE EXAMPLE DISCLAIMER
*
* MSP430 code examples are self-contained low-level programs that typically
* demonstrate a single peripheral function or device feature in a highly
* concise manner. For this the code may rely on the device's power-on default
* register values and settings such as the clock configuration and care must
* be taken when combining code from several examples to avoid potential side
* effects. Also see www.ti.com/grace for a GUI- and www.ti.com/msp430ware
* for an API functional library-approach to peripheral configuration.
*
* --/COPYRIGHT--*/
//******************************************************************************
// MSP-FET430P140 Demo - Basic Clock, Output Buffered SMCLK, ACLK and MCLK
//
// Description: Output buffered MCLK, SMCLK and ACLK.
// ACLK = LFXT1 = 32768, MCLK = DCO Max, SMCLK = XT2
// //* XTAL's REQUIRED - NOT INSTALLED ON FET *//
// //* Min Vcc required varies with MCLK frequency - refer to datasheet *//
//
// MSP430F149
// -----------------
// /|| XIN|-
// | | | 32k
// --|RST XOUT|-
// | |
// | XT2IN|-
// | | XTAL (455k - 8Mhz)
// |RST XT2OUT|-
// | |
// | P5.4|-->MCLK = DCO Max
// | P5.5|-->SMCLK = XT2
// | P5.6|-->ACLK = 32kHz
//
// M. Buccini
// Texas Instruments Inc.
// Feb 2005
// Built with CCE Version: 3.2.0 and IAR Embedded Workbench Version: 3.21A
//******************************************************************************
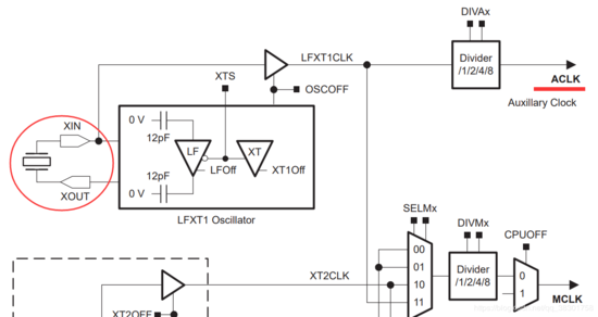
#include int main(void) { WDTCTL = WDTPW +WDTHOLD; // Stop Watchdog Timer DCOCTL = DCO0 + DCO1 + DCO2; // Max DCO BCSCTL1 = RSEL0 + RSEL1 + RSEL2; // XT2on, max RSEL BCSCTL2 |= SELS; // SMCLK = XT2 P5DIR |= 0x70; // P5.6,5,4 outputs P5SEL |= 0x70; // P5.6,5,5 options while(1) { } } 简单说明 这里用到了 DCOCTL ;BCSCTL1;BCSCTL2 ;//寄存器 并通过P5.6,5,4 引脚的第二功能输出对应时钟频率。 有兴趣的可以直接拷入代码试试,用示波器来看对应的时钟频率; 时钟说明 由下图可以知道,ACLK的时钟只能是有LFXT1CLK提供; MCLK由XT2CLK或者DCOCLK或者LFXT1CLK提供;主要设置SELMx; SMCLK由XT2CLK或者DCOCLK提供;主要设置SELS; 寄存器说明 配置好时钟主要看懂以下5个寄存器就好,算是比较容易了,刚开始比较麻烦,后来看了带锁频器的F5438A有9个寄存器来控制时钟系统,突然觉得这个还是可以接受的,哭脸一个. 上面的注意有一个复位是用POR不是PUC; DCOCTL是调制DCOCLK时钟源的频率的(所以说,这个是个可调频率的振荡器,不是市面上卖的那种,是多少就是多少那种);对定时要求不是特别严格的,可以直接用默认的就好; DCOx主调 MODx微调 1&2就是开始做选择了,时钟的分频呀啥啥啥的,哎,其实还好,比5.1稍稍麻烦一点点而已 两个中断相关寄存器。中断使能位和中断标志位。 两个寄存器目前用到了这两位,就先写出这两位,其他位其实是有东西的





上一篇:MSP430x2xx的时钟配置
下一篇:MSP430设置时钟
史海拾趣
|
内容: 1.氧探头的定碳标定 2.热处理氧探头的结构 3.氧传感器的安装方式 4.氧探头的烧碳黑操作 5.氧探头内阻值测定公式 6.氧化锆氧传感器测氧原理 7.氧探头常见故障及处理方法 HM系列热处理氧探头 碳势检测方法.pdf… 查看全部问答> |
|
在PWM直流电机调速中增量式PID控制算法的输出是怎么与PWM建立关系的 各位大侠:我是菜鸟,最近我用单片机做一个PWM直流电机调速的实验,我用的是增量式PID控制算法,我有个问题不是很明白:那就是在这个系统中是怎样通过增量式PID控制算法的输出来控制PWM的,增量式PID控制算法的输出是怎么与PWM建立关系的,假设增量 ...… 查看全部问答> |
|
一个内存驱动器的源代码 http://www.pudn.com/downloads/sourcecode/windows/vxd/detail1558.html 虚拟串口用VC编译 http://www.pudn.com/downloads170/sourcecode/windows/vxd/detail788464.html 8139网卡驱动源码 http://www.pudn.co ...… 查看全部问答> |
|
我现在写好了串口驱动,测试的时候发现问题,但是不知道是什么原因,串口只能写不能读 代码如下.... 输出是 test uart com1 open ok in ComWrite() com write ABCD.... ok in ComRead() com write ABCD.... ok com write ABCD.... ok com ...… 查看全部问答> |
|
我用得是C8051F410,系统很简单,就是检测温度值不对,均为FF、FF,初始化有问题 希望各位朋友指点,软件用的keil 4 #include //SFRdeclarations #include #include // CH452常量定义 sbit LOAD=P1^4; &nbs ...… 查看全部问答> |
|
用Studio 5.0 Platform Builder编译出来的SDK怎么用? 编译出来的SDK只有5M不到,直接将msi文件运行安装之后,在建立一个简单的工程都编译不过。 一般一个标准SDK都有100M多的样子,为什么我自己编译出来的只有SDK只有几兆呢,哪位知道这个SDK到底是怎么用的,还要什么别的设置么,找MSDN,也没找到。 ...… 查看全部问答> |




