历史上的今天
今天是:2024年10月29日(星期二)
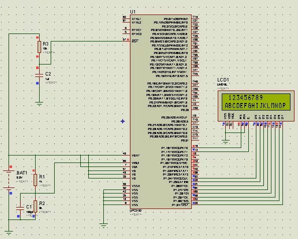
2019年10月29日 | ARM之LPC2132流水灯LCD1602
2019-10-29 来源:51hei
1、汇编程序
GPADIR EQU 0xE0028008
GPASET EQU 0xE0028004
GPACLR EQU 0xE002800C
EXPORT xmain
AREA Init,CODE,READONLY
ENTRY
xmain
ldr r0,=GPADIR
orr r1,r1,#0x0ff
orr r1,#0x300
str r1,[r0] ;A=out
;===========init1602=================
mov r4,#0x38
BL w1602C
mov r4,#0x06
BL w1602C
mov r4,#0x0c
BL w1602C
mov r4,#0x01
BL w1602C
;============main=================
loop mov r4,#0x80
bl w1602C
mov r7,#0x30
loop1 mov r4,r7
bl w1602D
add r7,r7,#1
cmp r7,#0x3A
bne loop1
mov r4,#0xc0
bl w1602C
mov r7,#0x41
loop2 mov r4,r7
bl w1602D
add r7,r7,#1
cmp r7,#0x4f
bne loop2
B loop
;===================================
w1602C orr r1,r1,#0x0ff
orr r1,#0x300
ldr r0,=GPACLR
str r1,[r0]
mov r1,#0
ORR r1,r1,r4
ldr r0,=GPASET
str r1,[r0]
nop
nop
orr r1,r1,#0x200
str r1,[r0]
nop
nop
nop
nop
ldr r0,=GPACLR
mov r1,#0x200
str r1,[r0]
mov pc,lr
;======================================
w1602D orr r1,r1,#0x0ff
orr r1,#0x300
ldr r0,=GPACLR
str r1,[r0]
mov r1,#0x100
ORR r1,r1,r4
ldr r0,=GPASET
str r1,[r0]
nop
nop
orr r1,r1,#0x200
str r1,[r0]
nop
nop
nop
nop
ldr r0,=GPACLR
mov r1,#0x200
str r1,[r0]
mov pc,lr
;===================================
delay mov r5,#3
delay1 sub r5,r5,#1
cmp r5,#0
bne delay1
mov pc,lr
end
2、以下为C程序
//GPIO0=32Pin;(Pin0----Pin31)
#define GPIO0IN (*(volatile unsigned long *) 0xE0028000)//输入寄存器
#define GPIO0SET (*(volatile unsigned long *) 0xE0028004)//输出1,那位为1,管脚输出1
#define GPIO0CLR (*(volatile unsigned long *) 0xE002800C)//输出0,那位为1,管脚输出0
#define GPIO0DIR (*(volatile unsigned long *) 0xE0028008)//方向控制,1为输出,0输入
//GPIO0=16Pin;(Pin16----Pin31)
#define GPIO1IN (*(volatile unsigned long *) 0xE0028010)//输入寄存器
#define GPIO1SET (*(volatile unsigned long *) 0xE0028014)//输出1,那位为1,管脚输出1
#define GPIO1CLR (*(volatile unsigned long *) 0xE002801C)//输出0,那位为1,管脚输出0
#define GPIO1DIR (*(volatile unsigned long *) 0xE0028018)//方向控制,1为输出,0输入
void xmain()
{
unsigned short n,m;
GPIO1DIR =0xffff0000;
while(1)
{
for(n=16;n<32;n++)
{
GPIO1CLR=0xffff0000;
for(m=0;m<30000;m++)
GPIO1SET=1< } } //GPIO0=32Pin;(Pin0----Pin31) #define GPIO0IN (*(volatile unsigned long *) 0xE0028000)//1ü½ÅÖμ #define GPIO0SET (*(volatile unsigned long *) 0xE0028004)//êä3ö1¼Ä′æÆ÷ #define GPIO0CLR (*(volatile unsigned long *) 0xE002800C)//êä3ö0¼Ä′æÆ÷ #define GPIO0DIR (*(volatile unsigned long *) 0xE0028008)//fangx //GPIO0=16Pin;(Pin16----Pin31) #define GPIO1IN (*(volatile unsigned long *) 0xE0028010)//1ü½ÅÖμ #define GPIO1SET (*(volatile unsigned long *) 0xE0028014)//êä3ö1¼Ä′æÆ÷
史海拾趣
|
摘要:本文介绍了测量噪声系数的三种方法:增益法、Y系数法和噪声系数测试仪法。这三种方法的比较以表格的形式给出。 前言在无线通信系统中,噪声系数(NF)或者相对应的噪声因数(F)定义了噪声性能和对接收机灵敏度的贡献。本篇应用笔记详细阐述这 ...… 查看全部问答> |
|
谁有EVC4.0+PocketPc2003开发PDA反面的电子书? 我刚刚接触EVC4.0+PocketPc2003开发PDA程序,在网上总找不到 相关的电子教程,哪位前辈能提供些教程啊!急 啊!… 查看全部问答> |
|
开年后,心思都在高频加热设备上,到今天,实验结果比较满意,频率920KHz,已经达到4500W的功率,目前看还有一定的扩展余量,基本满足产品需求,下一步将继续完善,实现产品化。 总的来说,做电源之前有两次经历,一次是03年的电动自行车项目,用a ...… 查看全部问答> |
|
EEWORLD大学堂----MSP430进阶培训—MSP430F5529的使用与开发 MSP430进阶培训—MSP430F5529的使用与开发:https://training.eeworld.com.cn/course/236 ????? MSP430F5529是德州仪器新一代F5xxx系列MCU的典型代表,不但拥有更低的功耗,而且在模拟外设、?数字外设和系统软件开发方面有了很大的改进。本培训课 ...… 查看全部问答> |




