历史上的今天
今天是:2024年11月20日(星期三)
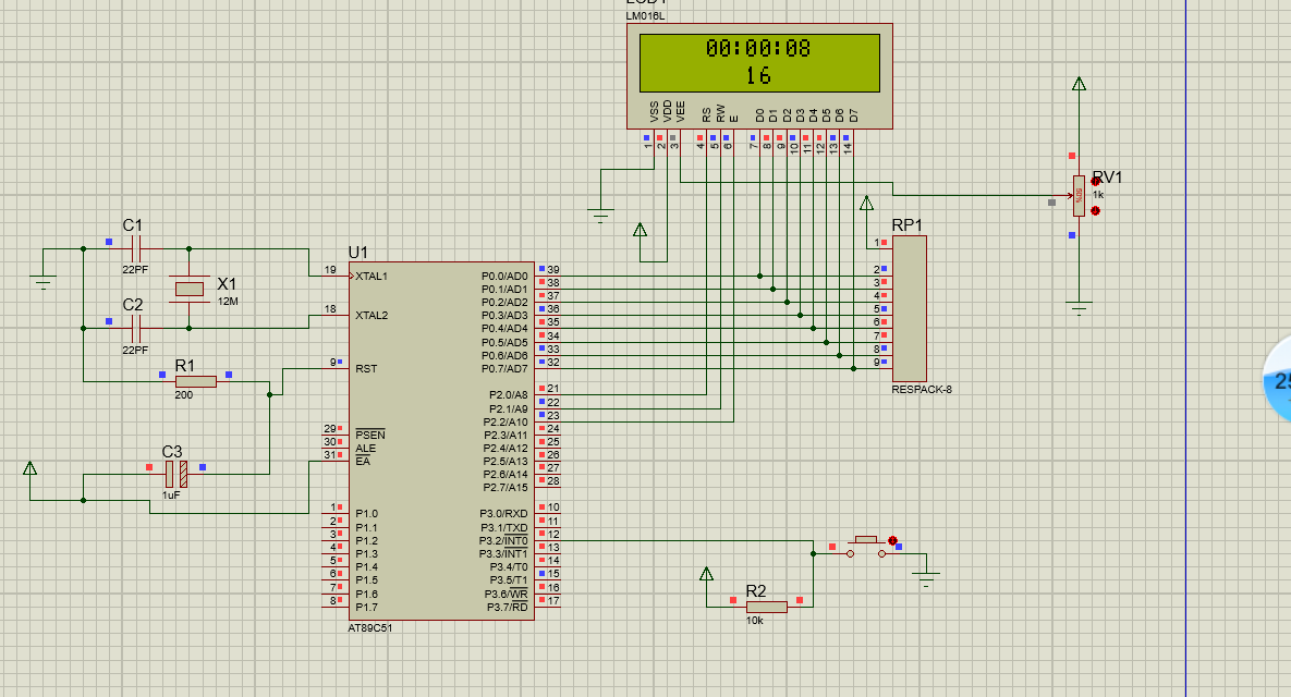
2019年11月20日 | 出租车计费仿真原理图+单片机源程序
2019-11-20 来源:51hei
出租车计费仿真原理图如下



单片机源程序如下:
#include #include unsigned code num[]={0x30,0x31,0x32,0x33,0x34,0x35,0x36,0x37,0x38,0x39}; unsigned char data x_pos, y_pos; sbit rs=P2^0; sbit rw=P2^1; sbit e=P2^2; sbit Control=P3^5; bit swit_flg=0; unsigned char time,minte,second; unsigned char result; void delay_ms(unsigned char ms) { unsigned int i,j; for(i=ms;i>0;i--) { for(j=200;j>0;j--); for(j=102;j>0;j--); } } void busy(void) { unsigned char i; P0=0xff; rs=0; rw=1; e=1; for(i=0;i<20;i++) if((P0&0x80)==0) break; e=0; } void LcdWD(unsigned char d) { busy(); rs=1; rw=0; P0=d; e=1; _nop_(); e=0; } void LcdWC(unsigned char c) { busy(); rs=0; rw=0; P0=c; e=1; _nop_(); e=0; } void LcdInit(void) { LcdWC(0x38); //显示模式设置 delay_ms(3); //延时3ms LcdWC(0x38); delay_ms(3); LcdWC(0x38); delay_ms(3); LcdWC(0x38); delay_ms(3); LcdWC(0x08); //显示关闭 LcdWC(0x01); //清屏 delay_ms(3); LcdWC(0x06); //显示光标移动设置 LcdWC(0x0c); //开显示及 光标设置 } void charlcdpos(unsigned char x,unsigned char y) { x_pos=x; y_pos=y; x_pos&=0x0f; y_pos&=0x01; if(y_pos==0) LcdWC(x_pos|0x80); // 写第一行命令 else LcdWC(x_pos|0xc0); // 写第二行命令 } void putchar(unsigned char x,unsigned char y,unsigned char c) { charlcdpos(x,y); LcdWD(c); } /* void charcursornext(void) { x_pos++; if(x_pos>15) { x_pos=0; y_pos++; y_pos&=0x1; } } */ void displayInit(void) { unsigned char tmp; tmp=time/10;putchar(4,0,num[tmp]); tmp=time%10;putchar(5,0,num[tmp]); putchar(6,0,0x3a); tmp=minte/10;putchar(7,0,num[tmp]); tmp=minte%10;putchar(8,0,num[tmp]); putchar(9,0,0x3a); tmp=second/10;putchar(10,0,num[tmp]); tmp=second%10;putchar(11,0,num[tmp]); tmp=result/10; putchar(7,1,num[tmp]); tmp=result%10;putchar(8,1,num[tmp]); } void IRS_EX0() interrupt 0 using 1 { if(swit_flg==0) { time=0; minte=0; second=0; result=0; swit_flg=1; ET0=1; ET1=1; TR0=1; TR1=1; } else if(swit_flg==1) { result=(minte*60+second)*2; swit_flg=0; ET0=0; ET1=0; } } void IRS_T0() interrupt 1 using 2 { Control=1; TH0=0XD8; TL0=0XF0; Control=0; } void ISR_T1() interrupt 3 using 2 { second++; if(second>=60) { second=0; minte++; } if(minte>=60) { minte=0; time++; } if(time>=24) time=0; } void init_TC() { TMOD=0X61; TH0=0Xd8; // TL0=0Xf0; TL1=0XbC;//TL1=0X9C; TH1=0XbC; //IE=0X8A; Control=0; // TR0=1; // TR1=1; } void init_EX0() { IT0=1; EX0=1; EA=1; } void main() { unsigned char tmp; LcdInit(); displayInit(); delay_ms(100); init_TC(); init_EX0(); while(1) { ……………………
史海拾趣
|
什么是CCD与CMOS传感器 CCD:电荷藕合器件图像传感器CCD(Charge Coupled Device),它使用一种高感光度的半导体材料制成,能把光线转变成电荷,通过模数转换器芯 ...… 查看全部问答> |
|
如何使windows ce 5.0 开机时能通过 我的连接(GPRS)去自动拨号? 就是如何打开我的连接呢?我的连接是新建的,我在WINDOWS文件夹下去打开rnaapp.exe会提示命令行参数无效。 这个要如何去实现呢? … 查看全部问答> |
|
用PB做好的系统,插了个键盘,完全没反应,鼠标就可以用,没问题,Build系统的时候已经选择了USB HID和它的子项USB HID Keyboard and Mouse这两项了 上网查了查资料,如下面,大致说只有US英语,日语,韩语的操作系统才支持键盘,通过他们的Driver ...… 查看全部问答> |
|
求SCIS752/762中关于通过SPI去控制UART读写的例子--急!!! 各位大哥,我现在要写关于SCIS752/762 中通过SPI去控制UART读写的代码,我看过这颗IC的SPEC,上面有写怎样通过SPI去控制UART内部寄存器的格式,可是上面的UART内部寄存器很多,我不知道具体去控制UART读,或者UART写应该用哪些寄存器阿,顺序是什么 ...… 查看全部问答> |
|
在EVC里如果要把程序下载到板上调试,需要一个和开发板对应的SDK,好像有的开发板厂商会提供,而我的这个没有,需要自己用platform builder来编译一个。我的问题是,使用platform builder编译SDK的过程很顺利,问题是在装完编译得到的SDK后,进入EV ...… 查看全部问答> |
|
一个IO.inc里面定义这样的: EE_TABLE_4T equ 010H ;4T starts at 010hex EE_TABLE_4Q equ 1F2H  ...… 查看全部问答> |
|
问题:重启网卡。方法:发送IOCTL_NDIS_BIND_ADAPTER命令,通过NDIS重启网卡 程序: //打开文件 HANDLE hAdapter = CreateFile( NDISUIO_DEVICE_NAME, ...… 查看全部问答> |




