历史上的今天
今天是:2024年11月28日(星期四)
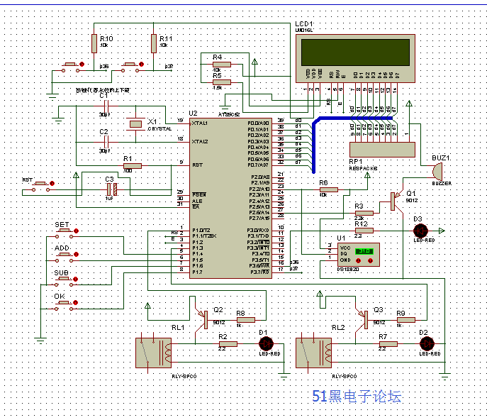
2019年11月28日 | 单片机智能热水器设计方案
2019-11-28 来源:51hei
这是我设计的智能热水器的控制方案基本功能:将水温控制在一个0到99摄氏度的温度上,同时还具有无水自动加水,水满停止加水以及延时和红外控制的功能。
里面包含:
1源代码
2器件清单
3系统仿真
单片机智能热水器仿真原理图如下
单片机源程序如下:
//程序头函数
#include //显示函数 #include //宏定义 #define uint unsigned int #define uchar unsigned char //管脚声明 sbit jdq= P1^0; //加热继电器 sbit shui=P1^3;//加水继电器 sbit Feng = P2^6; //蜂鸣器 //按键 sbit Key1=P1^4; //设置 sbit Key2=P1^5; //加 sbit Key3=P1^6; //减 sbit Key4=P1^7; //确定 sbit shang=P3^7;//上限 sbit xia=P3^6;//下限 sbit DQ=P2^2; //定义DS18B20总线I/O signed char w,bj,bjx,bjd; //温度值全局变量 uchar c; //温度值全局变量 bit bdata flag=0,flag_BJ,flag_off=1,que; //时间计算 #define Imax 14000 //此处为晶振为11.0592时的取值, #define Imin 8000 //如用其它频率的晶振时, #define Inum1 145 //要改变相应的取值。 #define Inum2 700 #define Inum3 3000 //解码变量 unsigned char Im[4]={0x00,0x00,0x00,0x00}; //全局变量 uchar f; unsigned char m,Tc; unsigned char IrOK; //设置变量 uchar xx=29; //下限 uchar sx=35; //上限 int ds=0; uchar Mode=0; void delay(uint z) { uint i,j; for(i=0;i } /************************************************************************************************** **************************温度工作程序************************************************************* **************************************************************************************************/ /*****延时子程序*****/ void Delay_DS18B20(int num) { while(num--) ; } /*****初始化DS18B20*****/ void Init_DS18B20(void) { unsigned char x=0; DQ = 1; //DQ复位 Delay_DS18B20(8); //稍做延时 DQ = 0; //单片机将DQ拉低 Delay_DS18B20(8); //精确延时,大于480us DQ = 1; //拉高总线 Delay_DS18B20(14); x = DQ; //稍做延时后,如果x=0则初始化成功,x=1则初始化失败 Delay_DS18B20(20); } /*****读一个字节*****/ unsigned char ReadOneChar(void) { unsigned char i=0; unsigned char dat = 0; for (i=8;i>0;i--) { DQ = 0; // 给脉冲信号 dat>>=1; DQ = 1; // 给脉冲信号 if(DQ) dat|=0x80; Delay_DS18B20(4); } return(dat); } /*****写一个字节*****/ void WriteOneChar(unsigned char dat) { unsigned char i=0; for (i=8; i>0; i--) { DQ = 1; DQ = dat&0x10; Delay_DS18B20(5); DQ = 0; dat>>=1; } } /*****读取温度*****/ unsigned int ReadTemperature(void) { unsigned char a=0; unsigned char b=0; unsigned int t=0; float tt=0; Init_DS18B20(); WriteOneChar(0xC1); //跳过读序号列号的操作 WriteOneChar(0x44); //启动温度转换 Init_DS18B20(); WriteOneChar(0xC1); //跳过读序号列号的操作 WriteOneChar(0xBE); //读取温度寄存器 a=ReadOneChar(); //读低8位 b=ReadOneChar(); //读高8位 t=b; t<<=8; t=t|a; tt=t*0.00625; t= tt*10+0.5; //放大10倍输出并四舍五入 return(t); } /*****读取温度*****/ void check_wendu(void) { c=ReadTemperature()-5; //获取温度值并减去DS18B20的温漂误差 w=c/10; //计算得到整数位 if(w<0){w=0;} //设置温度显示上限 if(w>99){w=99;} //设置温度显示上限 } /************************************************************************************************** *************************************************************************************************** **************************************************************************************************/ /************************************************************************************************** ************************************按键工作程序*************************************************** **************************************************************************************************/ void Key() { //模式选择 if(Key1==0) { while(Key1==0); Feng=0; Mode++; Display_wd(); if(Mode==4) { Mode=1; Feng=1; } write_com(0x38);//屏幕初始化 write_com(0x0d);//打开显示 无光标 光标闪烁 write_com(0x06);//当读或写一个字符是指针后一一位 switch(Mode) { case 1: { write_com(0x80+15);//位置 Feng=1; break; } case 2: { write_com(0x80+0x40+5);//位置 Feng=1; break; } case 3: { write_com(0x80+0x40+14);//位置 Feng=1; break; } } } if(Key2==0&&Mode!=0) { while(Key2==0); Feng=0; switch(Mode) { case 1: { if(ds<999) { ds++; write_com(0x80+13); write_data('0'+ds/100); write_data('0'+ds/10%10); write_data('0'+ds%10); write_com(0x80+15);//位置 } Feng=1;
史海拾趣
|
本帖最后由 paulhyde 于 2014-9-15 09:26 编辑 1,先确定好,你到底决心参加吗?你还有其它的事会阻绕你参加吗?人嘛!总得遇到几个岔路口,既然选择不错的路,就应该走到底!假如你实在无法确定,就掷硬币决定,正面参加,反面不参加(我替你决定, ...… 查看全部问答> |
|
休眠后使用外部中断唤醒,那唤醒后是继续执行休眠后面的代码还是跳到系统reset的地址执行? 比如一般Nboot/stepldr + Eboot + NK的形式,只使用Nboot + NK.nb0可以正常唤醒吗?… 查看全部问答> |
|
我用两个51单片机,直接互连TXD,RXT;想做一个51通信的实验 通信的距离在20cm左右,用普通的排线链接,周围环境及其不复杂 ! 一个单片机负责采集温度,用的是ds18b20,采集后发送给主机 另一个单片机(主机)接收数据并显示 协议很简单,奇偶校 ...… 查看全部问答> |
|
最近在折腾DM9000移植上CE5.0上,使用的是S3C2440的CE5.0官方BSP。打算使用静态中断处理的方法: 系统启动:ARMInit->OEMInit->OALIntrInit->OALIntrMapInit->(#ifdef OAL_BSP_CALLBACKS--BSPIntrInit->OALIntrStaticTranslate) ; ...… 查看全部问答> |
|
承接 1、各种通信软件、模块的设计现,Linux/Vxworks底层驱动设计实现。 3、行业软件[银行/电信/电力/其他]及模块开发。 2、网站设计推广。 本团队拥有多名资深通信行业软件工程师、硬件工程师,拥有丰富的项目开发管理经验,大部分拥有5年以上 ...… 查看全部问答> |




