历史上的今天
今天是:2024年12月14日(星期六)
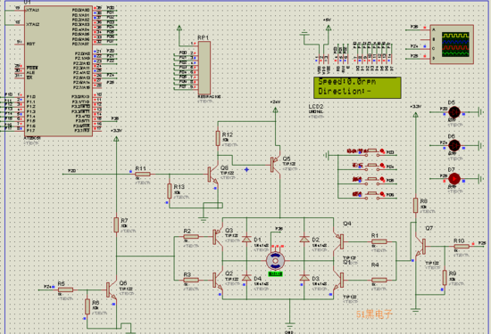
2019年12月14日 | 用Proteus仿真H桥+直流伺服电机 附详细文档+源程序
2019-12-14 来源:51hei
仿真原理图如下

单片机源程序如下:
/*******************************************************************************
* 文 件 名 : main.c
* 函数功能 : LCD 显示控制|中断初始化|主程序
*******************************************************************************/
#include #include "stdio.h" #include "lcd.h" #include "key.h" sbit motor_en1=P2^4; //电机方向控制引脚 sbit motor_en2=P2^5; sbit motor_en=P2^0; sbit Led_start=P2^2; sbit Led_stop=P2^1; double speed=0; uint state=0; //电机状态 uint dirt=0; //运行方向 sbit temp=P0^7; void init() { TMOD=0x51; TH0=(65536-1000)/256; //定时1ms TL0=(65536-1000)%256; //低8位 TH1=0; TL1=0; EA=1; //总中断开启 ET0=1; TR1=1; //计数 TR0=1; Led_start=0; Led_stop=0; motor_en=0; } void main () { uchar str[9]; init(); lcd_init(); //LCD初始化 while(1) { sprintf((char*)str,"%.1frpm",speed); write_com(0x80+0x06); write_string(str); write_com(0x80+0x40+10); if(dirt) { write_data('+'); } else { write_data('-'); } key_judge(); motor_control(); } }
史海拾趣
|
各位大侠好: 小弟现在正在搞WinCE下面的中断处理,遇到了一点问题,希望大家踊跃发言,不吝赐教、 中断处理过程中,需要把物理中断号转化为系统的逻辑中断号,但是我却不怎么清楚物理中断号是怎么回事。看了不少网上 ...… 查看全部问答> |
|
职位描述 Windows驱动程序设计和实现 职位要求 1.计算机、电子工程、通信、自动化等相关专业本科以上学历; 2.熟练掌握C/C++语言编程; 3.精通WDM, WDF编程,熟悉DriverStudio, WINDBG等开发工具; 4.深入理解Windows操作系统组成原理和内核 ...… 查看全部问答> |
|
我的程序是先打开串口,然后向串口写入at指令,最后调用rasdial()函数进行拨号连接,现在的问题是拨号能成功但是中间他会弹出一个终端窗口,要我们点 开始 -> 继续 才能继续走下去,我想实现不 弹出任何窗口 直接拨号连接.不知道大家有没有做 ...… 查看全部问答> |
|
本例程所用的驱动库版本是:5961 演示了一个CAN控制器的多个报文对象进行CAN收发, 本例程在Stellaris 8962的评估套件上顺利运行,其中8962板作接收方,2110小板作发送方。 … 查看全部问答> |




