历史上的今天
今天是:2024年12月14日(星期六)
2019年12月14日 | 如何设计一个以AVR单片机为控制芯片的电子镇流器?
2019-12-14 来源:elecfans
引言
电子镇流器是新型节能产品,不仅能带动一些照明灯具,还可以和一些紫外灯结合在一起,对于空气净化和水源净化都有着非常大的作用。当前,全世界都在大力提倡环境保护,电子镇流器间接地为环保提供了原动力。
AVR单片机是一款性价比较高的单片机,用这种单片机来对电子镇流器进行调光和时间采样非常合适,首先是AVR单片机本身较稳定,抗干扰能力比较强,其次是其本身的Harvard结构使得运行速度比较快,数据回读时间较快,可以实现实时在线控制。
1 AVR单片机介绍
1.1 AVR单片机的特点
与以往的8位单片机相比,AVR单片机采用Harvard结构,也就是程序总线和数据总线分开,并采用两级流水线,具备1MIPS/MHz的高速运行处理能力。片内集成多种频率的RC振荡器、上电自动复位、看门狗、启动延时等功能模块,外围电路简单,系统更加稳定可靠。大部分AVR片上资源丰富:带E2PROM、PWM、RTC、SPI、UART、TWI、ISP、AD、Analog Comparator、WDT等单元模块。
1.2 AVR单片机的PWM功能
AVR单片机的定时器功能强大,以Atmega48为例,它有两个8位定时器和一个16位定时器,都具有硬件PWM功能。每个定时器都有两个输出比较单元,使PWM更加简单。
AVR定时器的PWM波分5种工作类型
(1)普通模式。最简单的工作模式,在此模式下计数器不停地累加。计到最大值后(MAX=0xFFFF)由于数值溢出,计数器简单地返回到最小值0x0000重新开始。
(2)CTC模式。a.用于输出50%占空比的方波信号;b.用于产生准确的连续定时信号。
频率计算公式:
(3)快速PWM模式。用于输出高频率的PWM信号(比双斜波的高一倍频率)。
频率计算公式:
(4)相位修正PWM模式。用于输出高精度的相位准确的PWM信号。
频率计算公式:
综合以上几种模式,本文将采用快速PWM模式。
1.3 AVR单片机的串口通讯功能
AVR单片机都有效支持C高级语言,串口接收可采用中断方式也可以采用查询方式,AVR的串口是全双工操作(独立的串行接收和发送寄存器),支持异步或同步操作,支持5、6、7、8或9个数据位和1个或2个停止位,硬件支持奇偶校验操作,有三个独立的中断源,其中包括UART接收完成中断、发送完成中断、寄存器空中断,在判断是否接收到数据时,也可以用查询的方式,本身采用中断的方式。
2 电子镇流器
2.1 电子镇流器的优点
(1)节能。电子镇流器自身的功率损耗仅为电感镇流器的40%左右,而且荧光灯在30kHz左右的高频下,光效将提高20%,工作电流仅为电感的40%左右,并且能够在低温、低压下启动和工作。
(2)无频闪。灯管在30kHz左右工作时,发光稳定,人眼感觉不出“频闪”有利于保护视力。
(3)无噪声。有利于在安静的环境中工作和学习。
(4)功率因数高。减少了无功损耗,提高了供电设备容量的有效利用率,减少线路的损耗。
(5)本身具有保护功能,如无灯保护和过压保护,增强了电子镇流器的可靠性。
2.2 电子镇流器的硬件电路设计
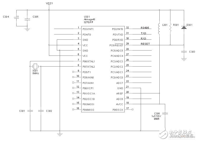
(1)图1为AVR单片机控制电路, 芯片用的是Atmega48,单片机的引脚PD0和PD1作为RS485的接收端和发送端。PD2接到RS485的输出端。

图1 AVR单片机控制电路
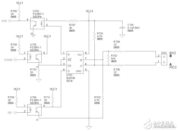
(2)图2是RS485的通信电路,接收端和输入端分别接上一个光耦合器,对接收、发送信号起隔离作用,由于光耦合器输入输出间互相隔离,因而具有良好的电绝缘能力和抗干扰能力。又由于光耦合器的输入端属于电流型工作的低阻元件, 因而具有很强的共模抑制能力。图中6LB184是一个具有瞬变电压抑制功能的差分收发器,它的抗噪声能力比较强。

图2 RS485调光电路
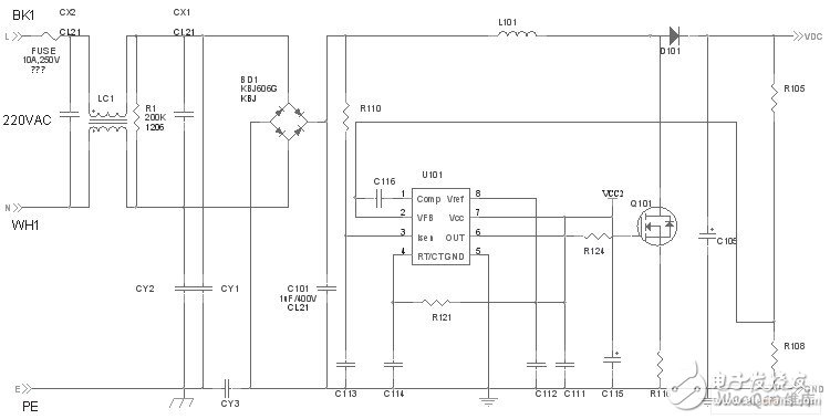
(3)图3是输入EMI滤波器和PFC升压电路,LC1和CY1、CY2用来滤除共模噪声,CX1和CX2滤除差模噪声。
UC2843是一个固定频率的脉宽调制器,和Q101组成升压电路,功率因素校正电路用于提高整流器的导通角,同时使输入交流电流的波形正选化,并与电压波形同向。

图3 功率因素校正升压电路
3 电子镇流器软件设计
3.1 AVR单片机对镇流器调光的具体方法及软件流程
电子镇流器启动时,通过预热频率和点火频率后,最终稳定的工作在点火频率。然后软件将RS485置为接收状态,如果有调光命令发下来,单片机根据命令,改变镇流器的运行频率,以此达到调光的目的。

图4 软件流程图
4 总结
本文通过AVR单片机对电子镇流器进行了调光控制,实现了不仅可以全开全关,还可以对具体镇流器进行智能控制。而且有些电子镇流器与灯管等集成在一起,使用起来非常地方便。通过一些具体工程项目,将电子镇流器和UV灯管结合在一起进行调光,证明文中方法有效。
上一篇:AVR单片机高压解锁器的制作设计
下一篇:AVR系列单片机的主要特性及选型
史海拾趣
|
本帖最后由 paulhyde 于 2014-9-15 02:54 编辑 包括测试程序,原理图,是买的一块开发板上给的。 [ 本帖最后由 chbaaic 于 2008-10-30 11:52 编辑 ] … 查看全部问答> |
|
大家好,昨天我去一家民营企业的笔试,前面几道题都是关于技术的。 但是后面又2道题是测试个人能力的,1是问:8个球中有1个较轻,用天平称2次把它找出来,这个简单,我觉得个人智商还行,回答的挺好的。 2是问:团队里出现了消极怠工的员工,你作 ...… 查看全部问答> |
|
采用生物识别技术的门禁系统在安防行业应用已经越来越多,包括银行、监狱、部队等单位已经采用生物识别的门禁系统来加强其管理的安全性和使用的方便性。由于生物识别技术已经开始达到大规模的应用水平,包括产品价格、品质和技术都已经相对成熟 ...… 查看全部问答> |
|
大家好: 请教大家一个问题: 在微软window mobile 的windows media player下的右软键菜单下添加一个菜单项,该怎么添加? 微软是否提供相应的接口? 有谁知道 ...… 查看全部问答> |
|
公司名称: Carrier Access 公司网址: http://www.carrieraccess.com 电子邮箱: lshi@carrieraccess.com,简历请注明信息出处 工作地点: 上海 外语要求: 英文良好 简历接收方式: 英文及中文 学历: 本科以上 职位描述: -Candidates will ha ...… 查看全部问答> |




