历史上的今天
今天是:2024年12月20日(星期五)
2019年12月20日 | 微型数据转换器如何通过更小尺寸为您带来更多价值
2019-12-20 来源:EEWORLD
随着系统尺寸越来越小,每平方毫米的印刷电路板(PCB)面积都至关重要。与此同时,随着对数据需求的增加,则需要监视更多的传感器。
本文将讨论如何显著减少PCB占用空间,增加通道密度以及最大限度地发挥其他组件和功能与TI微型数据转换器高度集成的优势,从而以更小的尺寸创造更多的价值。
第一个优点:PCB占用空间更小
和封装技术的进步使得电子元件变得越来越小。
如图1所示,TI最新的单通道ADC(ADS7042)占用空间为2.25mm2,几乎是十年前同类ADC的一半。同样,TI最新的单通道DAC(DAC53401)是十年前同类DAC的四分之一。同样,对于多通道应用,TI最新的8通道ADC(ADS7138)和DAC(DAC53608)的占用空间均为9mm2(每个通道约1mm2)。

图1:TI的更小数据转换器
这些微型数据转换器可以减少空间受限设计的PCB尺寸,或可将更多通道集成到相同的PCB尺寸中,或两者兼有。
优点2:集成模拟功能
许多系统使用分立元件和无源元件来实现各种模拟功能,如信号调节、偏置和比较器。由于TI的小型数据转换器集成了这些功能,它们可以消除许多分立和无源元件,从而减小了PCB的尺寸,简化了设计,并且提高了性能和可靠性。
此类集成的一些例子包括:
外部组件更少
如图2所示,DAC53401集成了输出缓冲器和内部基准,节省了PCB面积和成本。

图2:DAC53401中的集成基准和缓冲器
另一个例子是图3所示的ADS7138。对于大多数应用,ADS7138在输入端不需要驱动放大器,因而可再次节省PCB面积和成本。

图3:ADS7138不需要外部放大器
偏置电压产生(固定和可变)
DAC53401的电可擦可编程只读存储器(EEPROM)和压摆率控制特性为产生固定或可变的偏置电压提供了良好条件。图4所示为一个照明应用的示例。

图4:偏置LED的DACx3401
模拟和数字比较器
比较器通常被用在这样的系统中:因为当电流、电压和温度等任何关键信号偏离其预期范围时,它会立即向主机控制器发出警报。此比较器应具有快速响应时间和能够避免误报。
如图5所示,单独反馈引脚(FB)可以让您把DAC53401当作带可编程阈值电压的模拟比较器使用。

图5:DACx3401可以访问其内部放大器反馈路径
如图6所示,ADS7138将数字比较器功能与可编程阈值、滞后和事件计数器等功能集成在一起,大大降低了错报的可能性。

图6:作为数字比较器的ADS7138
优点3:集成数字特征
更小的数据转换器不仅可以进行远程传感器调节,还可以进行远程数据处理。本地处理提高了远程传感器的性能,减少了报警时的响应时间,并释放了中央处理器中的一些处理带宽。
例子包括:
提高噪声性能的输出平均
如要减少系统中噪声的影响,通常的做法是在短时间内平均传感器读数。如图7所示,ADS7138可以平均多达128个样本,能将噪声的影响减少10倍以上。

![]()

图7:ADS7138内部的平均特性
通用输入/输出(GPIO)
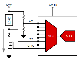
在许多系统中,检测报警事件需要立即进行控制操作(如关闭加热元件或打开危险指示器)。在ADS7138中,一些模拟输入通道可以监测传感器,而未使用的模拟输入通道可以用作GPIO引脚。如图8所示,被监测的传感器可以本地控制GPIO引脚的状态,或者使用I2C接口的中央处理器可以远程控制状态。
![]()
![]()
![]()

![]()


图8:ADS7138: ADC和GPIO
波形产生
在某些系统中,您需要生成特定的波形以产生提示音(如在医疗应用中)或创造LED呼吸效果(如在照明应用中)。像DAC53401这样的DAC具有称之为连续波形生成的特性,使您能够生成三角形、正方形、梯形或锯齿波,如图9所示。

图9:生成多种波形的DACx3401
循环冗余校验(CRC)
使用ADCs (如ADS7138)进行关键监测功能或冗余测量时,必须保持数据完整性。如图10所示,ADS7138通过在ADC和中央处理器之间的数据通信上执行CRC来实现这一点。

图10:输入和输出数据上带有CRC的ADS7138
如图11所示,DAC53401和DAC43401等DAC使用CRC来确保写入或从非易失性存储器或EEPROM加载的内容没有损坏。

图11:NVM上带CRC的DACx3401
集成这些模拟功能和数字特性可能会导致集成电路更加复杂,但它可以通过添加处理和诊断能力大大减少整个系统的复杂性。
史海拾趣
|
刚焊好MAX232(包括5个0.1uF的无极性电容),单片机(89C52),电源电路的板子。在教室我用的那台电脑上,用STC-ISPV3.5不能下程序,V3.5根本没反应,换成V3.9就可以下载程序了。 回到家,那才焊好的板子死活都不能下程序了,同样的ISP和串口线, ...… 查看全部问答> |
|
本帖最后由 paulhyde 于 2014-9-15 09:21 编辑 武汉理工大学-2009初赛题 已存在内容 [ 本帖最后由 open82977352 于 2009-7-21 13:55 编辑 ] … 查看全部问答> |
|
最近在学习DSP,用的是2812,在学习的过程中,对于它的双电源供电作了比较特殊的要求,上电,先内核后I/O,掉电先I/O后内核。因此就有疑问,是不是对于所有的MCU的双电源供电都需要做这样的操作呢?由于以前看的资料对这块没有怎么讲过,希望大家都 ...… 查看全部问答> |
|
程序 ;PCON EQU 087H;电源控制寄存器 ;mov auxr,#1;禁止ALE脚的脉冲输出 注意前面有分号 是不是注释的意思?还是命令? 另外程序死机是不是和看门狗的设置有关系?… 查看全部问答> |
|
我的机子用SD卡升级,发现有一定概率出现这样的问题: 升级完成后,重启系统会停死在OEMLaunch的时候 请问有经验的朋友们,这大概会是什么样的问题,这个机率在百分之几。 串口升级好象 ...… 查看全部问答> |
|
承接 1、各种通信软件、模块的设计现,Linux/Vxworks底层驱动设计实现。 3、行业软件[银行/电信/电力/其他]及模块开发。 2、网站设计推广。 本团队拥有多名资深通信行业软件工程师、硬件工程师,拥有丰富的项目开发管理经验,大部分拥有5年以上 ...… 查看全部问答> |
|
最近在做一个课题,是用FPGA实现光纤的视频传输。 由于光纤中不能传输普通的二进制码,因而要将这二进制码转换为“光纤线路码”。 而我用到的是“CIMT”码。也就是条件翻转主跳变码。我查了下这种编码有专门的编码芯片,不过也可以在FPGA中自己做 ...… 查看全部问答> |
|
请用自己的话替我解答下,谢谢。1、如何理解采样、保持、转化?(1)由于ADC12是12位的,是不是采样的时候采样点数为4096个;(2)保持是不是将采集到的4096个点的数放在缓冲器中保存;(3)转化是不是把缓冲器的数据转化成12位的二进制数。2、如何 ...… 查看全部问答> |




