历史上的今天
今天是:2024年12月25日(星期三)
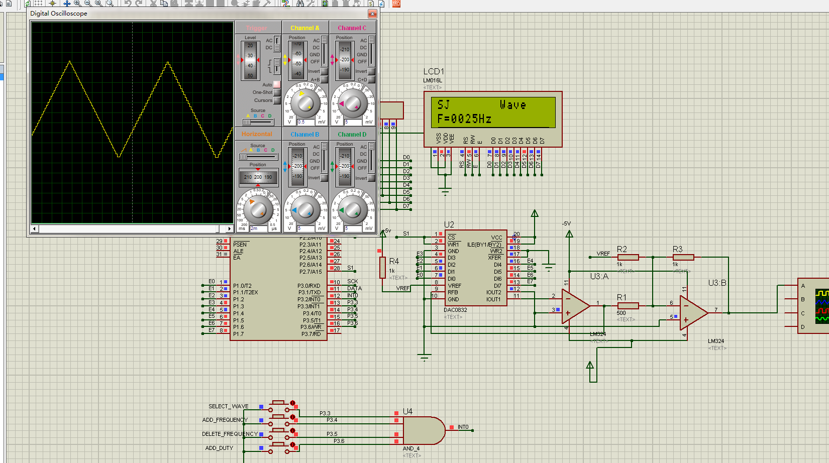
2019年12月25日 | 51单片机dds 低频函数信号发生器Proteus仿真程序
2019-12-25 来源:elecfans




单片机源程序如下:
#include #include "lcd1602.h" #include "delay.h" #include "pltable.h" #include "key.h" #include "adc0832.h" void timer0() interrupt 1 { TH0=THtemp; TL0=TLtemp; if(waveform==0) sine_out(); else if(waveform==1) triangle_out(); else if(waveform==2) square_out(); } void main() { DAdata=0; DA_S1=1; //关闭8位输入寄存器 init_lcd(); TMOD=0x01; //设置定时器0为16位工作方式 IT0=1; //设置外部中断0为下降沿触发 ET0=1; //开定时器中断 EX0=1; EA=1; while(1) ; }
史海拾趣
|
我在BT.656(一个视频数据传输协议)的数据传输协议中看到,对数据的传输格式规定有相当大小的Blanking部分,占到整个数据传输块的很大一部分,我弄不清这个Blanking有什么用处呢?… 查看全部问答> |
|
如果我要扩展串口 用16c554的话 那如果我一个串口用一个中断的话那样中断就太费了 ,我看到网上说可以共享一个中断,不知道怎么操作方法。使用一个irq吗… 查看全部问答> |
|
embedded vb 如何把它编译的程序,转成cab阿。在线等 embedded vb 如何把它编译的程序,转成cab阿。在线等 我初次是用这个软件,在他的模拟ppc 2002上已经可以使用了,但是我想安装在真实的机器上测试,不知道怎么弄 希望搞人指教… 查看全部问答> |




