历史上的今天
今天是:2024年12月26日(星期四)
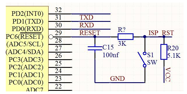
2019年12月26日 | AVR单片机复位检测 如何识别复位条件
2019-12-26 来源:elecfans
AVR复位时所有的I/O 寄存器都被设置为初始值,程序从复位向量处开始执行。复位向量处的 指令必须是绝对跳转JMP 指令,以使程序跳转到复位处理例程。
AVR的复位信号源有五个:
上电复位。电源电压低于上电复位门限 VPOT 时, MCU 复位。
外部复位。引脚 RESET 上的低电平持续时间大于最小脉冲宽度时MCU 复位。
看门狗复位。看门狗使能并且看门狗定时器溢出时复位发生。

掉电检测复位。掉电检测复位功能使能,且电源电压低于掉电检测复位门限 VBOT 时 MCU 即复位。
JTAG AVR复位。复位寄存器为1 时MCU 复位。
1.上位复位
上电复位(POR) 脉冲由片内检测电路产生,POR电路保证器件在上电时复位。VCC 达到上电门限电压后触发延迟计数器。在计数器溢出之前器件一直保持为复位状态。当VCC 下降时,只要低于检测门限,RESET 信号立即 生效。
2.外部复位
外部复位由外加于RESET 引脚的低电平产生。当复位低电平持续时间大于最小脉冲宽度 时 即触发复位过程,即使此时并没有时钟信号在运行。当外加信号达到 复位门限电压VRST( 上升沿) 时, tTOUT 延时周期开始。延时结束后MCU 即启动。
3.看门狗复位
看门狗定时器溢出时将产生持续时间为1 个CK 周期的复位脉冲。在脉冲的下降沿,延时 定时器开始对tTOUT 记数
4.掉电检测复位
BOD 电路的开关由熔丝位BODEN控制。当BOD使能后(BODEN被编程),一旦VCC下降到 触发电平以下(VBOT-, Figure 19), BOD 复位立即被激发。当VCC 上升到触发电平以上 时(VBOT+,Figure 19),延时计数器开始计数,一旦超过溢出时间tTOUT,MCU即恢复工作。
5.JTAG AVR复位
JTAG通过复位寄存器mcur,复位寄存器为1 时MCU 复位。通过JTAG 指令AVR_RESET 可以使JTAG 复位寄存器置位,并引发MCU 复位,并使 JTRF 置位。上电复位将使其清零,也可以通过写”0” 来清除。
6.MCU 控制和状态寄存器提供了有关引起MCU 复位的复位源的信息。
MCU 控制和状态寄存器提供了有关引起MCU 复位的复位源的信息。
1.Bit 4 – JTRF: JTAG 复位标志
通过JTAG 指令AVR_RESET 可以使JTAG 复位寄存器置位,并引发MCU 复位,并使
2.JTRF 置位。上电复位将使其清零,也可以通过写”0” 来清除。
Bit 3 – WDRF: 看门狗复位标志
看门狗复位发生时置位。上电复位将使其清零,也可以通过写”0” 来清除。
3.Bit 2 – BORF: 掉电检测复位标志
掉电检测复位发生时置位。上电复位将使其清零,也可以通过写”0” 来清除。
4.Bit 1 – EXTRF: 外部复位标志
外部复位发生时置位。上电复位将使其清零,也可以通过写”0” 来清除。
5.Bit 0 – PORF: 上电复位标志
上电复位发生时置位。只能通过写”0” 来清除。
为了使用这些复位标志来识别复位条件,用户应该尽早读取此寄存器的数据,然后将其复 位。如果在其他复位发生之前将此寄存器复位,则后续复位源可以通过检查复位标志来了解。
史海拾趣
|
大概功能: S1:校正。 拨至“校正”位置,开始自校,等屏上显示频率稳定后拨至“测量”位置 ,显示标准电容和电感值。同时按B1和B2退出校正模式。 S2: 1-2接通。脉冲测量频率最大6MHz,不能调触发电平;2 ...… 查看全部问答> |
|
最近用SBS的CK5 PowerPC开发板,遇到一件怪事,网络刚开始还可以连上,但我改了几个参数后,就再也连不上了,把参数恢复了也不行,在提示通过ftp下载镜像时,老是提示这个信息,“Received packet spread on multiple descriptors”,不知这是什么 ...… 查看全部问答> |
|
各位DSP的高手: 节日快乐! 本人最近在学习 TI 的 f2812,主要用于AD采样,其中中断控制用EVA进行处理。但是,在配置的时候发现问题: 目前,我的周期中断配置按如下函数去写。 void eva_config() { ...… 查看全部问答> |
|
【连载】【ALIENTEK MiniSTM32 开发板】STM32不完全手册-ADC实验(实验十三) 开发板购买地址:http://shop62103354.taobao.com/ … 查看全部问答> |
|
编译已经通过,但是到下载程序的时候报错:Thu Dec 03 15:35:36 2009: User error: Base address of vector table has incorrect alignment. Vector base addr = 0x0800AD3C 这是什么错误啊?急死人了!… 查看全部问答> |
|
我让soso帮我问问TI的人,有没有那个视频教程里面的例程了,都过去好几天了,一点信息都没有,不知道哪位高人有里面的例程?边看视频边下载程序才会相得益彰吧,TI的那个例程不知道在哪里有啊?anyone know?… 查看全部问答> |
|
系统提示出现这种警告是什么意思···怎么改呢“integer conversion resulted in a change of sign\" 这个是警告的位置“ ADC10CTL0 &=~ENC + ~ADC10SC; ”… 查看全部问答> |
|
为了配合手机日益简约的造型设计趋势,这款手机喇叭扩音器采用了再简单不过的喇叭型外观设计,设计师绝对实用简约主义,仅需把手机放入其中即可获得理想的扩音音量与接听范围,无需任何插头或接口。这个极其简约的设计令人拍案叫绝啊,想DIY也绝对 ...… 查看全部问答> |
|
《TMS320F2833x DSP应用开发与实践》一书已上市,欢迎大家捧场 《TMS320F2833x DSP应用开发与实践》一书已上市,欢迎大家捧场,谢谢! 亚马逊:http://www.amazon.cn/dp/B00DVGQ2 ... i_jdp_16f9rb0SXK0AP 当当网:http://product.dangdang.com/product.aspx?product_id=23291898 京东:http://item.jd.com/1 ...… 查看全部问答> |




