历史上的今天
今天是:2025年01月02日(星期四)
2020年01月02日 | 众多家长追捧的儿童智能手表恐存在高危漏洞
2020-01-02 来源:网络整理
儿童智能手表的诞生,起源于家长对于走失问题的关心。因此,具备通信及定位追踪功能的儿童智能手表成为许多家长追捧的智能穿戴设备之一,近年来,儿童智能手表市场规模已呈现跨越式增长,据相关数据机构显示,儿童智能手表在2020年的销量将突破5500万台,市场规模将突破180亿元。

不过,近期有媒体报道称,包括Techcrunch、Pen Test Partners、Rapid7、Avast等外媒和国外安全软件公司,也在最近曝出多家中国儿童智能手表供应商普遍存在安全防护漏洞问题,据估计,至少有4700万甚至更多数量的终端设备可能受此影响。
据了解,黑客基于安全漏洞不仅能查看佩戴者实时GPS位置,还可以进行语音通话,抑或是从不安全的云端捕获基于设备的通话音频文件。
被披露存在高危安全漏洞的三家公司分别为Thinkrace(深圳市尚锐科技有限公司)、Shenzhen i365 Tech(深圳市叁陆伍物联科技有限公司)、3G ELECTRONICS(深圳市三基同创电子有限公司),均为深圳的电子企业。
三家公司的共同业务,即生产销售GPS跟踪器和智能穿戴设备,包括相关的软硬件开发解决方案,提供OEM/ODM服务,基于现成的产品技术方案,第三方经营者可以轻易地贴牌进行转卖销售,包括北美和欧洲许多国家地区。
业内人士介绍,全球儿童智能手表大概有90%来自深圳,很多杂牌儿童智能手表的开发方案几乎没有技术门槛,尤其是在电子产品产业链完备的深圳地区,山寨小厂非常多,很多百元左右的智能手表硬件模块大多是由劣质甚至二手零件拼装,一只手表的成本最低只有十几元。此外,为了减少成本,部分企业还会选择关联并不安全的云平台,安全水平堪忧。
在去年12月,深圳市消费者委员会和深圳市品质消费研究院曾牵头制定了国内首个《儿童智能手表技术要求》团体标准,规范了儿童智能手表在机械性能、材料安全、电磁辐射、性能及可靠性等方面的要求,试图解决行业标准杂乱、山寨品牌横行、产业链运维质量差等乱象,但目前仍需结合多种政策手段进行推进。
11月6日,一起儿童智能手表的自燃事件在广东省江门市某小学内发生,一名学生佩戴的儿童智能手表突然冒烟自燃,急速升高的温度烫伤了孩子的手腕。该事件安全事故也将促使儿童智能手表行业朝着更正规的方向发展。
央视《焦点访谈》也曾选取市场上14款儿童智能手表测试,其中5款是比较安全的,其他9款有安全隐患,有安全隐患的儿童智能手表大多为“杂牌”厂家生产。
有业者指出,由于儿童智能手表的行业标准尚未出台,对企业的约束力度不大,继而导致了该行业的混乱现象。目前,国内儿童智能手表市场仅少数品牌拥有完善的从端到云的高质量技术团队,大部分儿童智能手表品牌产品为了节省成本,均为采用现成解决方案贴牌的方式盈利的模式,包括手表的系统、APP 以及共用的服务器后台接入。
在儿童智能手表市场需求持续上涨的大环境下,包括定位安全、手表质量、数据泄露这三大核心问题亟待解决。对于厂商而言,尽早整顿运营体系,建立信息安全的管控体系,提高产品安全性,才能在日益激烈的市场竞争中保持竞争力。
其他:智能手表产业链盘点
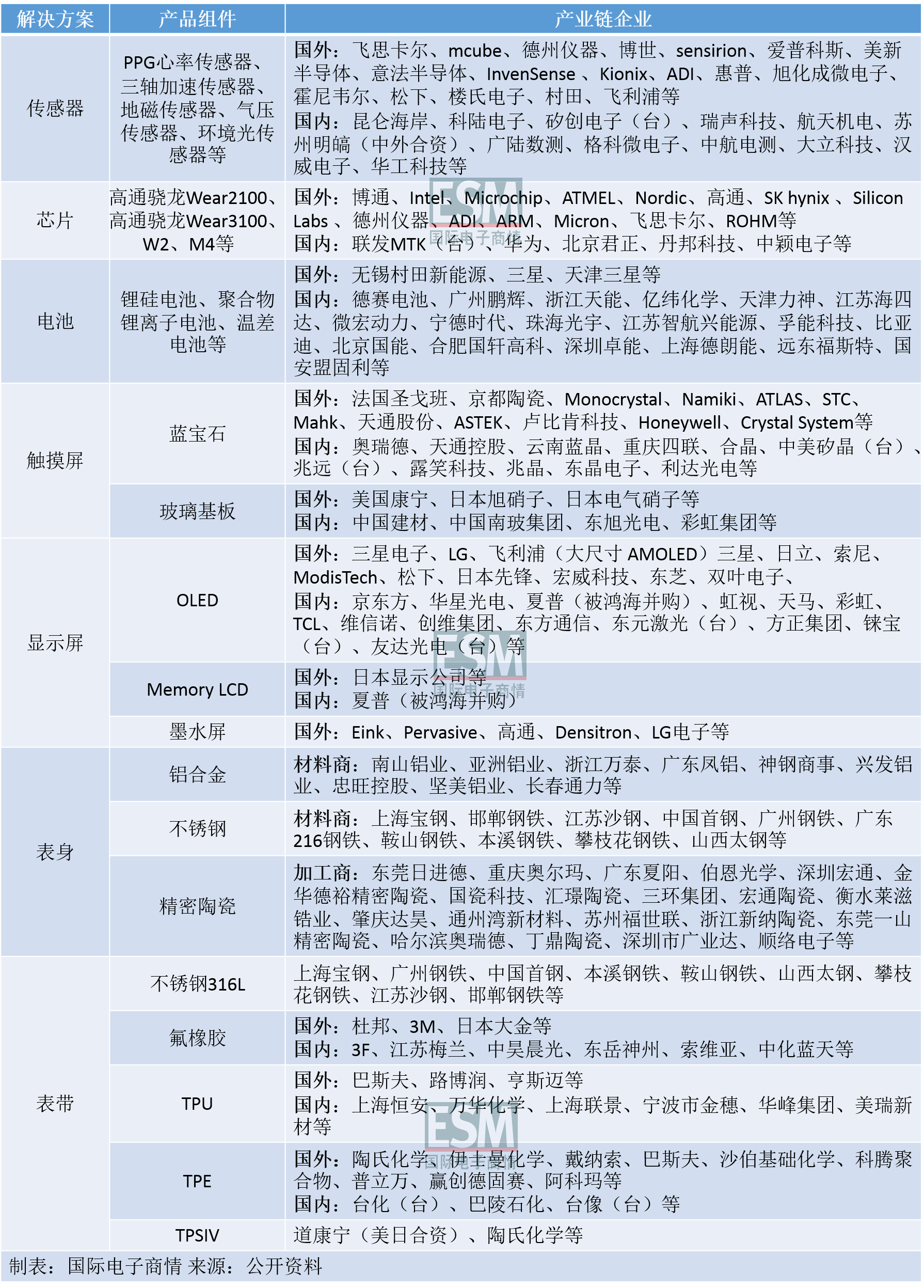
除了儿童智能手表之外,智能手表产业链也值得关注。《国际电子商情》曾做过智能手表盘点文章,该文章盘点了智能手表产业链。据了解,在智能手表传感器、芯片、电池、屏幕、表身、表带等部分,中国企业均有参与。以显示屏为例,目前市面上主流的智能手表屏幕包括OLED屏幕、LCD屏幕和墨水屏等。详情见下表:
史海拾趣
|
本帖最后由 jameswangsynnex 于 2015-3-3 20:02 编辑 排名第一 “我们用的是××的第七代液晶屏,所以技术先进,清晰度……”,第七代和第六代有啥区别呢?夏普的一位专业人士表示,这第几代指的是生产线,而不是更新的技术。 越是新 ...… 查看全部问答> |
|
DS18B20为何显示I5字符?我就是按照下面电路接法。。DS18B20为何显示I5字符? DS18B20为何显示I5字符?我就是按照下面电路接法。。DS18B20为何显示I5字符?DS18B20为何显示I5字符?我就是按照下面电路接法。。DS18B20为何显示I5字符?… 查看全部问答> |
|
摘要:简要介绍了嵌入式实时操作系统WinCE环坑下驱动 程序的设计原理和CAN总线技术,并详细分析了依托PC/ 104总线的CAN适配卡底层驱动程序的设计与实现。… 查看全部问答> |
|
我一直做上位机软件开发,VC又占其中的大多数时间。现在感觉嵌入式很重要,想找个人互补一下知识。 受一个帖子《你教我MFC,我教你英语,怎么样》的启发,想找个想学VC、却一直在做嵌入式开发的朋友,你教我嵌入式开发,我教你VC(Web开发我也做过一 ...… 查看全部问答> |
|
Ce6.0的usb同步连接,Ce提示连接成功,PC端activesync提示正在连接一会过后,下面自动断开 使用6.0自带模拟器的2410BSP,移植到自己的平台上了,但USB连接不上,usb定制的是serial功能。 开始是出现如下data abort: UsbFnMdd!UFN_Init: PDD has 5 endpoints UsbFnMdd!UFN_Init: PDD supports speeds 0x1 UsbFnMdd!CUfnBus::CreateChil ...… 查看全部问答> |
|
关闭看门狗是用 MOV #WDTPW+WDTHOLD,&WDTCTL 这句话的意思是将 HOLD置位吧? 那我用 bis #080H, &WDTCTL,这样可不可以呢? 还有,WDTPW究竟是个什么咚咚?… 查看全部问答> |




