历史上的今天
今天是:2025年01月07日(星期二)
2020年01月07日 | 5大应用实例分析,迅速搞懂逻辑分析仪
2020-01-07 来源:elecfans
1多输入测量

图1 SPI测量结果
从图1中可以十分明了的观测SPI通讯中收发数据与时钟及片选的关系。不但在测量中可以使用逻辑分析仪对多个输入信号进行测量,平时可以用来当做多输入逻辑示波器使用,对输入的电平随时观察。
2总线时序测量
对于一个微处理器系统的开发,很多时候难免需要外扩一些器件(如RAM,Flash,USB接口芯片等)以增加功能。在开发中经常都遇到这样一个问题,为了获取更高的性能让微处理器跑在比较高的时钟上,但当微处理器时钟上去以后常常会出现一些莫名其妙的问题,其中很大的一部分问题都是出在数据总线的建立和保持时间是否满足器件的时序要求。
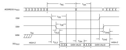
以下以PHILIPS LPC22XX系列操作总线来说明逻辑分析仪在总线时序测量上的使用。当使用LPC22xx外扩SST39VF160-90的flash芯片时,如何才能使微处理器获得最好的性能。图2为SST39VF160-90芯片的读时序要求,其动态特性参数表1所示。

图2 SST39VF160读时序

表1.1 SST39VF160动态特性
从表1.1中可以得出TRC、TCE、TAA、TCHZ(TOHZ)对正常读取数据起着关键作用。当TRC、TCE、TAA不能满足时序要求时,读取的数据就会出错。当TCHZ(TOHZ)操作不满足时序要求时,就会引起总线的冲突,不但会造成数据出错,同时也会给硬件带来损害。因为在ARM架构中OE和CE是一起输出,所以TOE就可以忽略了。
图3所示为LPC22xx读取外部Flash的实际时序。可以十分容易的测量出微控制器操作flash的时序是否符合要求。其中TRC读取周期为 130ns,满足flash器件的最小要求90ns。TCHZ(TOHZ)为40ns也满足了flash的要求。这样就保证了程序的可靠运行了,同时也知道微控制器读取flash的速度还可以配置得更快一些,从而可以加快系统的运行速度。

图3 PHILIPS ARM7读取外部Flash时序
当使用总线方式外扩功能芯片时,时序的配合的问题就显得更加突出,使用逻辑分析仪对总线时序进行分析就显得更加重要了,同时也是系统正常运行的有力保证。
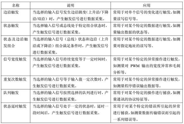
3触发功能
功能完善的触发设置是逻辑分析仪的一大特色,与示波器只能触发电平和边沿的触发相比,逻辑分析仪设置的触发方式可以说是五花八门、多种多样。一个完善的逻辑分析仪应具备以下的触发设置,如表1.2所示。

表1.2 逻辑分析仪常用触发方式
利用上述的触发方式,可以很轻松的把隐藏在大量的信息中的bug查找出来。以上的触发方式是常为使用的逻辑分析仪触发方式,对于一些难以用上述触发方式来描述的触发功能,在高档的逻辑分析仪中还提供如可视触发、语言描述等触发控制方式。
4分析功能
示波器的分析功能只是针对输入通道进行频率、占空比、峰峰值等单一的通道进行测量。而逻辑分析仪则可以针对一个或多个输入通道进行时序和状态的分析。对于单片机UART发出的数据,使用示波器和逻辑分析仪都可以对其进行测量,如图4为示波器测量的结果,可以观测到UART的高低电平时间,但数据是什么就无从而知了。

图4 示波器测量UART结果
对一个信号使用逻辑分析仪进行测量比较,如图5所示。逻辑分析仪除了可以测量出UART的高低电平时间外,还可以通过插件的形式对数据进行分析。只要输入UART的参数,逻辑分析仪即可对UART传输数据进行分析,并把结果显示出来,让开发工程师可以更加直观的知道传输的数据。

图5 逻辑分析仪测量UART结果
UART测量只是在应用逻辑分析仪中一个很小的例子,功能强大的逻辑分析仪除了能够针对总线电平传输(如UART、I2C、SPI、SSI、Microwire、1-wire等)进行串并转换分析外,更应具有协议分析和辅助开发的功能。
高级的逻辑分析仪除了能对总线电平传输进行分析外,还可以对一些高级的协议进行分析,如SD/MMC卡SPI模式协议分析、CF卡TrueIDE模式协议分析、MODBus协议分析等。在开发的工程中可以更加直观的对协议进行观测如图6为SD卡传输的协议分析。

图6 SD卡协议分析
图6中CS、SCK、MOSI、MISO为原通讯数据,DataIn、DataOut为进行SPI总线分析的结果,InCmd、OutCmd为进行协议分析的结果。
5查错功能
利用逻辑分析仪强大的触发功能来进行错误捕获。例如,以80C51单片机为例子,当程序跑到非用户程序区时,单片机使用PSEN对外部程序进行取指,使用逻辑分析仪可以设置触发条件,当使用PSEN对外部程序进行取指时进行记录,把出错情况前后的状态记录下来进行分析,查找出错原因。
如80C51的取指范围正确为0x0000~0x3fff,则当对0x3fff以上地址进行取指时为程序跑飞。利用逻辑分析仪高级触发功能,设置的条件为地址总线>0x3fff和PSEN下降沿。当单片机对0x3fff以上地址取指时,逻辑分析仪就开始记录出错状态了。
史海拾趣
|
基于AVR单片机的汽车空调控制系统 要有论文+仿真 一口价:400元 有意者联系: qq:756805375 邮箱:ydc888888@163.com 手机:15852492541… 查看全部问答> |
|
我在WinCE BSP包下的驱动文件夹,新建了自已的设备驱动,按说明上说再建*.DEF,SOURCES,MAKEFILE,然后修改Platrorm.bib,Platform.reg就完成了新驱动的创建,但我却编译通不过.不知谁做过没有请指点一下.搞的我很郁闷.… 查看全部问答> |
|
在注册表[HKEY_LOCAL_MACHINE\\init]中添加项,默认的是在\\windows目录下的程序。CE启动后,如何自动运行FLASH上的应用程序?… 查看全部问答> |
|
我的LED应急灯制作过程(2)-我终于用手工烙铁焊接了SMA芯片 手工烙铁焊接SMA芯片步骤: 见附件 [ 本帖最后由 qwertyuiop11111 于 2010-12-30 10:18 编辑 ]… 查看全部问答> |
|
今天ST隆重推出基于Cortex-M3的STM32系列单片机 意法半导体新的32位系列Cortex-M3内核微控制器重塑MCU市场 STM32 MCU系列大幅度提高了嵌入式系统的性价比和功耗水准日内瓦,2007年6月11日——世界领先的半导体制造厂商意法半导体(纽约 ...… 查看全部问答> |
|
【活跃板块】赠送《Cortex-M3 + μC/OS-II嵌入式系统开发入门与应用》 目录 第1部分 第1章 走进ARM微处理器 1.1 ARM体系结构的源头——ARM公司 1.2 ARM处理器的发展历程 1.3 ARM体系结构 1.3.1 ARM Cortex处理器技术特点 1.3.2 ARM Cortex系列处理器比较 1.4 ARM v7新 ...… 查看全部问答> |




