历史上的今天
今天是:2025年01月18日(星期六)
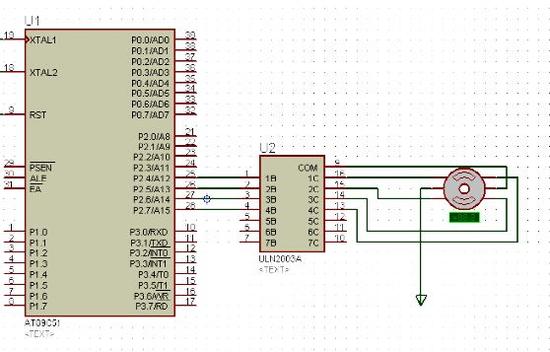
2020年01月18日 | 基于PIC单片机对全功能步进电机的控制设计
2020-01-18 来源:elecfans
//适合3ePIC实验板。
#include //包含单片机内部资源预定义
#include
void delay(unsigned int endcount); //延时函数,延时为endcount*0.5毫秒
void run(); //步进电机运行控制函数
void stop(); //步进电机停止函数

//定义变量
unsigned int count; //延时函数用计数器
static int step_index; //步进索引数,值为0-7
staTIc bit turn; //步进电机转动方向
staTIc bit stop_flag; //步进电机停止标志
staTIc int speedlevel; //步进电机转速参数,数值越大速度越慢,最小值为1,速度最快
staTIc int steptimecount; //步进电机每步时长倒计数
static unsigned char powertimecount; //步进电机每步已通电时间计数
void main(void)
{
ADCON1=0B00000110;//设置RE端口为普通I/O口
TRISE2=0;
TRISC2=0;
TRISC0=0;
TRISC1=0;
step_index = 0;
stop_flag = 0;
steptimecount = 0;
stop();//步进电机停止
T0CS=0;//选择内部指令周期信号为TMR0的时钟源
PSA=0;//TMR0使用预分频器
PS2=0;//预分频器分频比1:16
PS1=1;
PS0=1;
T0IF=0;//清除TMR0中断标记
TMR0=0X65;//TMR0设置初值
T0IE=1;//TMR0中断允许
GIE=1; //全局中断使能
do{
stop_flag=0;
turn = 0;
speedlevel =7;
delay(1000);//延时2.5秒
speedlevel = 3;
delay(1000);
stop_flag=1;
delay(1000);
stop_flag=0;
turn = 1;
speedlevel = 7;
delay(1000);
speedlevel =3;
delay(1000);
stop_flag=1;
delay(1000);
}while(1);
}
//定时器0中断处理
void interrupt clkint(void)
{
TMR0=0X65;//设定时每隔2.5MS中断一次
T0IF=0;//清除TMR0中断标记
count++;
steptimecount--;
if(powertimecount《=1)//每步最短通电时间5ms
{
powertimecount++;//未达最大值时加1
}
if(powertimecount==1)
{
stop();
}
else if(steptimecount《=0)
{
powertimecount=0;
if (stop_flag==1)
{
stop();
}
else
{
steptimecount = speedlevel;
run();
}
}
}
void delay(unsigned int endcount)
{
count=0;
do{}while(count}
void run()
{
switch(step_index)
{
case 0:RC2=1;RC0=0;RC1=0;RE2=0;break;
case 1:RC2=1;RC0=1;RC1=0;RE2=0;break;
case 2:RC2=0;RC0=1;RC1=0;RE2=0;break;
case 3:RC2=0;RC0=1;RC1=1;RE2=0;break;
case 4:RC2=0;RC0=0;RC1=1;RE2=0;break;
case 5:RC2=0;RC0=0;RC1=1;RE2=1;break;
case 6:RC2=0;RC0=0;RC1=0;RE2=1;break;
case 7:RC2=1;RC0=0;RC1=0;RE2=1;
}
if (turn==0)
{
step_index++;
if (step_index》7)
step_index=0;
}
else
{
step_index--;
if (step_index《0)
step_index=7;
}
}
void stop()//使步进电机处于停机状态
{
RC2=0;//M1
RC0=0;//M3
RC1=0;//M2
RE2=0;//M4
}
史海拾趣
|
Endpoint Block Plus for PCI Express® 用户指南 《Endpoint Block Plus for PCI Express® 用户指南》讲述 Endpoint Block Plus for PCI Express (PCIe®) 核的功能和操作,包括如何设计、定制和实现核。 现在这个技术已经开始广泛应用了,对高端用户蛮有用的… 查看全部问答> |
|
问题 : Win CE 5.0 使用 IImage 接口实现 图片浏览 急 多谢 使用IImage将图片Draw()在一个Static 框上 无法刷新 即上一次画的内容在画另一幅图片时仍存在 不知怎样消除 若用FillRect 将static框画黑 明显看到闪烁 不知描述的是否清楚 多谢了各位 或其他实现图片浏览的方法 wince 5.0 再次感谢… 查看全部问答> |
|
我彻底晕了,搞了一天,还是没有解决!天啊,问题到底出在哪里? 程序编好了,各种功能都很正常,用的是135,可是今天领导说让在程序初始化的地方先让P5.3=1,P5.0=0,然后经过一段延时在另P5.3=0;P5.0=1;看似很简单,可是当我这样改了之后问题却出来了,程序运行到P5.3=0;P5.0=1;指令后就复位,一直重复不断,我不知道问题 ...… 查看全部问答> |
|
装的是ISE10.1+ modelsim SE6.5 装上之后编译xilinx库文件之后 再在ISE下调用modelsim就特别慢 单独打开modelsim 6.5时也特别慢 机器配置绝对没问题,顶级的,也没开任何其他大程序。 怀疑是加载了什么不需要的东东 ...… 查看全部问答> |
|
作者:chenzhufly QQ:36886052 ( 转载请注明出处) 1. 概述 这篇文档是关于EE_BeagleBone_Cape LCD,内容不是很多,图形界面的编程不再这里加以讨论和学习,主要说说硬件的配置和测试。 2. LCD硬件设计点滴 我使用的是群创的7寸屏,这里主要注 ...… 查看全部问答> |




