历史上的今天
今天是:2025年01月18日(星期六)
2020年01月18日 | 单片机红外发射程序与原理详解
2020-01-18 来源:51hei
用AT89S51单片机制作红外电视遥控器
制作的实物如下图所示:

一般红外电视遥控器的输出都是用编码后串行数据对38~40kHz的方波进行脉冲幅度调制而产生的。
当发射器按键按下后,即有遥控码发出,所按的键不同遥控编码也不同。这种遥控码具有以下特征:
采用脉宽调制的串行码,以脉宽为0.565ms、间隔0.56ms、周期为1.125ms的组合表示二进制的“0”;以脉宽为0.565ms、间隔1.685ms、周期为2.25ms的组合表示二进制的“1”。
上述“0”和“1”组成的32位二进制码经38kHz的载频进行二次调制,然后再通过红外发射二极管产生红外线向空间发射。一般电视遥控器的遥控编码是连续的32位二进制码组,其中前16位为用户识别码,能区别不同的红外遥控设备,防止不同机种遥控码互相干扰。后16位为8位的操作码和8位的操作反码,用于核对数据是否接收准确。
根据红外编码的格式,发送数据前需要先发送9ms的起始码和4.5ms的结果码。
遥控串行数据编码波形如下图所示:
![]()
接收方一般使用TL0038一体化红外线接收器进行接收解码,当TL0038接收到38kHz红外信号时,输出端输出低电平,否则为高电平。所以红外遥控器发送红外信号时,参考上面遥控串行数据编码波形图,在低电平处发送38kHz红外信号,高电平处则不发送红外信号。
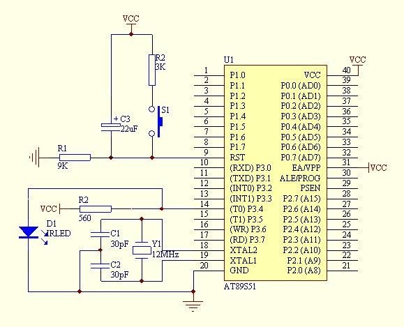
单片机红外电视遥控器电路图如下:

单片机程序源码:
#include static bit OP; //红外发射管的亮灭 static unsigned int count; //延时计数器 static unsigned int endcount; //终止延时计数 static unsigned char flag; //红外发送标志 char iraddr1; //十六位地址的第一个字节 char iraddr2; //十六位地址的第二个字节 void SendIRdata(char p_irdata); void delay(); void main(void) { count = 0; flag = 0; OP = 0; P3_4 = 0; EA = 1; //允许CPU中断 TMOD = 0x11; //设定时器0和1为16位模式1 ET0 = 1; //定时器0中断允许 TH0 = 0xFF; TL0 = 0xE6; //设定时值0为38K 也就是每隔26us中断一次 TR0 = 1;//开始计数 iraddr1=3; iraddr2=252; do{ delay(); SendIRdata(12); }while(1); } //定时器0中断处理 void timeint(void) interrupt 1 { TH0=0xFF; TL0=0xE6; //设定时值为38K 也就是每隔26us中断一次 count++; if (flag==1) { OP=~OP; } else { OP = 0; } P3_4 = OP; } void SendIRdata(char p_irdata) { int i; char irdata=p_irdata; //发送9ms的起始码 endcount=223; flag=1; count=0; do{}while(count endcount=117 flag=0; count=0; do{}while(count irdata=iraddr1; for(i=0;i<8;i++) { //先发送0.56ms的38KHZ红外波(即编码中0.56ms的低电平) endcount=10; flag=1; count=0; do{}while(count if(irdata-(irdata/2)*2) //判断二进制数个位为1还是0 { endcount=41; //1为宽的高电平 } else { endcount=15; //0为窄的高电平 } flag=0; count=0; do{}while(count } //发送十六位地址的后八位 irdata=iraddr2; for(i=0;i<8;i++) { endcount=10; flag=1; count=0; do{}while(count { endcount=41; } else { endcount=15; } flag=0; count=0; do{}while(count } //发送八位数据 irdata=p_irdata; for(i=0;i<8;i++) { endcount=10; flag=1; count=0; do{}while(count { endcount=41; } else { endcount=15; } flag=0; count=0; do{}while(count } //发送八位数据的反码 irdata=~p_irdata; for(i=0;i<8;i++) { endcount=10; flag=1; count=0; do{}while(count { endcount=41; } else { endcount=15; } flag=0; count=0; do{}while(count } endcount=10; flag=1; count=0; do{}while(count } void delay() { int i,j; for(i=0;i<400;i++) { for(j=0;j<100;j++) { } } }
史海拾趣
|
汽车点烟器输出电压和电流是多少呢? 电脑的光驱有多少的电压和电流呢? 如果把光驱放到车上要接多大的电阻呢? 接什么东西 能把电流降到 1.5A 呢? 光驱的电流是1.5A 如果电流大了,光驱会坏吗? [ 本帖最后由 sunsonglin 于 2009-2-2 ...… 查看全部问答> |
|
本帖最后由 jameswangsynnex 于 2015-3-3 19:57 编辑 然国际金融危机给家电业带来了不小的冲击,但是受益于家电下乡、以旧换新等一系列利好政策,2009年我国的高端冰箱市场出现了快速增长的态势。另外,随着低碳理念的深入人心,企业节能技术不断 ...… 查看全部问答> |
|
我在看书看到这样一段话: 对于arm指令集来说,PC指向当前指令的下两条指令的地址,由于ARM指令是字对齐的,PC值的第0位和第一位总为0, 这句话全不懂,谁能解释下呢… 查看全部问答> |
|
问一下MSP430f42xx里的SAD( Sigma-Delta A/D)怎么用啊? 本帖最后由 paulhyde 于 2014-9-15 09:44 编辑 Sigma-Delta A/D 原理基本不懂····和逐次比较的有什么不同?还有怎样操作它? … 查看全部问答> |
|
0 引言 在现场测控系统中,RTU(远程测控终端)存储容量、存储数据的转移问题始终是RTU的重要环节。RTU的存储容量一般为几十K~几百K字节,数据转移通常采用不掉电静态RAM、EEPROM存储模块,或采用便携式计算机通过串行口读取RTU数据。 ...… 查看全部问答> |
|
最近在学习launchpad,中断方面困难重重。。。我想实现这样一个功能:P1.1设为输入,连接一个按键,然后利用中断判断按键按下的时间,要是短按的话就LED1翻转,长按的话LED2翻转。这样的话,我知道应该用捕获模式获取时间信息对吧,但是实现过程一 ...… 查看全部问答> |
|
今年刚大一下学期,学的电子信息专业,我应该入手怎样51单片机,本人小白, 刚刚进入大学,不想时间都被浪费,想自学51单片机,不知道怎么下手, 论坛的帖子也下了一些,也看了有一些,大二大三的学长要我先看书, 我到底是应该是先看书,还是边理论边实践,实践的话,应该买个什么样的51单片 ...… 查看全部问答> |




