历史上的今天
今天是:2025年01月19日(星期日)
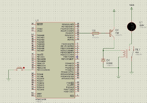
2020年01月19日 | AVR单片机控制继电器吸合与断开的仿真设计
2020-01-19 来源:elecfans
继电器(Relay),作用是用弱电控制强电。比如,我们用avr单片控制一个220V电压的灯泡,这就必须用到继电器。
本课用avr单片机来控制继电器的吸合与断开。
Proteus仿真实验器件:
1 atmega128一块
2 button,按键一个
3 relay,通用继电器一个,并把继电器的Component Value设置为5V
4 pnp三极管一个
5 LAMP,灯泡一个改为220V
6 resistor 1k
7 DIODE 二极管一个
这个程序实际上很简单,主要要学习继电器的用法,注意的是,继电器必须接一个二极管。

仿真程序如下:
#include
#include
#define int8u unsigned char
#define int16u unsigned int
#define k1_down() (PINB & _BV(PB7))
#define relay_switch() PORTD^=_BV(PD4)
int main()
{
DDRD=0xff;
PORTD=0xff;
DDRB=0x00;
PORTB=0xff;
while(1)
{
if(k1_down() )
{
while(k1_down() );
relay_switch( );
_delay_ms(20);
}
}
}
下一篇:AVR单片机内部的复位功能解析
史海拾趣
|
引 言 先进的智能变送器是工业过程控制技术发展的需要,也是工艺过程实现高精度控制的必需,具有很好的市场前景。现场总线是目前国际上过程控制领域的一个热点,通过现场总线,数字通信技术可以延伸到现场仪表,给控制体系带来一场革命。HART协议作 ...… 查看全部问答> |
|
编写的STM32程序,用测直流是准确的,但测交流得到的值,与用示波器测的值差得太多,明显不对..请问,测交流有什么注意事项,,与测交流有什么区别,,PS:ST给的demo全是测直流,… 查看全部问答> |
|
FR5739最大的亮点自然是FRAM了,对这个东西是早有耳闻但是一直没有机会接触,正好最近想对自行车和无线小车下手,这板子还带3轴加速计,正好可以检测运动情况,正是我想要的东西呐!同时也可以连接无线模块,能让我控制并同步获取小车信息我知道很多 ...… 查看全部问答> |




