历史上的今天
今天是:2025年01月20日(星期一)
2020年01月20日 | ATmega16单片机的特点和内部结构解析
2020-01-20 来源:elecfans
下面就总结一下AVR单片机ATmega16的主要特点:
(注: 括号内有红色 *x*符号的表示文章下方会有解释/扩展)
1) 采用 RISC 结构的AVR内核单片机。
131 条机器指令, 大多数指令为单个系统时钟周期执行的指令;
32 个 8 位通用工作寄存器;
全静态工作方式(Fully Static OperaTIon)。 (*A*)
工作在 16 MHz 时具有 16 MIPS 的性能。(注:ATmega16L 系列最大工作频率为 8 MHz);
内部配备有 2 个时钟周期的硬件乘法器。
2)片内自带大容量, 非易失的程序和数据存储器 (*B*)
16KB 在线可编程(ISP,In-System Programming)Flash 程序存储器(擦写次数》10 000), 采用 Boot load 技术支持IAP(In-ApplicaTIon Programming)功能。
1KB片内 SRAM 数据存储器, 可以实现 3 级锁定的程序加密;
512 字节片内 ISP 的EEPROM 数据存储器(擦鞋次数》100 000);
3) 片内含JTAG接口
支持符合 JTAG 标准(与IEEE 1149.1 标准兼容)的边界扫描功能, 用于芯片检测;
支持扩展的片内在线调试功能;
可通过 JTAG 接口对片内 Flash, EEPROM, 熔丝位和加密锁定位实现下载编程; (*C*)
4) 外围接口
2 个带有分别独立和可设置预分频的 8 位定时/计数器;
1 个带有可设置预分频器, 具有比较, 捕捉功能的 16 位定时/计数器;
片内含独立振荡器的实时时钟 RTC;
4 路 PWM 通道;
8 路 10 位 ADC;
面向字节的两线接口 TWI(Two—Wire Serial Interface, 完全兼容 IIC 总线硬件接口);
1 个可编程, 增强型全双工, 支持同步/异步通信的串行接口 USART;
1 个可工作于主机/从机模式的 SPI (Serial Peripheral Interface Bus)串行接口(支持 ISP 程序下载);
片内集成模拟比较器; (*D*)
片内含有可编程的具有独立片内震荡期的看门狗定时器 WDT;
5)其他特点
内含上电复位电路以及可编程的掉电检测复位电路 BOD(Brown-out DetecTIon);
片内含有 1/2/4/8 MHz 经过标定的, 可校正的 RC 震荡器, 可作为系统时钟使用;
21 种内外部中断源; (*E*)
6 种休眠模式(空闲模式、ADC 噪声抑制模式、省电模式、掉电模式、Standby 模式以及
扩展的Standby 模式), 支持节电方式工作;
32 个可编程 I/O 口。 封装方式有:40脚 PDIP 封装, 44 脚 TQFP 封装, 与44 脚的 MLF 封装;(*F*)
工作电压: ATmega16L 为 2.7~5.5V, ATmega16 为 4.5~5.5V;
运行速度: ATmega16L为 0~8MHz, ATmega16为0~16MHz;
功耗指标: ATmega16L 工作在 1MHz, 3V, 25摄氏度时:典型功耗为 1.1mA,空闲模式为 0.35mA,掉电模式为 《 1uA;
注释A:
全静态工作方式就是时钟停止振荡(而且手册中也说了工作频率是 0~8/16MHz), 但是寄存器和数据存储器(ATmega16采用的是 SRAM 存储器, 所以不必进行定时刷新)的数据不会丢失。 前提是你电源得存在, 不然就关机了不是?
注释B:
Atmega16 单片机的 Flash 程序存储器空间可以分为两段: 引导程序段(Boot Program SecTIon)和应用程序段(Application Program section)。 两段的读/写保护可以分别通过设置对应的锁定位(Lock Bits)来实现。 在引导程序段内驻留的引导程序中, 可以使用 SPM 指令实现对应用程序段的写操作(即实现 IAP 功能, 使系统能自懂更新系统程序)。 在 AVR 中, 所有的存储空间都是线型的。 SRAM 可以通过 6 种不同的寻址方式进行访问。(分别是: 数据存储器空间直接/间接寻址, 带后增/预减量的数据存储器空间的寄存器间接寻址, 带位移的数据存储器空间的寄存器间接寻址, 数据存储器空间堆栈寄存器 SP 间接寻址)。
注释C:
熔丝是一个保护知识产权的设计。就是在特定的引脚上加上电压,足够的电流,就可以烧断里边的这根熔丝(AVR的熔丝可以多次编程, 并不是 OTP 熔丝),烧断以后,片里的程序就不可以被读出来也不能改写了,只能用来运行。 通过设定和配置 AVR 单片机的熔丝位, 我们就可以使 AVR 具有不同特性的功能组合, 更加适合实际的使用和学习。 出厂时不同熔丝位的设定值是不同的, 一定要注意区分, 熔丝位的配置在 AVR 单片机中非常重要, 配置不好可能会锁死单片机或者不能正常工作; 配置之前一定要对照datasheet 手册仔细核对准; 一定要发篇博客总结学习下。
注释D:
比较器是通过比较两个输入端的电流或电压的大小,在输出端输出不同电压结果的电子元件。比较器常被用于模数转换电路中。 使用 AVR 的模拟比较器就可以构成 ADC 转换器;AVR 单片机在复位后, 模拟比较器是处于允许工作状态的。 如果不使用它, 就把寄存器 ACSR 的 ACD 位设置为 1, 以关闭模拟比较器减少电源消耗; 与其相关的寄存器是 SFIOR 和 ACSR. AVR 的模拟比较器是 AVR 的中断源之一;
注释E:
这 21 个内外部中断源是(按优先级排序):
AVR单片机中断向量区向量号Flash空间地址中断源
中断定义说明
1 $000RESET外部引脚电平引发的复位, 上电复位, 掉电检测复位,
看门狗复位, JTAG AVR 复位 2 $002INT0外部中断 0 3 $004INT1外部中断 1 4 $006TIMER 2 COMP定时/计数器 2 比较匹配 5 $008TIMER 2 OVF定时/计数器 2 溢出 6 $00ATIMER 1 CAPT定时/计数器 1 事件捕捉 7 $00CTIMER 1 COMPA定时/计数器 1 比较匹配 A 8 $00ETIMER 1 COMPB定时/计数器 1 比较匹配 B 9 $010TIMER 1 OVF定时/计数器 1 溢出 10 $012TIMER 0 OVF定时/计数器 0 溢出 11 $014SPI STCSPI 串行传输结束 12 $016USART RXCUSART, 接收结束 13 $018USART UXREUSART, 数据寄存器空 14 $01AUSART TXCUSART, 发送结束 15 $01CADCA/C 转换结束 16 $01EEE_RDYEEPROM 就绪 17 $020ANA_COMP模拟比较器 18 $022TWI两线串行接口 19 $024INT2外部中断请求 2 20 $026TIMER 0 COMP定时/计数器 0 比较匹配 21 $028SPM_RDY保存程序存储器内容就绪
中断向量区大小 = 中断源个数 X 每个中断向量占据字数
其中中断还分为可屏蔽中断和不可屏蔽中断(AVR 中复位为唯一一个不可屏蔽的中断)。
注释F:
AVR 单片机的 I/O 口共 32 个, 分为 4 组端口, 每组 8 个;4 个端口的第一功能是通用的双向 I/O 口, 每位都要通过指令设置为独立的输入/输出口。 设置为输入时内部自带有上拉电阻, 这些内部上拉可以通过编程设置为有效或者无效。 当输出高电平时, 可输出 20mA 的电流, 而当输出低电平时,可以吸收 40mA 的电流。 因此 AVR 可以直接驱动数码管和 LED 发光二极管。 另外要注意的就是, AVR 单片在复位后, 所有的 I/O 口都是默认为输入方式的, 上拉电阻无效, 即I/O为输入高阻的三态状态。 I/O空间为连续的 64 个 I/O 寄存器空间, 他们分别对应单片机各个外围功能的控制和数据寄存器地址。 I/O 寄存器空间可使用 I/O 寄存器访问指令直接访问, 也可将其映射为通用工作寄存器组后的数据存储器空间, 使用数据存储器访问指令进行操作。 I/O 寄存器空间在数据存储器空间的映射地址为 $020--&05F.
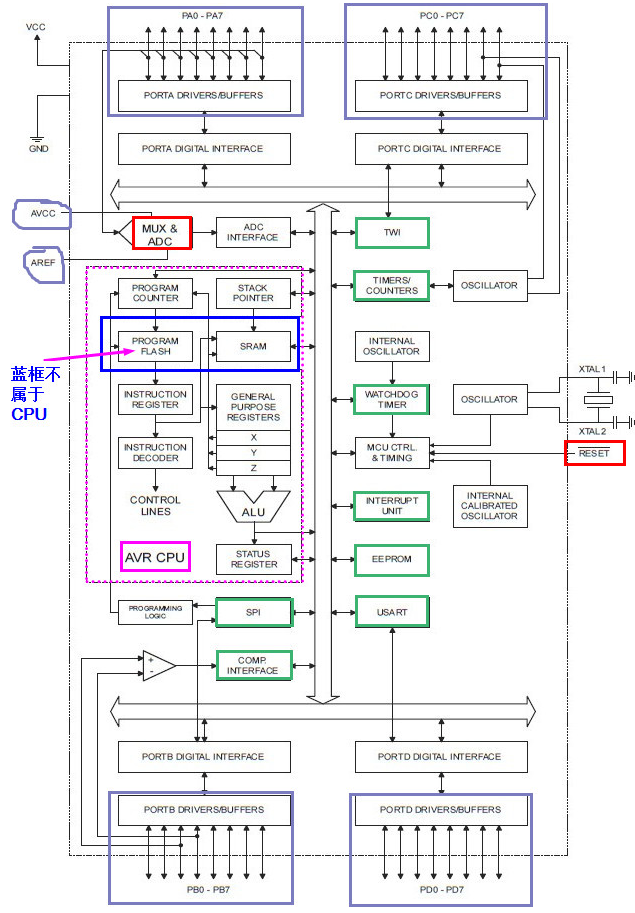
下图是 AVR 单片机的内部结构框图:
史海拾趣
|
急救警报手镯 在人潮涌动的海边玩耍,如果遇到危险,呼救的声音往往会被人声和海浪声淹没。即便有救生员在高塔上时刻监控,危险依旧难以避免。设计师便根据这一情况,推出了这款急救手镯。 … 查看全部问答> |
|
下面是启动的信息: VIVI bootloader 0.1.4 (chris@yangchu.com) (gcc version 2.95.3 20010315 (release) & ...… 查看全部问答> |
|
硬件资源: CPU :ATMEL AVR MEGA64 扩展存储:64kBYTE RAM 通信接口:GSM/GPRS模块,内嵌TCP/IP协议栈,与CPU通过RS232口连接 如有意承接, ...… 查看全部问答> |
|
大学毕业了 工作和嵌入式不相关 所以转让手中的2440开发板给需要的人 版型是mini2440 板子买的时候就标配256M nand flash 免除升级麻烦说句过来人的话给学习arm的人 现在很多新人都追求arm11 因为它可以跑And ...… 查看全部问答> |
|
有关MSP430 LaunchPad的文件资料都是在TI官网上都可以下载。如果你手头有这个板子或者即将有这款板子,我先推荐这两个资料是你初步学习的最好资料。经管都是英文,大家还是要慢慢地适应,学电子这一行都是国外的东西,看英文文档是最习以为常的。我 ...… 查看全部问答> |




