历史上的今天
今天是:2025年01月21日(星期二)
2020年01月21日 | pic单片机的ad转换(实例解析)
2020-01-21 来源:eefocus
AD转换就是模数转换。顾名思义,就是把模拟信号转换成数字信号。主要包括积分型、逐次逼近型、并行比较型/串并行型、Σ-Δ调制型、电容阵列逐次比较型及压频变换型。A/D转换器是用来通过一定的电路将模拟量转变为数字量。模拟量可以是电压、电流等电信号,也可以是压力、温度、湿度、位移、声音等非电信号。但在A/D转换前,输入到A/D转换器的输入信号必须经各种传感器把各种物理量转换成电压信号。
PIC单片机如何表示电压
PIC用十位二进制位的数来表示电压,也就是数值0~1023来表示电压。那比如现在这个数值是400那这代表多少的电压?这就要根据参考电压来确定了。
比如我们设置正参考电压为3.3V ,当输入的电压为0时,数值就为0。当输入的电压为3.3V时,数值就是1023. 那如果输入的电压是1.2V代表多少电压。
首先,先算出一个数值代表多少的电压 3.3V除以1023 约等于 0.003V 。
然后,1.2V除以0.003V 等于400. 这就得出了400代表的是1.2V。
见下图我们可以看AN0~AN7.这些都是可以配置成模拟输入的端口。只有这些引脚才能做为AD转换的端口。

实例讲解
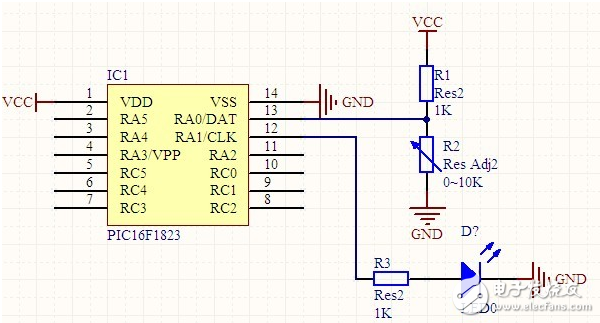
例如:下面的原理图,从RA0/AN0脚输入个模拟量如果电压大于1.2v则LED亮否则LED灭。

AD的设置步骤
1、设置端口
将RA0口设置为输入 TRISA = 0x01;
将RA0口设置为模拟 ANSELA = 0x01;
2、配置ADC模块
选择ADC的转换时钟。
如何选择转换时钟呢 要根据现在的时钟频率进行选择。可以根据数据手册中的表格进行选择。
我们设置单片机的时钟频率为32MHZ ,选择ADC周期关键不要选择阴影部分,在32MHz 这一列 我们随意选择了ADC时钟周期1us,对应的时钟源为Fosc/32.,AD控制寄存器1 ADCON1的ADCS《2:0》=010注:ADCS《2:0》代表的意思就是 ADCS的0到2位。

配置参考电压
我们这里选择右对齐,所以AD控制寄存器1 ADCON1的 ADFM=1

上面将有关ADCON1寄存器的配置说完了。下面来讲解ADCON0
选择ADC输入通道
AD转换模块只有一个,而AD输入通道有8个AN0~AN7.所以不可能同时进行AD转换,那个需要用我们就分配给那个,根据硬件我们将AD转换模块分配给AN0.
所以 ADCON0 的CHS《4:0》=0000;
开启ADC模块
ADC模块开启,ADCON0的ADON=1,只是单纯的启用ADC模块。并不开始AD转换。如果不用ADC模块时候建议关闭。可以省点电哦!!!
开始AD转换
ADCON0的GO/DONE=1开启AD转换。
4 等待AD转换结束
5 读取结果
一般情况下我们并不取一次的AD转换的值。而是取多次之后算平均值。这样来确保转换的准确性。 配置ADC模块,有许多地方并没有讲解为什么这么配置,因为许多配置其实是比较随意的。并不是那么的绝对的。一定非要选择哪一个。当然实际的配置还是要根据你项目需求。
//开发环境MPLAB X IDE ,单片机PIC16LF1823.
#include 《pic.h》
__CONFIG(FOSC_INTOSC&WDTE_OFF&PWRTE_ON&MCLRE_OFF&CP_ON&CPD_OFF&BOREN_ON
&CLKOUTEN_OFF&IESO_ON&FCMEN_ON);//这个要放到上一行去
__CONFIG(PLLEN_OFF&LVP_OFF) ;
#define ADC_NUM 8 //转换的次数
#define LED LATA1
void init_GPIO(void)
{
TRISA = 0x01;//端口设置为输入
ANSELA = 0x01;//设置为模拟输入
PORTA = 0x00;
LATA = 0x00;
}
void init_fosc(void)
{
OSCCON = 0xF0;//32MHZ
}
void init_AD(void)
{
ADCON1= 0xA0;//右对齐,AD时钟为Fosc/32,参考电压为电源电压,
ADCON0= 0x00;//选择通道AN0
ADCON0bits.ADON = 1;//开启模块
}
unsigned int ADC_BAT_ONE(void)//转换一次
{
unsigned int value;
value=0;
ADCON0bits.CHS =0;//选择通道AN0
ADCON0bits.ADGO=1;//开始转换
while(ADCON0bits.GO==1);//等待转换结束
value=(unsigned int)ADRESH;//强制类型转换,因为ADRESH是字符型的只能表示8位二进制。所以必须转换成可以容纳10位二进制的整型。
value= value《《8;// 将高两位左移8位
value += ADRESL;//低八位加入ADRESL的值。
return value;
}
unsigned int ADC_BAT_contiue(void)
{
unsigned int ADV_MCU[ADC_NUM],ADV_CNT,ADV_ALL;
ADV_ALL=0;
for(ADV_CNT=0;ADV_CNT《ADC_NUM;ADV_CNT++)//进行多次AD转换
{
ADV_MCU[ADV_CNT]=ADC_BAT_ONE();
}
for(ADV_CNT=0;ADV_CNT《ADC_NUM;ADV_CNT++)//计算多次AD转换的平均值
{
ADV_ALL += ADV_MCU[ADV_CNT];
}
ADV_ALL= ADV_ALL/ADC_NUM;
return ADV_ALL;//得到结果返回
}
/*
*
*/
int main(int argc, char** argv) {
init_fosc();//设置时钟
init_AD();//设置AD
while(1)
{
if( ADC_BAT_contiue()》400)//判断输入电压是否大于1.2V
{
LED=1;//灯亮
}
else
{
LED=0;//灯灭
}
}
}
史海拾趣
|
安防的视频监控系统很多采集电梯内的图像。但在电梯运行时,图像有网纹干扰,有的太严重致使无法看清图像内容。那么这干扰是怎么形成的?是电源干扰?是电梯辐射?其实是系统两端地电位差所至,如图一,电梯动力电是三相电源,由于三相各负载轻重不 ...… 查看全部问答> |
|
使用基于SIMCOM300的开发板,用超级终端对目标板进行操作。使用COM3,不管有没有用串口线连上开发板,发送AT都能返回OK。但除了AT+IPR等几条指令外,在开发板正常连接的情况下,输入其余AT指令均返回ERROR。请达人指点是什么原因。… 查看全部问答> |
|
买了块 ILI9320控制器的触摸屏,触摸芯片是ADS7843 以前都是用的12864的液晶,发现这触摸屏还是有点难度啊,关是ILI9320控制器的pdf 而且都是英文的115页呀,哈哈哈哈,看的过程是痛苦的,但是收获确实明 ...… 查看全部问答> |
|
应急灯的充电芯片采用MAX1640. MAX1640中有两个逻辑控制输入口,用以设定四种电流模式:关断、涓充、快充以及一个恒压小电流的(TOP-OFF)。 由于不打算采取MCU来控制,所以拟用一个LM324做成的 过压、欠压的比较器。 基本思路是其中两 ...… 查看全部问答> |
|
我的IAR版本是IAR Assembler for MSP430 5.30.1,说这个版本使用MSP-FET430UIF不需装驱动,内部文件夹自带的,公司的电脑我直接可以download程序的,但是回家用的时候不行,显示安装设备是出现错误,有图,问问大神这是怎么回事! … 查看全部问答> |




