历史上的今天
今天是:2025年01月22日(星期三)
2020年01月22日 | 立体声信号相位差电平差测试仪设计方案
2020-01-22 来源:elecfans
本文主要提出了一种立体声信号相位差电平差测试仪的设计方法。用单片机为控制核心,主要由相位差检测模块、电平差检测模块、频谱分析及处理模块、电源模块、键盘和显示模块组成。
将LR立体声信号经频谱分析、整形及占空比检测电路进行处理,采用过零鉴相法,通过测矩形波占空比,实现相位差的测试。将LR信号用AD736专用芯片实现AC/DC转换,通过单片机编程,得到LR电平差。
在立体声播音或放音时,如果左右声道信号存在相位差和电平差,对播音或放音质量将会产生一定影响,出现声像漂移、音量减小、噪音增大和失真等故障现象。左右声道相位差电平差越大,音质也越差,严重时还会造成无音故障。
为此文中设计了立体声信号相位差电平差测试仪,只有准确测出相位差电平差,再用补偿电路进行修正,才能保证播音或放音质量,更好地满足人们欣赏到音质优美的广播或音乐的需要。
1设计方案
如图1所示,是立体声信号相位差电平差测试仪原理方框图。提出了一种立体声信号相位差电平差测试仪的设计方法。用C8051F020单片机为控制核心,主要由相位差检测模块、电平差检测模块、频谱分析及处理模块、电源模块、键盘和显示模块组成。将LR立体声信号经频谱分析、整形及占空比检测电路进行处理,采用过零鉴相法,通过测矩形波占空比,实现相位差的测试。将LR信号分别用AD736专用芯片实现AC/DC转换,通过单片机编程,得到LR电平差。整个系统用单片机控制,键盘操作,用LCD显示相位差电平差及相关信息。

图1 立体声信号相位差电平差测试仪原理方框图
2系统硬件设计
2.1相位差检测模块
2.1.1方框图和电路原理图
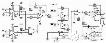
如图2所示,是相位差检测模块原理方框图。如图3所示,是相位差检测模块电路原理。
相位差检测模块由电压比较器、与门、放大器、占空比检测电路和仪器放大器组成。如图3所示,IC2 LM311和IC21LM311及其周围器件,构成2个电压比较器,L(A点信号)R(B点信号)左右声道信号分别经IC2、IC21电压比较器整形变为方波信号(C点信号和D点信号),然后再相与,得到矩形波(E点信号),74LS08是与门。IC4 AD827及其周围器件构成同相放大器,对与门输出的信号进行放大。IC5 CD4069及其周围器件构成占空比检测电路,用过零鉴相法,测量两个矩形波信号的占空比。输入端加入一个占空比为D的矩形波,输出端F点输出一个直流信号,数值在0~100 mV之间变化,这个直流信号既代表占空比D,是反映相位差的一个量。IC6 OPA2111及其周围器件组成仪器放大器,用于放大F点输出信号,因这个信号数值在0~100 mV,是小信号,所以采用自动较零型仪器放大器,以保证测试仪有很高的精度。当开关S1、S2同时打在“1”时,完成自动较零功能;当开关S1、S2同时打在“3”时,是正常的放大功能。放大后的信号,再加到单片机的A/D端,C8051F 020的内部设有12位A/D转换器。

图3 相位差检测模块电路原理图
史海拾趣
|
[img=http://hi.eeworld.net/attachment/200911/22/5108_1258896379hB6h.jpg][/img][img=http://hi.eeworld.net/attachment/200911/22/5108_1258896378SHxq.jpg[/img]… 查看全部问答> |
|
要实现二个SD卡接口(SDIO设备) 是不是要实现以下二套机制 SD Cilent SD bus SDHC SD卡硬件 SD Cilent SD bus SDHC SD卡硬件 … 查看全部问答> |
|
NAND启动代码 ldr r0, =BWSCON ldr r0, [r0] ands r0, r0, #6 ;OM[1:0] != 0, NOR FLash boot bne copy_proc_beg ;don\'t read nand flash\' adr r0, ResetEntry ;OM[1:0] == 0, NAND FLash boot cmp r0, #0 ;if use Multi-ice, 如果使 ...… 查看全部问答> |
|
在给的开发流程中是这样: AT%IPOPEN=\"TCP\",\"61.144.177.202\",3000 CONNECT AT%IPSEND=\"683100310068c90896060000027400000100e416\" %IPSEND:15 OK %IPDATA:20\"683100310068C90896060000027400000100E416\" ------------------------ ...… 查看全部问答> |
|
经过一天的奋斗,,终于把那个贪吃蛇弄好了,但是在效果上还是不足,当蛇身增长后(4个以后)出现了明显的闪烁问题,还有就是扫描矩阵键盘不是很灵敏。矩阵键盘方面我在尝试改成中断,但是点阵闪烁问题怎么解决啊?延时增加亮度的话又担心执行一次循 ...… 查看全部问答> |
|
【视频分享】电源设计小贴士37:折中选择输入电容纹波电流的线压范围 简介:您在为一个低功耗、离线电源选择输入滤波电容时,会出现一种有趣的权衡过程。您要折中地选取电容的纹波电流额定值,以适合电源工作所需的电压范围。通过增加输入电容,您可以获得更多纹波电流的同时还可以通过降低输入电容的压降来缩小电源的 ...… 查看全部问答> |
|
RAW_SEM.C 教学问题 1 raw_semaphore_create教学问题 1 RAW_SEMAPHORE和这个结构体里的RAW_COMMON_BLOCK_OBJECT是什么样的关系,体现了面向对象里面的什么思想? 2初始化后任务默认是以什么样的方式阻塞在semphore 上的? 3 如何改变任务阻塞方式? ...… 查看全部问答> |




