历史上的今天
今天是:2025年01月22日(星期三)
2020年01月22日 | 51单片机的自动校准装置Proteus仿真程序 MAX5438数字电位器
2020-01-22 来源:51hei
Altium Designer画的原理图和PCB图如下:
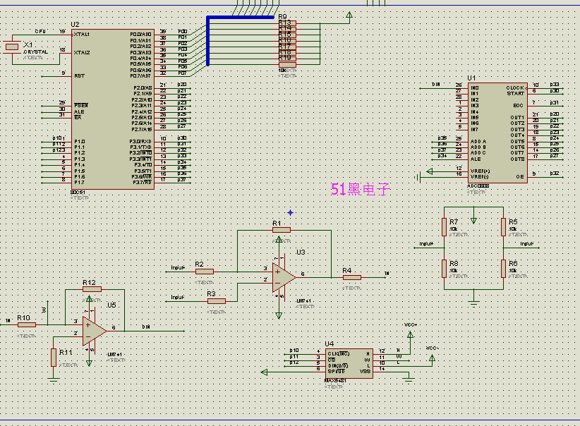
仿真原理图如下
单片机源程序如下:
#include #define uchar unsigned char #define uint unsigned int sbit CLK=P1^0; sbit DIN=P1^2; sbit CS=P1^1; uint o,p,q,r; long int i; /**********【MAX5438】***********/ void MAX5438 (long int h) { for(o=0;o<10;o++) {r=h/2; CLK=0; DIN=r; CLK=~CLK; h=h/2; } } void main (void) { CS=0; i=0X3fff; for (p=0;p<8;p++) {CLK=0; DIN=0; CLK=~CLK; }; /*********数控电位器写注册**********/ MAX5438(i); for(q=0;q<6;q++) {CLK=0; DIN=0; CLK=~CLK; }; /*********数控电位器写注册**********/ CS=1; while (1); }
史海拾趣
|
关于输入电阻和输出电阻,纠结了好长时间,现在终于明白了,拿出来给大家看一下,呵呵 输入电阻是用来衡量放大器对信号源的影响的一个性能指标。输入电阻越大,表明放大器从信号源取的电流 ...… 查看全部问答> |
|
evc4.0能开发运行在wince5.0的程序么? 对于bin文件有什么要求么? 还是有其他别的注意事项啊? 原来运行在wince4.2上正常的程序,到wince5.0就不是有效的wince程序了是什么问题, 详细介绍最好啊!!!… 查看全部问答> |
|
为什么用vs2005还是EVC4SP4编译刚建好的例子时总提示要连接ActiveSync呢? 为什么用vs2005还是EVC4SP4编译刚建好的例子时总提示要连接ActiveSync呢? 环境是WINCE5 ,ActiveSync装的版本是4.2中文版. 是不是调试的时候一定要插上硬件呢?不插上可以调试WINCE5平台下开发的程序吗? EVC4下的错误提示是: An application ...… 查看全部问答> |
|
求用最小系板和DS18B20来测量温度并在12864液晶上显示 各位玩MSP430的大大们,求助啦~! 想用MSP430最小系统版和DS18B20来测量温度,且在12864LCD液晶上面显现出数据来! 可不可以帮忙写下代码啊! 急用啊! 下面的CX-1A系统版的原理图 小弟感激不尽! [ 本帖最后由 z9 ...… 查看全部问答> |
|
处理一批2.4寸TFT屏,每人限购10PCS,有美女,有送! 2.4寸TFT屏,带触摸屏,ILI9320驱动!引脚定义如下图: 前天 12:21 上传下载附件 (146.79 KB) 屏的图片如下: 前天 12:21 上传下载附件 (73.57 KB) 前天 12:21 上传下载附件 (63.51 KB) 显示效果如下: ...… 查看全部问答> |
|
这几天发现一件怪事,之前的EXP430G2不能下载程序了,找了一块板还是同样的问题。 ”Fatal error:failed to re-initalize Session aborte!\" 1.4打印的信息是: Sat Nov 03, 2012 19:20:19: Firmware version 30066536 Sat Nov 03, 2012 19:20 ...… 查看全部问答> |
|
Proteus 如何利用matlab 2013A CCS5.2 实现仿真调试 楼主 求解1 Proteus 的.hex文件不能用只能用cof文件 求解2 Proteus DSP 16位的存储单元 为啥存储器寄存器区都是 8位一个单元 求 ...… 查看全部问答> |




