历史上的今天
今天是:2025年01月23日(星期四)
2020年01月23日 | 简易AVR仿真器制作
2020-01-23 来源:eefocus
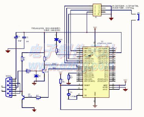
JTAGICE 是一款经典的仿真器。它支持的芯片清单为:ATmega128, ATmega128L,ATmega16, ATmega162, ATmega162V, ATmega165, ATmega165V, ATmega169, ATmega169V,ATmega16L, ATmega32, ATmega323, ATmega323L, ATmega32L, ATmega64, ATmega64L 。
虽然它不支持Mega8/48/88/168等较新的常用芯片,但却无损它的实用性。我们可以用这款JtagICE仿真Mega16芯片进行开发,开发成功后,才移植到M8/48/88/168上。只要开发时留意一下,移植并不会有困难。
使用贴面IC的效果图:

但使用贴面IC一个不好的地方是,芯片无法拆下来(如果我们要重新烧录芯片的ROM,能拆下来就方便多了)。所以,这个活动,我们推荐使用DIP40封装的Mega16. 以下是红日制作的实物图:




网上关于自制Jtag的线路有许多种。红日根据搜集到的资料,设计出本文介绍的最简易、制作最容易的 JTAG。RS232接口是用分立件制作,就地取材,简单可靠。
本线路的J1双排十针座,既可以做Jtag,又可以做ISP(通过跳针JP1控制)。JP1跳针短路时,J1用作ISP下载,方便更新本Jtag的ROM。J1 跳针开路时, 用作JTAG.

如果你有232芯片,可以按以下线路代替上面的分立件RS232部分:

烧录文件:
按以上的硬件制作好PCB后,检查焊接无误,就可以进行烧录了。
烧录的方法有很多,我(armok)推荐的一个方法是:将M16芯片从JTAG板上拆下来,放到普通的带ISP口的实验板,使用SL-ISP1.32 软件,将本文附录所带的将AVR Studio 4.10 Rom 烧录文件中的flash.rom 及 epprom.rom 直接烧入到Jtag ATmega16 就可以了。
史海拾趣
|
器件封装,就是指把硅片上的电路管脚,用导线接引到外部接头处,以便与其它器件连接。封装形式是指安装半导体集成电路芯片用的外壳。它不仅起着安装、固定、密封、保护芯片及增强电热性能等方面的作用,而且还通过芯片上的接点用导线连接到封装外壳的 ...… 查看全部问答> |
|
这些天我把所有器件的封装打上,准备画PCB。网友、参加活动的朋友可以帮我找找有没有疏忽的地方。特别是STM32的ARM,这100脚封装的第一次用,不知道有没有丢的东西。还有什么建议也可以提。 另外接受软件开发报名(报名可以在下面跟贴),将在PCB出 ...… 查看全部问答> |
|
arm9 (timer counter) 外接buzzer 怎样选择 时钟频率 接入一个外设buzzer。 i/o接入。应该设置timer counter. 看datasheet 现在有5个Timer Counter Clock TIMER_CLOCK1 MCK/2 TIMER_CLOCK2 MCK/8 TIMER_CLOCK3 MCK/32 TIMER_CLOCK4 MCK/128 TIMER_CLOCK5 SLCK 我应该选择那个。我用的是arm9 AT91 ...… 查看全部问答> |
|
已经给出了BYTE类型的数组(是位图数据),而现在函数接口接受的是HBITMAP型的参数,所以要将BYTE类型的数组转化为HBITMAP,不知道如何转换? 补充:WinCE平台C++语言开发… 查看全部问答> |
|
/****************************************************************************** // MSP430F20xx Demo - Timer_A, Toggle P1.0, CCR0 Cont. Mode ISR, DCO SMCLK // // Description: Toggle P1.0 using software and ...… 查看全部问答> |
|
The New Ipad发布,更名为New Ipad(牛排) 又出乎大家的意料,新一代的ipad更名为New Ipad(牛排)。 显示屏达到了2048x1536的分辨率,CPU更新为A5X,GPU变成了4个。 但是不知道GPU跟以前的是不是一样的,GPU 的增强跟屏幕也是相关的。 支持1080P视频录制,其他指标见下图。、 … 查看全部问答> |
|
活动的具体内容详见:https://bbs.eeworld.com.cn/thread-325762-1-1.html 想入手的明天中午准备好了,具体规则大家看看上面的那个链接,我是坐等开拍,想要这个已经很久了。 [ 本帖最后由 wstt 于 2012-4-26 13:31 编辑 ]… 查看全部问答> |




