历史上的今天
今天是:2025年01月31日(星期五)
2020年01月31日 | 基于ICL7107的锂电池保护板漏电流测试仪
2020-01-31 来源:elecfans
引言
在便携式应用场合,迫切需要有容量高、体积小、重量轻的电池。目前,在一次、二次电池中,锂电池已经取代镍镉、镍氢电池得到了广泛的应用。但锂电池存在“对过充电、过放电的耐受力差”的缺点,所以,锂电池都必须配有保护电路板,对锂电池的过充电、过放电起保护作用。保护板由锂电池供电,正常耗漏电流为2μA~3μA,如果保护板的漏电流超过5μA,将引起电池存储寿命缩短,严重时可使电池损坏。因此,迫切需要一种测试仪对锂电池保护板漏电流进行检测。
本研究利用集成电路ICL7107设计锂电池保护板漏电流快速检测仪。
1、保护电路漏电流过大的危害分析
1.1、保护电路分析
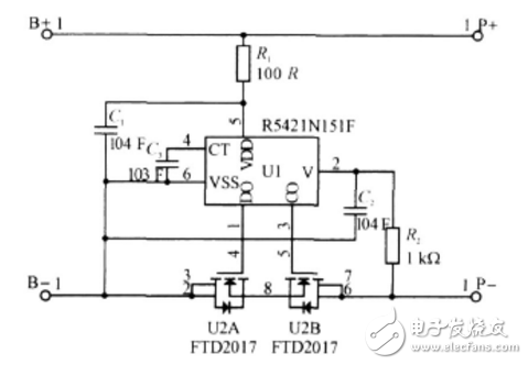
锂电池保护电路原理图如图1所示。图中U1采用日本理光R5421N151F锂电池保护芯片,U2采用三洋FTD2017金属氧化物半导体管(MOST)。当锂电池在工作过程中出现过充、过放、过流、短路等异常情况时,U2作为开关器件,将迅速切断电路,以保证锂电池的安全。

图1 锂电池保护电路原理图
1.2、产生漏电流的环节
由图1可知,锂电池保护电路产生的漏电流包含以下3个环节:①电容C1产生的漏电流;②R5421N151F芯片的内部工作电流;③FTD2017金属氧化物半导体管产生的漏电流。
当电容C1产生过大的漏电流,或R5421N151F芯片异常产生过大的内部工作电流,或FTD2017晶体管G-S静电击穿,或PCB线路板铜箔因距离近引起走线短路时,保护电路将产生过大的漏电流。
1.3、漏电流过大的危害分析
从图1可知,保护板接在电池两端。当保护板自身漏电流过大时,一方面保护板本身无法对系统起有效保护作用;另一方面将使锂电池存储寿命缩短,严重时可使电池损坏。据统计,保护板漏电流过大,约占总量3‰左右。由于保护板漏电流过大具有很大的隐蔽性,一般须经3~6个月的使用后才能发觉,如锂电池的价格以20元/块、产量以10000块/天计算,将造成锂电池生产厂家每天600元的损失,一年将产生20万元的退货,并造成负面的信誉影响。
2、保护板漏电流测试原理分析
2.1、测试仪工作原理
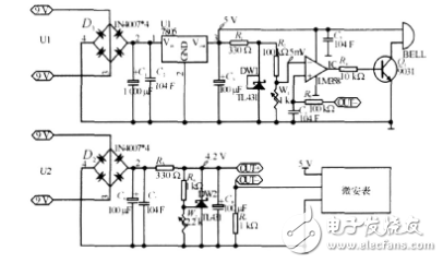
测试仪由基准电路、测试电压电路、比较电路、数显312/微安表、报警电路等部分组成,其原理图如图2所示。

图2 保护板漏电流测试仪原理图
基准电路:R1,DW1组成2.5V的低温飘高稳定电压信号源,经R2,W1分压,得到约5mV的基准电压。基准电压加比较电路LM358的反相输入端。
测试电压电路:本测试仪按锂电池的工作电压为4.2V设计,经DW2稳压,通过调整W2获得4.2V电压,作为保护板测试电压。
保护板测试用电压通过OUT+,OUT-插座和测试表笔,加到保护板两端,保护板漏电流通过电阻R7产生一个电压降:
UR7=I漏&TImes;R7=XμA&TImes;(1&TImes;103)Ω=XmV(假设漏电流为xμA)
漏电流在电阻R7上产生的电压降,同时通过电阻R3,电容C4滤波,加在LM358的同相输入端,与5mV的基准端比较,当漏电流较大,在R7上形成的压降超过5mV,LM358的同相输入端电压超过反相输入端,输出端电位变高,驱动9013,带动蜂鸣器产生声音告警信号。
史海拾趣
|
长期供应综合测试仪8960(E5515B/E5515C)/CMU200/CMD55 一、 综合测试仪 R&S CMU200(可测GSM900/1800);Agilent8960 E5515B(可测GSM900/1800/1900/GPRS);Agilnet8960 E5515C(OPT:002、003,可测GSM、CDMA);R&S CMD55(可测900/1800);R&S CMD60(DECT测试仪);MT8801B(PHS测试仪); ...… 查看全部问答> |
|
有没有人知道怎么在Source Insigth加入Keil的编译器,连接器等 有没有人知道怎么在Source Insigth加入Keil的编译器,连接器 把整个工程建立目标生成HEX文件。… 查看全部问答> |
|
STR912有人成功扩充外部存储器(16bitSRAM)吗? 通过16位数据/地址复用方式,有人成功给STR912扩充外部存储器(16bit SRAM)吗?中间加了一只16位地址锁存器来扩充外部存储器SRAM,有无问题?最高速度怎样(是否只有96/2/2=24MHz)?稳定性怎样? … 查看全部问答> |
|
有想要啥资料的可以+qq 15508561422 目前在用彩屏,个小游戏,很久远的摩托罗拉手机中的 足球游戏 大家可以一起交流 功能板1 1:4*4矩阵键盘,键盘的应用不言而喻,任何一个实验或者项目中我们都可以看见按键的身影。 ...… 查看全部问答> |
|
PWM相关函数原型 void ROM_PWMDeadBandDisable (unsigned long ulBase, unsigned long ulGen) 禁止PWM死区输出 void ROM_PWMDeadBandEnable (unsigned long ulBase, unsigned long ulGen, unsigned short usRise, unsigned short ...… 查看全部问答> |
|
大家好 在下新人一枚 请问MSP430 是否可以连接摄像头以及处理视频呢? 最近收到导师给的任务 大体是使用两个 TI 的 TrxEB 开发板 (搭载MSP430 5438a的MCU) 实现无线的视频传输&n ...… 查看全部问答> |




