历史上的今天
今天是:2025年02月01日(星期六)
2020年02月01日 | STM8S开发小结
2020-02-01 来源:eefocus
一、STM8S003 管脚重映射功能
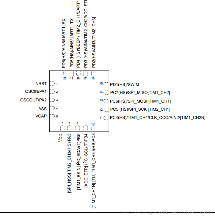
如图所示,我想使用这个对应关系:
PC5->TIM2_CH1;
PC6->TIM1_CH1;
PC7->TIM1_CH2;
这三个管脚默认功能为:
PC5->SPI_SCK
PC6->SPI_MOSI
PC7->SPI_MISO
stm8s不像stm32一样可以配置GPIO就可以了;stm8s需要修改OptionBytes才可以实现管脚复用功能的重映射。
OptionBytes里的AFR寄存器负责实现这个功能,官方手册介绍如下:

上边描述了将AFR寄存器的某一位置为1之后的效果;由于我需要使用 PC5->TIM2_CH1;PC6->TIM1_CH1;PC7->TIM1_CH2; 的功能,所以我需要将AFR寄存器的AFR0置为1.
二、修改OptionBytes的方法
1.通过ST官方的下载工具STVP可以直接设置,具体步骤如下:
<1>打开STVP软件,然后设置好调试工具和芯片型号;我使用的是ST-LINK,接口为SWIM,芯片型号为STM8S003F3;界面如下:
<2>将选项卡切换到OPTIONBYTE处,然后选择需要设定的AFR寄存器

<3>然后点击Progranm Current Tab,将此设置下载到stm8s中
以上是第一种方法,需要每次下载完程序后再下载一边OptionByte,太麻烦了;下面介绍第二种方法,每次下载程序时都同步改变OptionByte设定。
2.通过IAR修改OptionBytes
<1>建立好STM8工程以后,界面如下:

<2>点击菜单栏的ST-LINK->OptionBytes,将AFR0设置为激活状态,然后点击保存
<3>然后打开工程设置窗口,然后进入ST-LINK选项卡,将Use option bytes configuration file 勾选上,然后选择刚刚保存的文件,点击OK;此时就可以实现下载程序时同步更新option bytes了。
史海拾趣
|
需求: 设置一台全方位云台摄像机,带红外(80米以上),语音视频解码传输设备 车载UPS电源(汽车发电机70A),不考虑市电接入根据以上信息,在7月10号上午12点以前,利用现有平台或重新组建 ...… 查看全部问答> |
|
#include #include #include #include #include #include class MyWidget:public QWidget { public: MyWidget(); protected: void paintEvent(QPaintEvent *event); QTimer *timer; }; MyWidget::MyWidget() { timer=new QTi ...… 查看全部问答> |
|
目录: 详细信息: 书籍作者:美:M.V.K.查利 出版社:科学出版社 图书类别:理科、工程技术 出版时间:1985-03 印刷时间:1985-03-01 开本:32开 页数:257 页… 查看全部问答> |
|
本帖最后由 paulhyde 于 2014-9-15 09:28 编辑 近年 来 , 随着计算机、通信以及网络等关键技术的迅速发展,人们对多媒体通信的需求也与日俱增,图像(视频)通信作为多媒体通信中的一个基本组成部分,得到了广泛的重视。在许多实际的通信系统中,基 ...… 查看全部问答> |
|
FROM指令和TO指令来执行PLC基本单元与模拟量输入/输出模块之间的数据通信 实际上读写操作都是对模拟量输入或输出模块中的缓冲器BFM进行的。下面以FX2N-4AD-TC模块为例,其缓冲寄存器BFM分配见表17-4。 #30为识别码,FX2N-4AD-TC模块的识别码为K20 ...… 查看全部问答> |
|
如果从工程师和研究生的专业方向来看,电子信息专业的方向大概有1)数字电子线路方向。从事单片机(8位的8051系列、32位的ARM系列等等)、FPGA(CPLD)、数字逻辑电路、微机接口(串口、并口、USB、PCI)的开发,更高的要求会写驱动程序、会 ...… 查看全部问答> |
|
最近在做FPGA的项目,经常有人问我,FPGA的功耗多大,额定电流多少。我在datasheet上没有看到啊。 FPGA的电压不是很多种么,请问有知道的朋友么… 查看全部问答> |




