历史上的今天
今天是:2025年02月05日(星期三)
2020年02月05日 | STM32单片机ILI9325系列TFT的驱动原理解析
2020-02-05 来源:elecfans
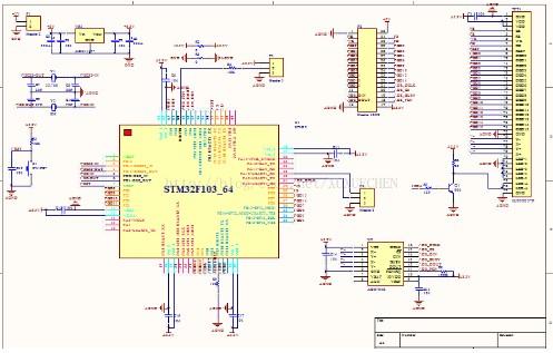
为了更好,更深入学习了解ILI9325系列TFT的驱动原理,自己做了一块TFT板子。为了方便测试,在上面集成了STM32芯片,到时候做实验的时候就焊接STM32测试,如果只是使用,就直接焊接TFT就行了。板子还在做,先上原理图与PCB。



-------------------------等板子回来,再测试,总结继续-------------
--------板子回来了,焊接好了,简单测试了一下!-----------



---------第二部分---------------ili9320.h------------------代码简单分析------
#ifndef _ILI9320_H_
#define _ILI9320_H_
#include “stm32f10x.h”
#define DB0_7_RCC RCC_APB2Periph_GPIOB
#define DB_8_15_RCC RCC_APB2Periph_GPIOC
//-------------------------------------------
#define nCsPin_RCC RCC_APB2Periph_GPIOC
#define nCsPin_Port GPIOC
#define nCsPin GPIO_Pin_11
#define RsPin_RCC RCC_APB2Periph_GPIOC
#define RsPin_Port GPIOC
#define RsPin GPIO_Pin_8
#define nWrPin_RCC RCC_APB2Periph_GPIOC
#define nWrPin_Port GPIOC
#define nWrPin GPIO_Pin_9
#define nRdPin_RCC RCC_APB2Periph_GPIOC
#define nRdPin_Port GPIOC
#define nRdPin GPIO_Pin_10
#define nRstPin_RCC RCC_APB2Periph_GPIOC
#define nRstPin_Port GPIOC
#define nRstPin GPIO_Pin_12
#define LightPin_RCC RCC_APB2Periph_GPIOB
#define LightPin_Port GPIOB
#define LightPin GPIO_Pin_0
//-----------------------------------------
#define Set_nWrnCsPin_Port-》BSRR = nWrPin // GPIO_SetBits (nWrPin_Port, nWrPin)
#define Clr_nWrnCsPin_Port-》BRR = nWrPin // GPIO_ResetBits (nWrPin_Port, nWrPin)
#define Set_Cs nCsPin_Port-》BSRR = nCsPin // GPIO_SetBits (nCsPin_Port, nCsPin)
#define Clr_Cs nCsPin_Port-》BRR = nCsPin// GPIO_ResetBits (nCsPin_Port, nCsPin)
#define Set_Rs RsPin_Port-》BSRR = RsPin// GPIO_SetBits (RsPin_Port, RsPin)
#define Clr_Rs RsPin_Port-》BRR = RsPin // GPIO_ResetBits (RsPin_Port, RsPin)
#define Set_nRdnRdPin_Port-》BSRR = nRdPin// GPIO_SetBits (nRdPin_Port, nRdPin)
#define Clr_nRdnRdPin_Port-》BRR = nRdPin // GPIO_ResetBits (nRdPin_Port, nRdPin)
#define Set_RstnRstPin_Port-》BSRR = nRstPin// GPIO_SetBits (nRstPin_Port, nRstPin)
#define Clr_RstnRstPin_Port-》BRR = nRstPin // GPIO_ResetBits (nRstPin_Port, nRstPin)
#define Set_LightLightPin_Port-》BSRR = LightPin// GPIO_SetBits (LightPin_Port, LightPin)
#define Clr_LightLightPin_Port-》BRR = LightPin// GPIO_ResetBits (LightPin_Port, LightPin)
//---------------------------------
#define White 0xFFFF
#define Black 0x0000
#define Grey 0xF7DE
#define Blue 0x001F
#define Blue2 0x051F
#define Red 0xF800
#define Magenta 0xF81F
#define Green 0x07E0
#define Cyan 0x7FFF
#define Yellow 0xFFE0
void Lcd_Configuration(void); //初始化GPIO
void LCD_ili9320_IniTIalizTIon(void); //初始化ILI9320---uCGUI需要使用--1
void LCD_ili9320_Reset(void);
void LCD_ili9320_BackLight(u8 status); //背光
void LCD_ili9320_SetCursor(u16 x,u16 y); //设置坐标---uCGUI需要使用--2
void LCD_ili9320_SetWindows(u16 StartX,u16 StartY,u16 EndX,u16 EndY); //设置窗体
void LCD_ili9320_DrawPicture(u16 StartX,u16 StartY,u16 EndX,u16 EndY,u16 *pic);//画图片
void LCD_ili9320_SetPoint(u16 x,u16 y,u16 point);//画点---uCGUI需要使用--3
u16 LCD_ili9320_GetPoint(u16 x,u16 y); //读取点颜色---uCGUI需要使用--4
void LCD_ili9320_PutChar(u16 x,u16 y,u8 c,u16 charColor,u16 bkColor); //显示字符--需要字体头文件
void LCD_ili9320_Clear(u16 dat); //清屏
void LCD_ili9320_Delay(u32 nCount);
void LCD_ili9320_Test(void);
void LCD_ili9320_WriteData(u16 dat); //写数据
void LCD_ili9320_WriteIndex(u16 idx); //写地址
u16 LCD_ili9320_ReadData(void); //读数据
u16 LCD_ili9320_ReadRegister(u16 index); //读寄存器
void LCD_ili9320_WriteRegister(u16 index,u16 dat); //写寄存器
u16 LCD_ili9320_BGR2RGB(u16 c); //转换颜色格式
u16 LCD_ili9320_Color565(u32 RGB); // RGB颜色转为16位(565)
void LCD_ili9320_DrawHLine(uint16_t usX1 , uint16_t usY1 , uint16_t usX2 , uint16_t usColor);//水平线---uCGUI需要使用--5
void LCD_ili9320_DrawVLine(uint16_t usX1 , uint16_t usY1 , uint16_t usY2 , uint16_t usColor);//垂直线---uCGUI需要使用--6
void LCD_ili9320_FillRect(u16 x0, u16 y0, u16 x1, u16 y1,u16 color);//填充矩形---uCGUI需要使用--7
void LCD_ili9320_Line(u16 x0, u16 y0, u16 x1, u16 y1,u16 color); // 画任意直线线
void LCD_ili9320_Circle(u16 cx,u16 cy,u16 r,u16 color,u8 fill); // 画园
void LCD_ili9320_Rectangle(u16 x0, u16 y0, u16 x1, u16 y1,u16 color,u8 fill); // 画矩形--填充或者不填充
void LCD_ili9320_Square(u16 x0, u16 y0, u16 with, u16 color,u8 fill); // 画正方形--填充或者不填充
void LCD_ili9320_Text(u16 x, u16 y, u8 *str, u16 len,u16 Color, u16 bkColor); //简单测试--显示渐变色条
#endif
---------第三部分----------------ili9320.c------代码分析------
#include “ili9320.h”
#include “ili9320_font.h”
void Lcd_ConfiguraTIon(void)
{
GPIO_InitTypeDef GPIO_InitStructure;
RCC_APB2PeriphClockCmd(RCC_APB2Periph_GPIOB “ RCC_APB2Periph_GPIOC, ENABLE); //初始化数据引脚 ---DB0~~DB7是PB8~~PB15 DB8~~DB15是PC0~~PC7----------//
GPIO_InitStructure.GPIO_Pin =GPIO_Pin_8 | GPIO_Pin_9 | GPIO_Pin_10 | GPIO_Pin_11 | GPIO_Pin_12 | GPIO_Pin_13 | GPIO_Pin_14 | GPIO_Pin_15;
GPIO_InitStructure.GPIO_Speed = GPIO_Speed_2MHz;
GPIO_InitStructure.GPIO_Mode = GPIO_Mode_Out_PP;
GPIO_Init(GPIOB, &GPIO_InitStructure);
GPIO_InitStructure.GPIO_Pin =GPIO_Pin_0 | GPIO_Pin_1 | GPIO_Pin_2 |GPIO_Pin_3 | GPIO_Pin_4 | GPIO_Pin_5 | GPIO_Pin_6 | GPIO_Pin_7;
GPIO_InitStructure.GPIO_Speed = GPIO_Speed_2MHz;
GPIO_InitStructure.GPIO_Mode = GPIO_Mode_Out_PP;
GPIO_Init(GPIOC, &GPIO_InitStructure);
RCC_APB2PeriphClockCmd(nCsPin_RCC, ENABLE); // 控制脚 CS ------PC11----//
GPIO_InitStructure.GPIO_Pin = nCsPin;
GPIO_InitStructure.GPIO_Speed = GPIO_Speed_2MHz;
GPIO_InitStructure.GPIO_Mode = GPIO_Mode_Out_PP;
GPIO_Init(nCsPin_Port, &GPIO_InitStructure);
RCC_APB2PeriphClockCmd(RsPin_RCC, ENABLE); // 控制脚 RS -------PC8---//
GPIO_InitStructure.GPIO_Pin = RsPin;
GPIO_InitStructure.GPIO_Speed = GPIO_Speed_2MHz;
GPIO_InitStructure.GPIO_Mode = GPIO_Mode_Out_PP;
GPIO_Init(RsPin_Port, &GPIO_InitStructure);
RCC_APB2PeriphClockCmd(nWrPin_RCC, ENABLE); // 控制脚 WR ----PC9--//
GPIO_InitStructure.GPIO_Pin = nWrPin;
GPIO_InitStructure.GPIO_Speed = GPIO_Speed_2MHz;
GPIO_InitStructure.GPIO_Mode = GPIO_Mode_Out_PP;
GPIO_Init(nWrPin_Port, &GPIO_InitStructure);
RCC_APB2PeriphClockCmd(nRdPin_RCC, ENABLE); // 控制脚 RD ---PC10--//
GPIO_InitStructure.GPIO_Pin = nRdPin;
GPIO_InitStructure.GPIO_Speed = GPIO_Speed_2MHz;
GPIO_InitStructure.GPIO_Mode = GPIO_Mode_Out_PP;
GPIO_Init(nRdPin_Port, &GPIO_InitStructure);
RCC_APB2PeriphClockCmd(nRstPin_RCC, ENABLE); // 控制脚 RST ---PC12--//
GPIO_InitStructure.GPIO_Pin = nRstPin;
GPIO_InitStructure.GPIO_Speed = GPIO_Speed_2MHz;
GPIO_InitStructure.GPIO_Mode = GPIO_Mode_Out_PP;
GPIO_Init(nRstPin_Port, &GPIO_InitStructure);
RCC_APB2PeriphClockCmd(LightPin_RCC, ENABLE); // 控制脚背光 --PB00---//
GPIO_InitStructure.GPIO_Pin = LightPin;
GPIO_InitStructure.GPIO_Speed = GPIO_Speed_50MHz;
GPIO_InitStructure.GPIO_Mode = GPIO_Mode_Out_PP;
GPIO_Init(LightPin_Port, &GPIO_InitStructure);
}
void delayms(int count) // X1ms
{
int i,j;
for(i=0;i for(j=0;j《1000;j++);
}
void LCD_ili9320_IniTIaliztion (void) //--功 能:初始化 ILI9320 控制器
{
volatile u16 i, j, k;
u32 DeviceCode = 0;
Lcd_Configuration();
LCD_ili9320_BackLight(0); //关背光
delayms(200);
Clr_Rst;
delayms(200);
LCD_ili9320_WriteData(0xffff);
Set_Rst; Set_nWr; Set_Cs; Set_Rs; Set_nRd; Set_Rst;
delayms(200);
LCD_ili9320_WriteRegister(0x0000,0x0001); // Start OCS
delayms(200);
DeviceCode = LCD_ili9320_ReadRegister(0x0000); // 读控制器型号 ILI9320
if(DeviceCode == 0x9320||0x9300)
{
LCD_ili9320_WriteRegister(0x00,0x0000);
LCD_ili9320_WriteRegister(0x01,0x0100);//驱动器输出控制
LCD_ili9320_WriteRegister(0x02,0x0700);//LCD驱动波形控制-反转
LCD_ili9320_WriteRegister(0x03,0x1030);//进入模式--F-
LCD_ili9320_WriteRegister(0x04,0x0000);//重新调整控制寄存器大小---缩放
LCD_ili9320_WriteRegister(0x08,0x0202);//Display Contral 2.(0x0207)
LCD_ili9320_WriteRegister(0x09,0x0000);//Display Contral 3.(0x0000)
LCD_ili9320_WriteRegister(0x0a,0x0000);//Frame信号输出间隔
LCD_ili9320_WriteRegister(0x0c,(1《《0)); //RGB显示接口控制1--16位
LCD_ili9320_WriteRegister(0x0d,0x0000);//帧标记的位置
LCD_ili9320_WriteRegister(0x0f,0x0000); //RGB显示接口控制1
delayms(5);
LCD_ili9320_WriteRegister(0x07,0x0101);//Display Contral.
delayms(5);
LCD_ili9320_WriteRegister(0x10,(1《《12)|(0《《8)|(1《《7)|(1《《6)|(0《《4));//Power Control 1.(0x16b0)
LCD_ili9320_WriteRegister(0x11,0x0007); //Power Control 2.(0x0001)
LCD_ili9320_WriteRegister(0x12,(1《《8)|(1《《4)|(0《《0));//Power Control 3.(0x0138)
LCD_ili9320_WriteRegister(0x13,0x0b00);//Power Control 4.
LCD_ili9320_WriteRegister(0x29,0x0000); //Power Control 7.
LCD_ili9320_WriteRegister(0x2b,(1《《14)|(1《《4));//帧速率和色彩控制---70
LCD_ili9320_WriteRegister(0x50,0);//Set X Star240*320
LCD_ili9320_WriteRegister(0x51,239); //水平GRAM终止位置Set X End.
LCD_ili9320_WriteRegister(0x52,0);//Set Y Star
LCD_ili9320_WriteRegister(0x53,319);//Set Y End.t.
LCD_ili9320_WriteRegister(0x60,0x2700);//门扫描控制器
LCD_ili9320_WriteRegister(0x61,0x0001);//Driver Output Control.
LCD_ili9320_WriteRegister(0x6a,0x0000); //Vertical Srcoll Control.
LCD_ili9320_WriteRegister(0x80,0x0000); //局部影像控制器1
LCD_ili9320_WriteRegister(0x81,0x0000); //局部影像控制器1--起始地址
LCD_ili9320_WriteRegister(0x82,0x0000); //局部影像控制器1--终止地址
LCD_ili9320_WriteRegister(0x83,0x0000); //Displsy Position? Partial Display 2.
LCD_ili9320_WriteRegister(0x84,0x0000); //RAM Address Start? Partial Display 2.
LCD_ili9320_WriteRegister(0x85,0x0000); //RAM Address End? Partial Display 2.
LCD_ili9320_WriteRegister(0x90,(0《《7)|(16《《0)); //平板接口控制器1(0x0013)
LCD_ili9320_WriteRegister(0x92,0x0000);//Panel Interface Contral 2.(0x0000)
LCD_ili9320_WriteRegister(0x93,0x0001); //Panel Interface Contral 3.
LCD_ili9320_WriteRegister(0x95,0x0110); //Frame Cycle Contral.(0x0110)
LCD_ili9320_WriteRegister(0x97,(0《《8)); //
LCD_ili9320_WriteRegister(0x98,0x0000); //Frame Cycle Contral.
LCD_ili9320_WriteRegister(0x07,0x0173);//(0x0173)
}
else if(DeviceCode==0x9325||DeviceCode==0x9328)//ILI9325
{
LCD_ili9320_WriteRegister(0x00e7,0x0010);
LCD_ili9320_WriteRegister(0x0000,0x0001); //开启内部时钟
LCD_ili9320_WriteRegister(0x0001,0x0100);
LCD_ili9320_WriteRegister(0x0002,0x0700); //电源开启
LCD_ili9320_WriteRegister(0x0003,(1《《12)|(3《《4)|(0《《3) ); //65K
LCD_ili9320_WriteRegister(0x0004,0x0000);
LCD_ili9320_WriteRegister(0x0008,0x0207);
LCD_ili9320_WriteRegister(0x0009,0x0000);
LCD_ili9320_WriteRegister(0x000a,0x0000);//display setting
LCD_ili9320_WriteRegister(0x000c,0x0001); //display setting
LCD_ili9320_WriteRegister(0x000d,0x0000);//0f3c
LCD_ili9320_WriteRegister(0x000f,0x0000);
//电源配置
LCD_ili9320_WriteRegister(0x0010,0x0000);
LCD_ili9320_WriteRegister(0x0011,0x0007);
LCD_ili9320_WriteRegister(0x0012,0x0000);
LCD_ili9320_WriteRegister(0x0013,0x0000);
delayms(5);
LCD_ili9320_WriteRegister(0x0010,0x1590);
史海拾趣
|
想请问哈如果要在80C186上使用VxWORKS开发的话是使用VxWORKS FOR PENTIUM开发吗?另外就是在网上找了不少时间但是没找到80C186的BSP,不晓得是没有还是不支持!如果哪位知道也请你发个链接哈!谢谢了!… 查看全部问答> |
|
我下一步有可能做手机开发,想拖大家帮忙推荐款适合的手机。谢谢。 我明年毕业,现在在单位实习,主要做Oracle、MSSQL、.NET相关,我计划明年3到5月份之间买部新手机。考虑到将来可能自学手机开发,比如J2ME、Symbian和VC等等,所以我想问一下大家,什么牌子的哪款手机操作系统和处理器都更适合程序员 ...… 查看全部问答> |
|
大家好,小弟现在调试的串口程序进行简单的收发数据没有什么问题,比如我发送“A”,以ASCII码显示的话在串口另一端可以收到“A”, 问题在于此时发送的A对应的十六进制数是41 00,我希望发送的“A”是十六进制数41,感觉把数据类型改为 ...… 查看全部问答> |
|
感觉编译莫名其秒,警告也看不懂,来请教过来,先申明软件安装和编译安装没问题,已用另个一个程序证实了,今天在ST官网上下了标准STM8各个模块标准文件,建了工程就是编译有问题。提示如下图: 1.JPG (188.79 KB) 下载 ...… 查看全部问答> |
|
用单片机和传感器,工件在自动线皮带机上单方向传送,当工件通过检测区时,由传感器检测到工件并进行计数,计数通过5位数码显示管显示器即刻器显示,计数范围为0~10000,当传送带上每通过100个工件,即计数器值为100的整数倍时,讯响 ...… 查看全部问答> |
|
上海阜昂电子科技有限公司是一家为客户提供优质性价比电源解决方案的全方位服务的公司。拥有开关电源、模块电源、整机电源、三大类。 具有研发、生产、销售、市场调研的综合实力,以制造为根本,积极推进符合时代和世界潮流的商品的开发、制造和 ...… 查看全部问答> |




