历史上的今天
今天是:2025年02月05日(星期三)
2020年02月05日 | 基于51单片机的DHT11温湿度检测控制系统设计
2020-02-05 来源:51hei
前 言1.1本文研究的背景及意义
粮库已经被广泛的运用,是存储粮食的一个重要方式。是粮食仓库的简称,是粮食仓储企业习惯称谓,属于全民所有制企业,是我国粮食企业的一个重要组成部分,由粮食部门统一管理,担负着国家粮食储备、地方粮食储备、粮食流通的主渠道作用,其主要任务是完成粮食的接受、保管和调运输送等粮食流通诸环节。在不同季节内,尤其是不利于存储食物的季节内进行的一种保护措施。
因此研究温湿度的控制非常有必要,它可以进一步优化储存控制方式,提升水平。
1.2研究现状
我国地大物博,各地的自然环境条件不同,所以在不利于存储粮食的自然环境中,具有可调节温湿度的可控粮库更能够创造适宜存储的条件,中国各地经济水平和发达水平有比较大的差异,所以研制出又具有实用价值并且采用最低的成本达到最好的效果是非常有必要的,既节约了人力亲自检查,又节约制造成本,不会对贫困地区造成经济负担,又避免了能源和经济浪费[1]。
本系统所要完成的任务是:
①人性化的设计。界限温度值及湿度值能够由用户根据不同被储存的粮食的存储需求输入并通过显示器显示,能够实时、准确的显示采样温度值与湿度值。
②通过采集温度及湿度值,准确的判断标准值与当前值之间的差异,看是否符合标准值,及时的启动报警装置(包括警报灯的提示功能以及蜂鸣等)进行报警,并采取相应控制温湿度的方案。
1.3本文研究的主要内容
一、首先我们必须了解温湿度控制对储存粮食的重要性,其次我们才能够对此作出更好的判断,以求更好的解决用户所需要的问题。
二、温湿度的监测和控制是我们研究的主要内容。数字化温湿度检测的方法为一旦环境中的温湿度发生变化时,湿度传温度感器和湿度传感器随着温湿度的变化而变化,然后将变化的电阻通过转换电路和转换信号检测为与之对应变化的电压,然后把模拟电压信号由A/D转换器转换为数字信号并送入到单片机中,对采集到的信号单片机进行滤波处理并通过查表得到实际测量的湿度值,之后通过单片机的各外部接口电路显示该温湿度值。
三、该系统通过按钮设定最适宜的温度和湿度,传感器向中央控制系统输送监控信号,超过预设值的话,蜂鸣器就会报警提醒,控制温、湿度的设备即可作出调整,回到正常范围内,系统正常运行。
四、根据各种不同粮食的适宜温度进行温室温度调节,若低于下限温度则采取升温措施,通常采取电热增温和火力增温等,电热增温比较方便。若高于上限温度则采取降温措施,通常通过水管降温和风扇降温,风扇降温比较方便;为满足粮库不同种类粮食对湿度的要求,可以在地上、台阶、盆壁洒水,还可以在空中悬挂湿布,以增加水分的蒸发,最好的办法是设置自动喷雾装置,自动调节湿度。如果湿度过大,容易导致植被过于潮湿,发生腐烂,可采用烘干技术,加快水分流失,保持被存储粮食的干燥。为满足对于不同粮食的储存方式和需求,我们可以随时对温、湿度进行调节,对于不利情况能够及时的作出显示,并能够采取相应的措施提醒用户进行调整,以达到最适宜的温湿度。
第2章 设计任务分析及方案论证
本章详细介绍了本次设计的主要任务,以及对于所要实现的内容加以分析,同时详细的介绍了主要元器件的选择,以及各自的特性。
2.1设计过程及其工艺要求设计
一个以单片机为核心的温湿度控制系统,需要实现的功能为:
①能够准确的显示当前的温度以及湿度。温度检测的范围0℃-60℃,测温精度:±2℃;湿度检测范围20%-100%RH, 测湿精度:±5%RH。
②能够自主调节当前需要温度以及湿度的预设温湿度值,在系统上面有调节按钮,可随时根据需要增加或者减少预设值。
③一旦发现超过了预设值,蜂鸣器蜂鸣报警,控制设备立即启动,立即调控温湿度。
④报警方式为三极管驱动的蜂鸣音报警。
⑤系统的显示方式均为四位显示,采用LCD显示。
2.2设计总体方案及其论证2.2.1设计总体方案及其论证
本设计要实现的功能是:实时显示当前环境的温湿度,并且允许用户设定温湿度标准值,当环境温湿度超过或低于标准值时,系统会以蜂鸣器鸣响的方式进行报警提示,并且控制设备自启动,待达到标准值时,蜂鸣器停止鸣响,控制设备停止运行,系统正常工作,工作指示灯亮。
(1)温度监控:对温室温度进行测量和控制并反映在显示器上。
(2)湿度监控:对温室湿度进行测量和控制反映在显示器上。
(3)显 示:LCD就地显示此时此刻温湿度值,摆放在生产现场用于显示当前的温湿度。
依据功能设定,本系统主要分为以下三个模块:
(1)温湿度采集模块
(2)数据处理模块
(3)用户交互模块
其中温湿度采集模块使用的是DHT11数字温湿度传感器,它使用单总线方式,接口简单,而且无需另外校准。分辨率为8bit,完全能够满足日常环境温湿度的检测要求。
数据处理模块使用的是AT89S51单片机,其完成温湿度数据的采集、运算和逻辑控制的功能。
用户交互模块主要由按键、1602点阵液晶、蜂鸣器和控制器构成。其中按键用于用户设定温湿度准确值,1602用于数据显示,蜂鸣器用于提示用户,控制器用于调节控制不符合要求的温、湿度。按照系统的设计功能所要求的,温湿度监控系统原理图如下图2.2.1所示:(在附件中)
图2-2-1 温湿度监控系统原理图
单片机作为主控制器,主要负责处理由温湿度传感器送来数据,并把处理好的数据送向显示器模块,数据温湿度传感器主要用来采集周围的环境参数,并把所采集到得数据送向单片机,按键电路主要是用来完成单片机的复位操作和温湿度初始值的设定。蜂鸣器电路就是用三极管来实现的,用来判断周围的温度或者湿度是否超出设定数值,控制设备等候指令,当蜂鸣器响起,温、湿度不在标准范围内,控制设备自行启动,直到温、湿度正常,显示电路主要用来显示当前的温湿度[10]。
2.3器件选定
将单片机用作测控系统时,总要有被测信号输入通道,由计算机拾取必要的输入信息。对于测量系统而言,其核心任务是怎么样获得准确的被测信号;而对测控系统来说,不可缺少的环节是对条件的监测和对被控对象状态的测试,传感器是实现测量与控制的第一环节,是测控系统的关键部分,一切准确的测量和控制都将在传感器对于原始信号的准确可靠的转换和捕捉,工业生产过程的自动化测量和控制,基本主要依赖各种传感器来控制和检测生产过程中的各种量,使系统和设备在最佳状态正常运行,从而保证生产的高质量和高效率 [6]。
2.3.1测量部分:温湿度传感器
DHT11数字温湿度传感器是一款含有已校准数字信号输出的温湿度复合传感器,它应用专用的温湿度传感和数字模块采集技术,具有很高的稳定性和可靠性,DHT11传感器内含一个NTC测温和一个电阻式感湿元件,并与一个8位的高性能单片机相连接,在精确的湿度校验室中DHT11传感器进行过校准,以程序的形式校准系数储存在0TP内存中,检测信号的时候,在处理过程中传感器内部要调用这些校准系数,采用单线制的串行接口[13],使系统集成可以有较低的功耗,而且更加简单快速,信号传输距离超过20米,作为一个数字温湿度传感器DHT11具有响应快速、抗干扰强、性价比高等优点,它的性能指标如下:湿度测量范围为20%~90%RH;湿度测量精度为±5%RH;温度测量范围为0~50 ℃,温度测量精度为±2℃,工作电压3.0~5.5 V,相应时间<5S,DHT1l采用4针单排引脚封装, 传感器通电后,需要等待1s,这是因为要越过不稳定的状态,在此期间不需发送指令,电源引脚(VDD,GND)之间可增加一个100nF 的电容,用以去耦滤波[7]。

图2-3-1典型的应用电路
电源引脚
四条引角中有两条是电源引脚,有两条是输出数据的引脚,你只需要给他供上额定电压,然后再他的输出引脚采集信号就可以了,输出信号如果是模拟量的话,通过A/D芯片,将模拟量转换为数字信号,然后传送给单片机。DHT11是数字传感器,所以不需要进行模数的转换。

图2-3-1 DHT11实物图
(1)DHT11温湿度传感器产品参数:
相对湿度
分 辨 率:16Bit
重 复 性:±1%RH
精 度:25°C ±5%RH
互 换 性:可完全互换
响应时间:1/e(63%)25°C 6s
1m/s 空气 6s
迟 滞:<±0.3%RH
长期稳定性:<±0.5%RH/yr
温度
分 辨 率:16Bit
重 复 性:±0.2°C
量程范围:25°C ±2°C
响应时间:1/e(63%) 10s
电气特征
供 电:DC 3.5-5.5V
供电电流:测量0.3mA 待机60μA
采样周期:次 大于2秒
引脚说明
(1)VDD 供电3.5-5.5V
(2)DATA 串行数据,单总线
(3)NC 空脚
(4)GND 接地,电源负极
2.3.2串行接口(单线双向)
DATA 用于微处理器与 DHT11之间的通讯和同步,采用单总线数据格式,一次通讯时间4ms左右,数据分小数部分和整数部分,具体格式在下面说明,当前小数部分用于以后扩展,现读出为零.操作流程如下:一次完整的数据传输为40bit,高位先出。
数据格式:8bit湿度整数数据+8bit湿度小数数据+8bit温度整数数据+8bit温度小数数据+8bit校验和。
数据传送正确时校验和数据等于“8bit湿度整数数据+8bit湿度小数数据+8bi温度整数数据+8bit温度小数数据”所得结果的末8位。
用户MCU发送一次开始信号后,DHT11从低功耗模式转换到高速模式,等待主机开始信号结束后,DHT11发送响应信号,送出40bit的数据,并触发一次信号采集,用户可选择读取部分数据.如果没有接收到主机发送开始信号,DHT11不会主动进行温湿度采集.采集数据后转换到低速模式。
总线空闲状态为高电平的时候主机把总线拉低等待DHT11响应, DHT11能检测到起始信号,主机必须把总线拉低,至少大于18ms。DHT11一旦接收到主机的开始信号,接着就等待开始信号的结束,然后发送80us的低电平响应信号,要读取DHT11的响应信号,必须等待开始信号的结束,并延时等待20-40us后才能够接受,主机发送开始信号后,这时候就可输出高电平或切换到输入模式,接着总线由上拉电阻拉高。
DHT11发送响应信号的时候总线为低电平 ,DHT11把总线拉高80us之前,必须等到响应信号发送,准备发送数据时,每一bit数据都以50us低电平时隙开始,数据位是0或1是由高电平的长或短来决定。假如响应信号的读取为高电平,但是DHT11无响应响应,这时候说明路线可能连接不正常,当最后一bit数据传送结束后,DHT11把总线拉低50us,接着总线由上拉电阻拉高进入空闲状态。
2.3.3电气特性
VDD=5V,T = 25℃
图2-3-3电气特性(注:采样周期间隔不得低于1秒钟)
2.3.4性能说明
表2-3-4 性能说明
表2.3.5 DHT11引脚说明
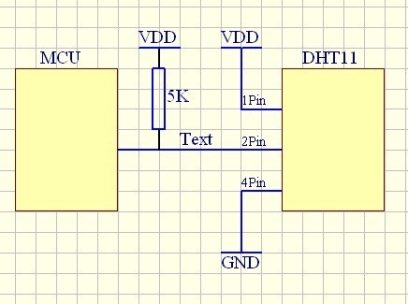
注意 引脚2在接单片机时,同时要在数据线接一上拉电阻,接到电源上[4]。
2.3.6应用信息
电阻式温、湿度传感器暴露在化学物质中会受到干扰,导致灵敏度下降,当处于极限状态时,传感器可以通过程序处理,回复到初试的校准状态,在不符合规范的范围内使用传感器,不仅会导致几乎3%的临时漂移信号,而且会加速产品的老化,转为正常的使用范围后,会渐渐恢复校准状态;温度是影响气体相对湿度的关键,因此测量时最好让湿度传感器工作温度相同[5]。
2.3.7 封装信息

图2-3-6 DHT11的封装信息
2.4 AT89S51单片机2.4.1单片机介绍
AT89S51是美国ATMEL公司生产的低功耗、高性能CMOS 的8位单片机,片内含4K的可编程的Flash只读程序存储器,器件采用ATMEL公司的高密度、非易失性存储技术生产,兼容标准8051指令系统及引脚。它集Flash程序存储器既可在线编程(ISP),也可用传统方法进行编程及通用8位微处理器于单片机芯片中,低价位AT89S51单片机可为您提供许多高性价比的应用场合,可灵活应用于各种控制的领域【8】。AT89S51提供以下的功能标准:4K字节闪烁存储器,128字节随机存取数据存储器,2个16位定时/计数器,32个I/O口, 1个串行通信口,1个5向量两级中断结构,另外,AT89S51还可以进行0HZ的静态逻辑操作,并支持两种软件的节电模式,闲散方式停止中央处理器的工作,可允许随机存取数据存储器、定时/计数器、串行通信口及中断系统继续工作。掉电方式保存随机存取数据存储器中的内容,但震荡器停止工作并禁止其它所有部件的工作直到下一个复位,在AT89C51上新增加的功能使AT89S51性能有了较大提升,它的价格甚至更低,它的工作频率可达33MHz,比AT89C51的工作频率更高,ISP在线编程功能的优越性在于它不必要将芯片从工作状态下分离,特别是在改写存储器内的程序,这是一个相当方便简单的功能,它不需要像AT89C51那样外接看门狗计时器单元电路,由于它内部具有双工UART串行通道内部集成看门狗计时器,它具有全新的加密算法,大大加强的程序的保密性,有效的保护知识产权不被侵犯,它完全兼容51全部字系列产品[8]。

图2-5-1 AT89S51引脚图
2.4.2引脚说明:
VCC:电源电压输入端。
GND:电源地
P0口:P0口为一个8位漏级开路双向I/O口,每脚可吸收8TTL门电流。当P1口的管脚第一次写1时,被定义为高阻输入。P0能够用于外部程序数据存储器,它可以被定义为数据/地址的低八位。在FIASH编程时,P0 口作为原码输入口,当FIASH进行校验时,P0输出原码,此时P0外部必须被拉高。P0口在访问外部存储器时,P0口既是一个真正的双向数据总线口,又是输出8位地址口。它包括一个输出锁存器,两个三态缓冲器,一个输出驱动电路和一个输出控制电路
P1口:P1口是一个内部提供上拉电阻的8位双向I/O口,P1口缓冲器能接收输出4TTL门电流。P1口管脚写入”1”后,被内部上拉为高电平,可用作输入。P1口被外部下拉为低电平时,将输出电流,这是由于内部上拉的缘故。在FLASH编程和校验时,P1口作为第八位地址接收。专门为用户使用的I/O口,是准双向口,P1口为8位准双向口,每一位均可单独定义为输入或输出口。在编程校验期间,用做输入低位字节地址。P1口可以驱动4个TTL负载。
P2口:P2口为一个内部上拉电阻的8位双向I/O口,P2口缓冲器可接收,输出4个TTL门电流,当P2口被写“1”时,其管脚被内部上拉电阻拉高,且作为输入。并因此作为输入时,P2口的管脚被外部拉低,将输出电流。这是由于内部上拉的缘故。P2口当用于外部程序存储器或16位地址外部数据存储器进行存取时,P2口输出地址的高八位。在给出地址“1”时,它利用内部上拉优势,当对外部八位地址数据存储器进行读写时,P2口输出其特殊功能寄存器的内容。P2口在FLASH编程和校验时接收高八位地址信号和控制信号。
P3口:P3口管脚是8个带内部上拉电阻的双向I/O口,可接收输出4个TTL门电流。当P3口写入“1”后,它们被内部上拉为高电平,并用作输入。作为输入,由于外部下拉为低电平,P3口将输出电流,这是由于上拉的缘故。P2口也是双向口。它是供系统扩展时输出高8位地址。如果没有系统扩展时,也可以作为用户的I/O口使用。P2口作为外部数据存储器或程序存储器的地址总线的高8位输出口AB8-AB15,P0口由ALE选通作为地址总线的低8位输出口AB0-AB7。外部的程序存储器由PSEN信号选通,数据存储器则由WR和RD读写信号选通,因为2=64k,所以AT89S51最大可外接64kB的程序存储器和数据存储器。P3口除了作为普通I/O口,还有第二功能:
表2-5-2 P3口的第二功能
RST:复位输入端,高电平有效。当振荡器复位器件时,要保持RST脚两个机器周期的高电平时间。
ALE/PROG:地址锁存允许/编程脉冲信号端。当访问外部存储器时,地址锁存允许的输出电平用于锁存地址的低位字节。在FLASH编程期间,此引脚用于输入编程脉冲。在平时,ALE端以不变的频率周期输出正脉冲信号,此频率为振荡器频率的1/6。因此它可用作对外部输出的脉冲或用于定时目的。然而要注意的是:每当用作外部数据存储器时,将跳过一个ALE脉冲。如想禁止ALE的输出可在SFR8EH地址上置0。此时,ALE只有在执行MOVX,MOVC指令是ALE才起作用。另外,该引脚被略微拉高。如果微处理器在外部执行状态ALE禁止,置位无效。
PSEN:外部程序存储器的选通信号,低电平有效。在由外部程序存储器取指期间,每个机器周期两次/PSEN有效。但在访问外部数据存储器时,这两次有效的/PSEN信号将不出现。
EA/VPP:外部程序存储器访问允许。注意加密方式1时,EA将内部锁定为RESET;当EA端保持高电平时,此间内部程序存储器。在FLASH编程期间,此引脚也用于施加12V编程电源(VPP)。
XTAL1:片内振荡器反相放大器和时钟发生器的输入端。
XTAL2:片内振荡器反相放大器的输出端。
现在已经对四个8位双向并行I/O口有了初步的了解。根据以上的内容可知只有P1口是标准的I/O口,所以我们选用P1口作为数据端口,P1口可逐位分别定义各口线为输入或输出线[7]。
2.4.3单片机最小系统
所谓单片机的最小系统是指使单片机能运行程序、正常工作的最简单电路系统,是保证单片正常启动、开始工作的必须电路,缺一不可。单片机最小系统一般由单片机、程序存储器、时钟电路和复位电路组成。对于AT89S51单片机,由于片内有4K的程序存储器,所以其最小系统除了单片机本身外,只需外接时钟电路与复位电路即可。
2.4.4主要性能特点和优越性
(1)4k Bytes Flash片内程序存储器;
(2)128 bytes的随机存取数据存储器(RAM);
(3)32个外部双向输入/输出(I/O)口;
(4)5个中断优先级、2层中断嵌套中断;
(5)6个中断源;
(6)2个16位可编程定时器/计数器;
(7)2个全双工串行通信口;
(8)看门狗(WDT)电路;
(9)片内振荡器和时钟电路;
(10)与MCS-51兼容;
(11)全静态工作:0Hz-33MHz;
(12)三级程序存储器保密锁定;
(13)可编程串行通道;
(14)低功耗的闲置和掉电模式。
2.5中断系统2.5.1中断
程序执行过程中,允许外部或内部事件通过硬件打断程序的执行,使其转向为处理内部事件的中断服务程序中去;完成中断服务的程序后,CPU继续原来被打断的程序,这样的过程称为中断过程。
2.5.2产生中断
能产生中断的外部和内部事件。AT89S51有5个中断源:
(1)INT0:外部中断0请求,低电平有效。通过P3.2引脚输入。
(2)INT1:外部中断1请求,低电平有效。通过P3.3引脚输入。
(3)T0:定时器/计数器0溢出中断请求。
(4)TI:定时器/计数器1溢出中断请求。
(5)TXD/RXD:串行口中断请求。当串行口完成一帧数据的发送或接收时,便请求中断。每一个中断源都对应一个中断请求标志位,它们设置在特殊功能寄存器TCON和SCON中。当这些中断源请求中断时,相应的标志分别有TCON和SCON中的相应位来锁存。
2.5.3中断系统有以下4个特殊功能寄存器
(1)定时器控制寄存器TCON(用6位);
(2)串行口控制寄存器SCON(用2位);
(3)中断允许寄存器IE;
(4)中断优先级寄存器IP。
其中,TCON和SCON只有一部分用于中断控制。通过对以上各特殊功能寄存器的各位进行置位或复位等操作,可实现各种中断控制功能。
2.6复位电路
复位是单片机的初始化操作。其主要功能是把PC初始化为000H,使单片机从0000H单元开始执行程序。除了进入系统的正常初始化之外,当由于程序运行出错或操作错误使系统处于死锁状态时,为摆脱困境,也需按复位键重新启动。
除PC之外,复位操作还对其他一些寄存器有影响,它们的复位状态如下图所示.
表2-8 复位操作对寄存器的影响
为确保微机系统中电路稳定可靠工作,复位电路是必不可少的一部分,一般微机电路正常工作需要供电电源为5V±5%,即4.75~5.25V。由于微机电路是时序数字电路,它需要稳定的时钟信号,因此在电源上电时,只有当VCC超过4.75V低于5.25V以及晶体振荡器稳定工作时,复位信号才被撤除,微机电路开始正常工作。单片机的复位分为上电自动复位、按键手动复位两种和看门狗强制复位三种等。上电复位通常利用电容的充放电来实现,按键复位则可分为按键脉冲复位和按键电平复位两种,看门狗复位则通过外接看门狗电路或软件看门狗程序实现。常见的有上电复位和按键复位电路。
2.7时钟电路
时钟电路可以简单定义如下:1.就是产生象时钟一样准确的振荡电路;2.任何工作都按时间顺序。用于产生这个时间的电路就是时钟电路。时钟电路一般由晶体震荡器、晶震控制芯片和电容组成。时钟电路应用十分广泛,如电脑的时钟电路、电子表的时钟电路以及MP3、MP4的时钟电路。
时钟电路用于产生单片机的基本时钟信号,是用来配合外部晶体实现振荡的电路,这样可以为单片机提供运行时钟,如果运行时钟为0 的话,单片机就不工作,当然超出单片机的工作频率的时钟也会导致单片机不工作。时钟电路是微型计算机的心脏,它控制着计算机的工作节奏,CPU就是通过复杂的时序电路完成不同的指令功能的。MCS-51的时钟信号可以由两种方式:一种是内部方式,利用芯片内部的振荡电路,产生时钟信号:另一种为外部方式,时钟信号由外部引入。如果没有时钟电路来产生时钟驱动单片机,单片机是无法工作的[12]。AT89S51的时钟信号可由内部振荡器产生,也可由外部电路直接提供。
史海拾趣
|
菜鸟才接触89c51,写的如下代码,但是中断不响应,我在INT0输入的是方波信号,还有这块是16位寻址哈 也就是unsigned int 型最大值是65536哈,我想是让int0为高电平时,计数器开始计数,当int0下一个高电平到来 之后计数器重新计数,一直这样循环 ...… 查看全部问答> |
|
招聘要求: 岗位:嵌入式设计工程师 1, 统招大学本科电子,仪器仪表,机电,电信等相关专业 2, 熟悉8位,32位单片机系统软硬件设计 3, 熟悉模拟,数字电路及各种工具软件使用 4, 具有团队精神,具备良好的学习能 ...… 查看全部问答> |
|
我用的单片机是F149,在程序中发现有只用一次的屏幕显示函数被调用多次,请大家给分析一下,我自己认为是TimerA引起的。 我的这段程序是单片机C语言,在运行时发现屏幕显示函数被多次调用,实际我只用了一次。大家给点意思看看是哪里的问题。我自 ...… 查看全部问答> |
|
各位ggjj求助:IAR中修改程序,可是可执行文件没有变化! 我在IAR编译器中,直接修改程序代码,进行编译以后,生成的可执行文件,跟修改之前的一模一样,没有变化。 我整整调试了一晚上了,出现这种问题,好郁闷!!! 这是怎么回事,我该怎么解决???… 查看全部问答> |
|
MCBSP2 外接ALC5621 codec IC,在播放音乐时,不能发声,输出仅变成了高电平。 MCBSP2_CLKX 1.536M,MCBSP2_FSX 48K,以下是相关寄存器 配置。 MCBSPLP_PCR_REG配置成下降沿发送数据, CLKXP Transmit Clock Polarity RW 0x0 0x0: Transmit dat ...… 查看全部问答> |
|
下面这个框图是UC2843芯片的内部框图,现在想请教的是反馈电压、反馈电流和输出占空比的计算公式,手册上都没有介绍这个计算关系到底是什么样子的。谢谢!… 查看全部问答> |
|
本设计要求作出一种多路模拟信号采集模块,从多个通道轮流采集数据一次,并将数据保存于记录。本系统采用AT89C52作为控制系统,核心器件采用TI公司的高精度12BIT ,11通道一步采样AD芯片TLC2543。分别从11路采样模拟信号,实现11路数据采集。为了做 ...… 查看全部问答> |
|
实现功能 将音频频谱显示在BBB 的液晶屏上 硬件设计电路 音频采集电路,以及一些信号放大电路 软件设计 使用BBB的AD 将信号前端处理后的信号进行AD 转换,然后使用fftw进行傅里叶变换,根据需要决定是否使用neon指令集和posix线程库 预 ...… 查看全部问答> |
|
【瑞萨R7F0C80212试用】一步一步玩R7F0C80212之第二弹 上电初实验 根据第一弹的描述,相信大家对于板子的所有套件以及板子的布局已经了如指掌了,既然已经开始拿到板子了,我们就开始来上电试试有什么效果吧。。 开发板 ...… 查看全部问答> |




