历史上的今天
今天是:2025年02月08日(星期六)
2020年02月08日 | AVR单片机硬件电路设计方法详解
2020-02-08 来源:eefocus
Mega16已经内置了上电复位设计。并且在熔丝位里,可以控制复位时的额外时间,故AVR外部的复位线路在上电时,可以设计得很简单:直接拉一只10K的电阻到VCC即可 (R0)。为了可靠,再加上一只0.1uF的电容(C0)以消除干扰、杂波。D3(1N4148($0.0054))的作用有两个:作用一是将复位输入的最高电压钳在 Vcc+0.5V 左右,另一作用是系统断电时,将R0(10K)电阻短路,让C0快速放电,让下一次来电时,能产生有效的复位。当AVR在工作时,按下S0开关时,复位脚变成低电平,触发AVR芯片复位。

重要说明:实际应用时,如果你不需要复位按钮,复位脚可以不接任何的零件,AVR芯片也能稳定工作。即这部分不需要任何的外围零件。
晶振电路的设计

Mega16已经内置RC振荡线路,可以产生1M、2M、4M、8M的振荡频率。不过,内置的毕竟是RC振荡,在一些要求较高的场合,比如要与RS232($780.5000)通信需要比较精确的波特率时,建议使用外部的晶振线路。
早期的90S系列,晶振两端均需要接22pF左右的电容。Mega系列实际使用时,这两只小电容不接也能正常工作。不过为了线路的规范化,我们仍建议接上。
重要说明:实际应用时,如果你不需要太高精度的频率,可以使用内部RC振荡。即这部分不需要任何的外围零件。
AD转换滤波线路的设计

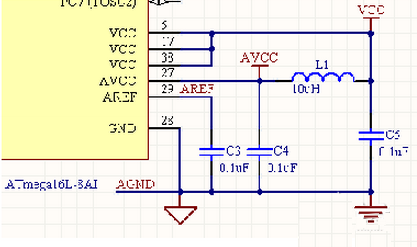
为减小AD转换的电源干扰,Mega16芯片有独立的AD电源供电。官方文档推荐在VCC串上一只10uH的电感(L1),然后接一只0.1uF的电容到地(C3)。
Mega16内带2.56V标准参考电压。也可以从外面输入参考电压,比如在外面使用TL431($0.0625)基准电压源。不过一般的应用使用内部自带的参考电压已经足够。习惯上在AREF脚接一只0.1uF的电容到地(C4)。
重要说明:实际应用时,如果你想简化线路,可以将AVCC直接接到VCC,AREF悬空。即这部分不需要任何的外围零件。
ISP下载接口设计
ISP下载接口,不需要任何的外围零件。使用双排2*5插座。由于没有外围零件,故PB5(MOSI)、PB6(MISO)、PB7(SCK)、复位脚仍可以正常使用,不受ISP的干扰。
重要说明:实际应用时,如果你想简化零件,可以不焊接2*5座。但在PCB设计时最好保留这个空位,以便以后升级AVR内的软件。

JTAG仿真接口设计

仿真接口也是使用双排2*5插座。需要四只10K的上拉电阻。
重要说明:实际应用时,如果你不想使用JTAG仿真,并且不想受四只10K的上拉电阻的影响,可以将JP1-JP4断开。
电源设计

AVR单片机最常用的是5V与3.3V两种电压。本线路以开关切换两种电压,并且以双色二极管指示(5V时为绿灯,3.3V时为红灯)。二极管D1防止用户插错电源极性。D2可以允许用户将电压倒灌入此电路内,不会损坏1117-ADJ。
1117-ADJ的特性为1脚会有50uA的电流输出,1-2脚会有1.25V电压。利用这个特点,可以计算出输出电压:当 SW开关打向左边时,R6上的电流为 1.25/0.33 = 3.78ma 。R8上的电流为1117-ADJ 1脚电流加上R6上的电流,即0.05+3.78=3.83ma. 可以计算得R8上的电压为3.84V。 于是得出VCC=1.25+3.83=5.08V。误差在2%以内。当 SW开关打向右边时,R6上的电流为 1.25/0.62 = 2.02ma 。R8上的电流为1117-ADJ 1脚电流加上R6上的电流,即0.05+2.02=2.07ma. 可以计算得R8上的电压为2.07V。 于是得出VCC=1.25+2.07=3.32V。误差在1%以内。使用1%精度的电阻,可以控制整个输出电压误差在3%以内。
下一篇:AVR单片机性能简介
史海拾趣
|
WM5 VC2005 如何在dialog中加WebBrowser? 我想在VC程序中访问网页,通过在dialog中加入一个WebBrowser控件实现,但启动dialog时报错,如何解决?… 查看全部问答> |
|
各位同仁,我在做pxa270平台上wince5.0串口驱动的过程中,发现两个串口(FFUART,BTUART)不能同时 正常的收发数据。 现在的情况: 1。platform.reg注释掉两个串口之一可以启动内核。 2。platform.reg两个串口都打开,如果BTUART作为debug口, ...… 查看全部问答> |
|
平台:VS2005 + ComponentOne for Mobile +MSDN2005+Mobile 5.0 SDK 我在PocketPC项目中新建了一个form,在里面放了9个button按钮(自己写了一个带有图片的BUTTON)是个三行三列的。 我想 ...… 查看全部问答> |
|
IS61LPS51236A DATASHEET 如下: 上图为SSRAM 模块图,清晰表示了SSRAM各个管脚的关系,一目了然,下面这张图说明管脚功能: 看看SSRAM 读写时序图: 从上面分析,FPGA 怎样读SSRAM, 1。 首先保证时钟 ...… 查看全部问答> |
|
问题:为什么上面会说“由于T0的管压降UCE0与其b-e间电压UBE0相等,从而保证T0工作在放大状态”? 共射极放大电路三极管要工作在放大区不是应该满足Ue<Ub<Uc ,即UCE>UBE吗?他让集电极和基极短接,不就UCE=UBE,这样三极管还 ...… 查看全部问答> |
|
有幸秒到LM3S811,可是以前没有接触过ARM,不知如何玩转它,请各位高手指点指点! 比如:用keil如何开始下载第一个程序,那些库文件如何使用…… 大家也可以在这讨论一下用这个小板做些什么…… 希望高手们不吝赐教! … 查看全部问答> |




